Быстрые нейтроны в энергетике

Аватар пользователя Пильятьски

Недавно в мировой энергетике произошло событие, которое можно сравнить разве что с созданием вечного двигателя. Учёные шли к этому без малого 80 лет, 50 из которых ушло на отработку технологии по достижению безопасной эксплуатации реактора.

Четвёртый энергоблок Белоярской АЭС с реактором на быстрых нейтронах "БН-800" полностью перевели на инновационное МОКС-топливо ещё в сентябре 2022 года, а недавно была проведена ревизия, которая показала устойчивую работу реактора на номинальной мощности без каких-либо отклонений.

Впервые в мире промышленный атомный реактор начал штатно работать на ядерных отходах, используя их в качестве топлива.

МОКС-топливо, загружаемое в реактор "БН-800", представляет собой смесь нескольких видов оксидов делящихся материалов, в число которых входят изотопы урана-235 и урана-238, а также энергетический плутоний.

То есть реактор "БН-800" работает на отработанном ядерном топливе других АЭС с добавлением обеднённого урана, который ранее не использовался в ядерной энергетике и шёл в отвал как продукт отхода производства ядерного топлива после процедур обогащения урана.

Реактор БН-800

Реактор БН-800

Отработанное ядерного топливо от традиционных АЭС представляет собой большую опасность из-за его радиоактивности, которая губительна для всего живого на протяжении 100 тысяч лет.

И что с этим добром делать? Проблема захоронения ядерных отходов - очень серьёзная. И решить её оказалось чрезвычайно сложно.

Инфографика реализации программ по созданию системы захоронения высокоактивных РАО.

Инфографика реализации программ по созданию системы захоронения высокоактивных РАО.

Почти все страны, имеющие желание решить данную проблему, сошли с дистанции, несмотря на затраченные усилия. Так, Швеция, которая собиралась просто захоронить отработанные ядерные отходы в чистом виде без какой-либо переработки, приостановила в 2020 году свой проект "вечного глубинного захоронения РАО" и собирается его реализовать только к 2045 году.

Германия вообще окончательно остановила научно-исследовательские работы по этому направлению в 2013 году, признав полное фиаско перед проблемой. Это поставило окончательную точку в ядерной энергетике Германии, которую она была вынуждена закрывать по соображениям безопасности, и никакие мантры о том, что Германия закрыла все свои АЭС из-за экологии, не имеют под собой реальных доводов.

В США сошли с дистанции в 2009 году, и окончательно закрыли вопрос в 2016 году, несмотря на 42 миллиарда долларов, потраченные на это. Всё отработанное ядерное топливо с АЭС в США приравнено к ядерным отходам.

В Финляндии в следующем году заработает первое в мире хранилище ядерных отходов.

Хранилище расположено на острове Олкилуото близ юго-западного побережья Финляндии. Там же располагается АЭС «Олкилуото».

Хранилище расположено на острове Олкилуото близ юго-западного побережья Финляндии. Там же располагается АЭС «Олкилуото».

Хранилище будет представлять собой туннели из гранитной породы, в которых на глубине 400 метров будут закопаны и прикрыты глиной медные контейнеры с 6500 тоннами радиоактивных отходов. Там эти отходы будут находиться несколько сотен тысяч лет, пока уровень радиации не станет биологически приемлемым.

Аналогичные проекты ведутся во Франции «CIGEO» и России «Енисейский». Вот только для России проблема отработанных ядерных отходов недавно полностью решилась: теперь это будет топливо для нового поколения АЭС.

Как бы ни парадоксально это звучало, но отработанное топливо одних АЭС после переработки становится полноценным топливом для других АЭС - в частности, для реакторов на быстрых нейтронах.

И этот цикл можно продолжать фактически бесконечно, одно и то же отработанное топливо можно перерабатывать, включая в него обеднённый уран (который не представляет особой опасности) и снова загружать в активную зону реактора. И так - по кругу, пока на Земле не закончится весь природный уран.

По данным Международного агентства по атомной энергии, в разведанных на сегодня урановых месторождениях содержится более 6 миллионов тонн урана.

Оценка дана на извлекаемые ресурсы урана (разумно гарантированные коммерчески извлекаемые ресурсы).

Оценка дана на извлекаемые ресурсы урана (разумно гарантированные коммерчески извлекаемые ресурсы).

Потребность урана на сегодня составляет порядка 65000 тонн в год, по данным агентства по ядерной энергии.

Мировое производство урана и потребности в реакторах (в тоннах Ед)

Мировое производство урана и потребности в реакторах (в тоннах Ед)

Несложно подсчитать, что при сохранении нынешнего темпа потребления урана, его хватит на 93 года. А при учёте возвращения интереса к АЭС и к строительству новых реакторов срок будет сокращён до 50 лет.

И вот тут начинается самое интересное: из 65000 тонн извлечённого природного урана только 464 тонны могут быть полезно использованы в АЭС, а всё остальное - 64 535 тонн - идёт в отвал производства в виде обеднённого урана, состоящего на 99,7% из изотопа урана 238.

Всё дело в том, что природный уран состоит на 99,27% из изотопа урана-238, который неспособен поддерживать цепную реакцию деления атомного ядра, и только изотоп урана-235 (0,72%) и очень небольшое количество урана-234 (0,0050%) применяются как топливо для АЭС.

Энергия, которая выделяется из этих 0,72% ядер урана, с лихвой перекрывает все затраты на его добычу и обогащение, то есть доведение концентрации изотопов урана-235 до 3-5 и более процентов.

Обогащается уран на газовых центрифугах. В России смогли добиться наибольшей эффективности в технологии обогащения урана, а газовые центрифуги 9+ поколения опережают своих конкурентов на 15 лет.

Каскад газовых центрифуг восьмого поколения.

Каскад газовых центрифуг восьмого поколения.

Более подробно про российскую технологию обогащения урана я писал тут:

scale_360

Мощность, которая получается вследствие управляемой реакции деления ядра изотопа урана-235, в миллионы раз превосходит любой вид сжигаемого углеводородного топлива.

Так, например, реактор "ВВЭР-1200", который "Росатом" активно строит в России и по всему миру, в год потребляет 1277,5 кг изотопа урана-235, что эквивалентно сжиганию 3,5 миллиона тонн угля.

3,5 миллиона тонн угля против 1,2775 тонн урана-235 - то есть современное ядерное топливо с АЭС, при КПД 37,5%, производит энергии на единицу массы в 2,7 миллиона раз больше, чем полноценная угольная электростанция.

Вот только есть одна большая проблема, которая мучает учёных многие десятилетия (помимо радиоактивных отходов).

Ядерные процессы таковы, что отвальный уран-238 под воздействием нейтронного облучения может превращаться в плутоний-239, который даже ещё лучше, чем уран-235, поддаётся управляемой реакции деления атомного ядра.

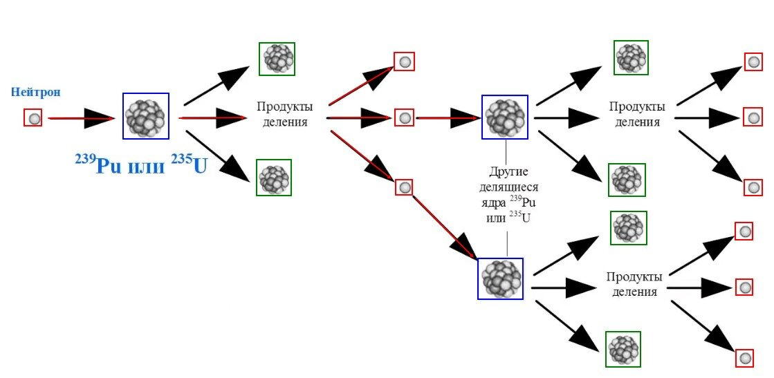
Выглядит это так:

Нейтрон поглощается изотопом урана-238, в результате чего получается изотоп урана-239, и далее он трансмутирует в изотоп плутония-239.

Нейтрон поглощается изотопом урана-238, в результате чего получается изотоп урана-239, и далее он трансмутирует в изотоп плутония-239.

Получившиеся изотопы плутония (не только 239, но и 240, 241 и прочие) извлекаются путём переработки отработанного ядерного топлива. Например, к ним добавляется обеднённый уран, состоящий в основном из изотопов урана-238, и далее из этой смеси делаются новые ядерные сборки (МОКС-топливо), которые помещаются в ядерный реактор АЭС, причем это топливо может работать как на традиционных АЭС, так и на АЭС с быстрыми нейтронами, в результате чего отвальный изотоп урана-238 включается в ядерный топливный цикл АЭС.

Реакция деления ядра плутония-239 аналогична реакции деления урана-235.

Реакция деления ядра плутония-239 аналогична реакции деления урана-235.

А это значит, что запасов урана хватит теперь не на 50 лет, а на 7000 лет. Что ж, одной проблемой меньше.

Все эти процессы были известны ещё в конце 1940-х годов, и тогда перспективы использования атомной энергии казались бесконечными.

Но мы живём сегодня, и что-то пока не всё так радостно, как хотелось бы. У нас даже энергетические кризисы случаются, а многие страны вообще решили отказаться от атомной энергетики, несмотря на очевидную выгоду и мощность ядерного источника питания.

Как всегда, что-то пошло не так.

Уран-238 практически не реагировал на медленные нейтроны (нейтроны с меньшей энергией), а именно они нужны для качественной реакции с ураном-235.

  • На 10 миллионов случаев нейтронного облучения Урана-238 в традиционной АЭС всего в одном случае этот нейтрон поглощался, что запускало цепочку превращения урана-238 в плутоний-239.

Однако в реакторах на быстрых нейтронах, где нейтроны не замедляются, уран-238 превращается в плутоний-239 более продуктивно. Но тогда уран-235 перестаёт нормально делиться. Палка о двух концах...

Выход был найден в увеличении концентрации урана-235 до 20%, что стало причиной сильного удорожания ядерного топливо для реакторов на быстрых нейтронах.

Если традиционные АЭС работают на топливе с 3-5% обогащения урана-235, то для АЭС на быстрых нейтронах нужно обогащение до 16-20%.

Эти процессы отрабатывались на экспериментальных реакторах в лабораторных условиях по всему миру на протяжении 30 лет.

Научно-исследовательские реакторы на быстрых нейтронах

Научно-исследовательские реакторы на быстрых нейтронах

После того, как были изучены процессы и были подобраны необходимые материалы, а сам реактор показал свою безопасную работоспособность, технология реакторов на быстрых нейтронах начала выходить в промышленную эксплуатацию.

И вот тут учёных поджидали ещё большие сложности, некоторые из которых оказались непреодолимыми.

Остановленные промышленные реакторы на быстрых нейтронах

Остановленные промышленные реакторы на быстрых нейтронах

Увеличение мощности реактора на быстрых нейтронах вызывало всплески реактивности, которых не наблюдалось на научно-исследовательских реакторах малой мощности.

Всё это приводило к постоянным авариям, утечкам теплоносителя, выходу из строя насосов и прочего оборудования. Реакторы останавливались, проблемы устранялись, но снова проявлялись.

Например, в "БН-350" - первой в мировой истории энергетической реакторной установке на быстрых нейтронах промышленного уровня мощности - проблем было столько, что они до сих пор решаются.

Несмотря на то, что реактор заглушили в 1999 году, но вывести его из окончательной эксплуатации стало неподъёмной проблемой для Казахстана. Пришлось привлекать "Росатом".

Перефразируя фразу Тараса Бульбы: "Я тебя породил, я тебя и убью".

Перефразируя фразу Тараса Бульбы: "Я тебя породил, я тебя и убью".

США, Германия, Великобритания и Япония не смогли решить проблему безаварийной эксплуатации промышленных реакторов на быстрых нейтронах.

Например, амбициозный проект атомной отрасли Японии - АЭС Мондзю - был признан невозможным при нынешнем уровне развития технологий. И это в одной из самых технологически развитых стран мира. Их реактор тепловой мощностью в скромные 714 МВт начал разваливаться буквально с первых месяцев эксплуатации - одна авария за другой. Всего же за 20 лет работы АЭС её реактор на быстрых нейтронах фактически работал меньше года. И за это всё настолько усугубилось, что теперь утилизация этой АЭС, начавшаяся в 2017 году, продлится аж до 2047 года.

Но не нужно смеяться над японцами. Они всё делали выверенно и правильно. И по законам ядерной физики все должно было исправно работать. Однако всё-таки не работает...

Проблему относительной безопасной эксплуатации реакторов на быстрых нейтронах удалось решить только во Франции и в СССР.

Во Франции это были реакторы "Феникс" и "Суперфеникс", а в СССР - "БН-350" и "БН-600".

Однако следующая порция "сюрпризов" была ещё впереди. Сама суть создания реакторов на быстрых нейтронах была как раз во включении в топливный цикл изотопа урана-238, а также в использовании в качестве топлива отработанного ядерного топлива традиционных АЭС.

Французские атомщики первыми начали эксперименты с МОКС-топливом, а реактор "Феникс" стал первым в мире реактором, активная зона которого работала полностью на МОКС-топливе.

И вначале всё шло успешно. Было принято решение о строительстве более мощного ядерного комплекса - "Суперфеникс". Это был не просто реактор, а целый завод по переработке и производству МОКС-топлива, который должен был экспериментально работать в режиме замкнутого ядерного цикла.

Однако началась череда "очень странных дел", и "Феникс" на МОКС-топливе начал проявлять признаки нестабильности, а далее пошли снова скачки реактивности, приводившие к авариям. Проблема, которую, казалось бы, уже решили, приобрела новые краски, из-за использования МОКС-топлива. Реактор мог пойти вразнос в любой момент, а устранить неполадки так и не получалось. Электрическая мощность реактора была снижена с 250 МВт до 140 МВт, и только тогда аномальные скачки реактивности прекратились, так он и проработал до закрытия.

"Суперфеникс" электрической мощностью 1200 МВт так никто и не решился запустить на МОКС-топливе, а на уране он имел очень низкий КПД. Правительство Франции всерьёз опасалось за запуск реактора на МОКС-топливе ввиду нерешённых проблем эксплуатации реактора "Феникс" при меньшей мощности.

Superphoenix

Superphoenix

Это могло привести к ядерной катастрофе, поэтому политики всячески ограничивали его работу.

В итоге проект "Суперфеникс" был окончательно закрыт в 1998 году, а реактор "Феникс" заглушен в 2009 году. С тех пор французские атомщики не возвращаются к тематике реакторов на быстрых нейтронах.

Однако их опыт экспериментально показал, что при использовании МОКС-топлива ядерные процессы таковы, что уран-238 превращается в плутоний-239 в 70 раз эффективнее, что на практике позволяет добиться воспроизводства ядерного топлива. При этом реактор прекрасно работал на малых мощностях и обеспечивал сам себя топливом с избытком.

  • Коэффициент воспроизводства топлива составил 1,16 ед, то есть производилось на 16% больше плутония, чем потреблялось во время работы.

Французы в 1970-х годах создали самую передовую на тот момент технологию по переработке ядерного топлива для производства МОКС-топлива.

И это были уникальные технологии, которые не удалось построить даже американцам, они после 50 лет испытаний окончательно отказались от строительства завода по производству МОКС-топлива в 2018 году.

В Великобритании завод по производству МОКС-топлива (Thermal Oxide Reprocessing Plant) был построен в 1994 году, но он так и не вышел на проектную мощность, в 2011 году было принято решение о постепенной его остановке, а в 2018 году завод окончательно закрыли.

Вывод из эксплуатации завода будет произведён через несколько десятилетий. Как ожидается, это произойдёт между 2075 и 2095 годами из-за высокого уровня радиации.

Вывод из эксплуатации завода будет произведён через несколько десятилетий. Как ожидается, это произойдёт между 2075 и 2095 годами из-за высокого уровня радиации.

На заводе больше не будут перерабатывать топливо и сделают из него базу хранения отработанного ядерного топлива с британского парка АЭС.

В СССР с производством МОКС-топлива для реакторов не торопились, сосредоточив все свои усилия на доведении промышленных реакторов "БН-350" и "БН-600" до уровня безопасной эксплуатации.

Реактор "БН-600", запущенный в 1980 году, фактически прошёл через все проблемы, с которыми не справились все прочие быстрые реакторы. Там было всё: аварии, утечки натрия, выход оборудования из строя, ошибки персонала. МОКС-топливо для реактора не использовали, но зато смогли преодолеть все трудности эксплуатации этого типа реактора, в конечном итоге отработав технологию безопасной эксплуатации.

На это потребовалось без малого 35 лет кропотливых исследований. И только после того, как учёные убедились в штатной и безопасной работе реактора, было принято решение о создании в России полного цикла производства МОКС-топлива.

Опыт эксплуатации "БН-600" позволил в относительно короткие сроки (10 лет) создать производства МОКС-топлива в России. Однако не всё топливо одинаково полезно, и чтобы не повторились ошибки французского "Феникса", к вопросу применения МОКС-топлива подошли с фундаментальной точки зрения. Например, было протестировано более сотни различных комбинаций МОКС-топлива, пока не был найден оптимальный по своим характеристикам состав МОКС-топлива.

И только в 2015 году на "БН-600" успешно прошли финальные испытания по тестированию уран-плутониевого топлива, что и определило будущее индустрии по производству этого вида топлива.

С 2015 года в России началось промышленное производство МОКС-топлива на Железногорском горно-химическом комбинате, и далее производство было налажено на "НИИАР" и ПО «Маяк».

Научно-исследовательский институт атомных реакторов (НИИАР)

Научно-исследовательский институт атомных реакторов (НИИАР)

Наработки и опыт эксплуатации "БН-600" послужили для дальнейшего развития более мощных реакторов на быстрых нейтронах. В 2015 году был запущен реактор нового поколения "БН-800", активная зона которого была предназначена для 100%-ной загрузки МОКС-топливом. Спустя 7 лет, после экспериментов и адаптации, случилось то, о чём мечтали все атомщики мира: наконец-то человечеству удалось создать мощный реактор тепловой мощностью 2100 МВт, который работает на МОКС-топливе.

  • За год работы никаких инцидентов выявлено не было. Реактор на МОКС-топливе работает так же безопасно, как и АЭС на традиционном урановом топливе.

Авторитетный американский журнал по энергетике «POWER» назвал реактор "БН-800" лучшим ядерным реактором в истории человечества и первым реактором четвёртого поколения.

Российские учёные создали "всемашину", которая производит полезную электрическую мощность (880 МВт), утилизируя при этом оружейный плутоний и отработанное ядерное топливо, а также производя изотопы для разного рода промышленности и играя решающую роль в формировании экологически чистого «замкнутого» ядерного топливного цикла.

Но мало создать безопасный реактор на быстрых нейтронах - к нему нужно ещё создать безопасный вид МОКС-топлива. И "БН-800" стал первым реактором, выполнившим все эти требования.

Российские атомщики успешно создали "РЕМИКС-топливо" — это российский аналог французского МОКС-топлива для традиционных АЭС, представляющий собой смесь оксидов изотопа урана и энергетического плутония. Данное топливо разработано специально для реакторов на тепловых нейтронах и не может быть использовано в реакторах на быстрых нейтронах.

  • Однако традиционные АЭС, применяя этот вид топливо, тоже смогут работать на продуктах переработки своего же ядерного топлива.

Такая практика распространена в мире, и это заслуга французских атомщиков. Будучи пионерами в разработке МОКС-топлива, они сумели адаптировать реакторы традиционных АЭС для использования МОКС-топлива при его доле от 30 до 50% от общей загрузки ядерного топлива в активную зону реактора.

Традиционные тепловые реакторы могут быть на 100 % загружены МОКС-топливом при соответствующей адаптации. Однако сегодня на MOКС-топливо приходится всего 2% от общего объёма ядерного топлива, используемого в мире.

Японская АЭС "Ома", ввод в эксплуатацию которой планируется на 2026 год, должна стать первой в мире традиционной (тепловой) АЭС, предусматривающей 100%-ную эксплуатацию на МОКС-топливе.

Японская АЭС "Ома", ввод в эксплуатацию которой планируется на 2026 год, должна стать первой в мире традиционной (тепловой) АЭС, предусматривающей 100%-ную эксплуатацию на МОКС-топливе.

Однако плутоний, хоть и образуется в традиционной АЭС, содержится там в очень малом количестве, и извлекать его более трудозатратно, поэтому стоимость получившегося в итоге МОКС-топлива получается существенно выше, чем стоимость традиционного уранового топлива.

Другое дело - образование плутония из отработанного ядерного топлива, которого извлекается в десятки раз больше. Такое МОКС-топливо по стоимости может приблизиться к традиционному урановому топливу.

Учитывая объём накопившегося отработанного ядерного топлива и отвального урана-238 во всём мире, можно с уверенностью заявлять, что этих запасов мировой атомной энергетике хватит на 300-400 лет. И это без учёта какой-либо промышленной добычи урановой руды. Нужно просто переработать всё накопившееся "добро" в различные разновидности уран-плутониевого топлива.

А реакторы на быстрых нейтронах, как я писал выше, в ходе своей работы производит больше энергетического плутония, чем потребляют. И этот факт делает из него реальный "вечный двигатель". После однократной загрузки в него МОКС-топлива он будет сам себя им же обеспечивать на протяжении всего срока эксплуатации реактора (60-100 лет). Для этого требуется комплекс по переработке отработанного ядерного топлива и цеха по производству МОКС-топлива.

Теоретически это можно сделать прямо на площадке с АЭС, которая будет обеспечивать теплом и энергией комплект переработки и производства топлива, а также выдавать электроэнергию для других потребителей.

Именно такой проект воплощается сегодня в России. Проект "Прорыв" - это самый амбициозный проект по замыканию ядерного топливного цикла в мировой истории.

Стройка идёт полным ходом (площадка в г. Северске).

Стройка идёт полным ходом (площадка в г. Северске).

Стройка идёт полным ходом

Стройка идёт полным ходом

Основная цель проекта - окончательная демонстрация возможности создания ядерно-энергетических комплексов, включающих в себя АЭС, переработку и производства ядерного топлива, а также - подготовку всех видов РАО к окончательному удалению из технологического цикла для крупномасштабной ядерной энергетики нового поколения. И всё это будет на одной площадке.

Другими словами, "вечный ядерный двигатель" станет ещё и экологически чистым.

Вот так будет выглядеть проект "Прорыв" в 2029 году по окончании строительства всего комплекса. И примерно так же будет выглядеть атомная энергетика второй половины 21 века.

Комплекс АЭС с замкнутым ядерным топливным циклом.

Комплекс АЭС с замкнутым ядерным топливным циклом.

В проекте используется реактор "БРЕСТ-ОД-300": Быстрый Реактор Естественной Безопасности со Свинцовым Теплоносителем - Опытно Демонстрационный - электрической мощностью 300 МВт.

Для реактора "БРЕСТ-300" было разработано специальное СНУП-топливо, представляющее собой смесь нитридов урана и плутония. Нитрид плотнее, чем оксиды в МОКС-топливе, у него выше теплопроводность.

Сегодня Россия - единственная страна в мире, способная производить все виды топлива для всех видов реакторов: традиционное, МОКС-топливо, Ремикс-топливо и СНУП-топливо.

На сегодня единственные действующие промышленные реакторы на быстрых нейтронах тоже находятся в России: "БН-600" и "БН-800". И главное то, что они не просто работают, а работают безопасно.

И совсем скоро у них будет пополнение.

На китайской АЭС "Сяпу" строится два энергоблока "CFR-600" на быстрых нейтронах электрической мощностью 600 МВт. Это будет усовершенствованный демонстрационный аналог нашего "БН-600". Первый энергоблок будет введён в эксплуатацию уже до конца 2023 года, а второй энергоблок - до конца 2025 года. Разумеется, у китайцев нет опыта эксплуатации столь мощных реакторов на быстрых нейтронах, и неизвестно, как всё будет происходить, да и на разработку топлива для этого реактора у них уйдёт не одно десятилетие. Но "Росатом" активно делится опытом с китайскими атомщиками: в 2022 году он впервые осуществил международную поставку МОКС-топлива для реактора "CFR-600" на АЭС "Сяпу".

АЭС "Сяпу" будет работать на российском МОКС-топливе. Думаю, с учётом консультации "Росатома" у китайских атомщиков получится безопасно эксплуатировать новые реакторы.

АЭС "Сяпу" будет работать на российском МОКС-топливе. Думаю, с учётом консультации "Росатома" у китайских атомщиков получится безопасно эксплуатировать новые реакторы.

Но и это еще не всё. Неожиданно начал решаться вопрос утилизации и хранения радиоактивных отходов. Да, безотходного производства не могут дать даже быстрые реакторы. Однако в ходе экспериментов с "БН-600" было на практике доказано, что многократная переработка с последующим циклом использования ядерного топлива в реакторах на быстрых нейтронах приводит к выжиганию самых высокоактивных изотопов.

Впервые эти эксперименты были публично представлены в 2018 году в докладе научного руководителя проектного направления «Прорыв» Адамова Евгения Олеговича.

Доклад научного руководителя проектного направления «Прорыв» Адамова Евгения Олеговича «Основные достижения и перспективы проекта "Прорыв"» на мероприятии в госкорпорации «Росатом» в «День Науки» 6 февраля 2018 года.

Доклад научного руководителя проектного направления «Прорыв» Адамова Евгения Олеговича «Основные достижения и перспективы проекта "Прорыв"» на мероприятии в госкорпорации «Росатом» в «День Науки» 6 февраля 2018 года.

В 2022 году академик РАН Адамов Евгений Олегович представил диаграмму радиологической эквивалентности на основе проведенных многолетних экспериментов:

Радиационная эквивалентность.

Радиационная эквивалентность.

Эксперименты показали, что включение реакторов на быстрых нейтронах в топливный цикл атомной энергетики не просто позволяет расширить топливную базу в 140 раз, но и избавиться от проблемы радиоактивных отходов.

Ещё МАГАТЭ в 2019 году постановило, что после многократной переработки и использования ядерного топлива в реакторах на быстрых нейтронах радиоактивность снижается в 100-200 раз, а время выдержки сокращается со 100 тысяч лет до 1000 лет.

Эксперименты российских атомщиков даже превзошли стандарты МАГАТЭ-2019. Например, доказано, что уже через 100 лет радиоактивность ядерных отходов не будет наносить вреда живой экосистеме, в том числе человеку, а через 150-500 лет (в зависимости от циклов выжигания топлива), радиоактивность падает до естественного уровня. Так достигается полный природный радиоактивный баланс: сколько мы извлекли радиоактивности путём добычи природного урана - столько же мы туда и вносим после полного цикла использования ядерного топлива.

И это определяющий фактор. Даже если бы реакторы на быстрых нейтронах не вырабатывали новое топливо, то они всё равно бы были очень полезны человечеству как утилизаторы радиоактивности.

Теперь радиоактивные отходы могут содержаться прямо на площадке АЭС, не покидая её пределов, а по достижении 100 лет их можно захоронить более безопасным способом. И даже если происходит утечка в течение следующих 150-500 лет, это никак не повредит местной экосистеме.

Вот это действительно ПРОРЫВ!

Вот это действительно ПРОРЫВ!

Приятно знать, что Россия не просто находится на самых передовых позициях в вопросе быстрых реакторов и замыкания ядерного топливного цикла. Наши фундаментальные наработки уже сегодня определяют будущее мировой энергетики.

  • Вот за что нужно нобелевские премии давать, а не за всякие ангажированные Западом исследования!

"Росатом" надеется, что новые технологии проекта "Прорыв" и реакторы на быстрых нейтронах станут предметом экспорта России к 2040 году.

А тем временем в России решают построить ещё один "вечный ядерный двигатель" на основе накопленного опыта в области реакторов на быстрых нейтрона с натриевым теплоносителем - реактор "БН-1200М".

Работы уже начались. Процесс этот - небыстрый.

Работы уже начались. Процесс этот - небыстрый.

Реактор 4+ поколения "БН-1200М" должен быть построен к 2031 году, а к 2035 - выйти на свой номинальный режим работы. Его электрическая мощность - 1200 МВт, он станет первым в мире реактором, способным конкурировать по себестоимости выработки электроэнергии с традиционными АЭС, и это без учёта воспроизводства топлива. С запуском этого реактора в России начнётся постепенное замыкание ядерного топливного цикла, а экспорт этой технологии позволит начать замыкать топливный цикл во всём мире.

Вот так! Технологии, которые Западом были признаны неосуществимыми, всё же осуществились в России.

  • Мировой энергокризис отменяется, а "Гринпис" можно распускать. Благодарить за это нужно российских учёных и атомщиков.

Россия стала не то что первой, а вообще единственной страной, которая довела технологию реакторов на быстрых нейтронах до уровня безопасной коммерческой эксплуатации.

Зато теперь, видя наши результаты, многие компании решили идти по такому же пути. Например, проект реактора "PLFR-300" американской компании "Westinghouse" буквально скопирован с возводимого сегодня реактора "БРЕСТ-ОД-300". И в роли теплоносителя у них свинец, и топливо нитридное, и даже модульная конструкция аналогичная. Просто взяли и слизали всё под копирочку. Даже мощность побоялись изменять - мало ли что...

Плагиат во всей красе

Плагиат во всей красе

Смогут ли они осуществить свои планы - неизвестно. "Westinghouse" планирует приступить к сооружению прототипного реактора "PLFR" приблизительно в 2030-2035 годах.

Постскриптум.

«Первая страна, которая разработает реактор на быстрых нейтронах, получит конкурентное преимущество в использовании атомной энергии». Энрико Ферми, 1945 год.

«Первая страна, которая разработает реактор на быстрых нейтронах, получит конкурентное преимущество в использовании атомной энергии». Энрико Ферми, 1945 год.

На это понадобилось почти 80 лет...

Авторство: 
Копия чужих материалов
Комментарий автора: 

Интересны мнения физиков-ядерщиков и энергетиков-атомщиков. 

Комментарии

Аватар пользователя Amber_Stallion
Amber_Stallion(10 лет 2 месяца)

Безопасность атомной энергетики помимо технологии и физики, обеспечивается отработанной системой многоступеечатого контроля качества. И сама эта система является подсистемой огромной системы управления атомной отраслью. Сложность сравнима с системой государственного управления.

То есть, СССР и Россия создали очень эффективную и сложную систему управления, которую в мире больше никто не создал. На данный момент это самая сложная и эффективная система на планете. Настоящее достижение цивилизации.

Аватар пользователя Пильятьски
Пильятьски(2 года 11 месяцев)

Получается так. 

Аватар пользователя Aijy01
Aijy01(13 лет 3 месяца)

Это уже конкретные техножрецы. Я не религиозен, но к такой самоотдаче и дисциплине отношусь с благоговением.

Аватар пользователя Amber_Stallion
Amber_Stallion(10 лет 2 месяца)

Без ублажения и приручения Духа Машины реакторов на быстрых нейтронах наверняка не обошлось :)

Наверное он любит водку!

Вискарь и коньяк не прокатили.

Аватар пользователя Aijy01
Aijy01(13 лет 3 месяца)

"БН-800" работает на отработанном ядерном топливе других АЭС

Немного не точная формулировка. ОЯТ (ТВС) из ЛЮБОГО реактора  - это жуткое, дико фонящее дерьмо в исходном виде. БН не исключение.

ТОЛЬКО ПОСЛЕ ВЫДЕРЖКИ, когда остаточная активность и тепловыделение снижаются в разы, ОЯТ можно перерабатывать, что само по себе сложнейший химический процесс, разработка которого стоила человечеству множества жизней и радиационных аварий. Но сейчас вроде процесс отлажен, называется ПЮРЕКС-процесс. Он наверняка есть в России и Франции, ну и наверное ещё в КНР.

Затем, насколько я в курсе, всё, что ещё может делиться - запихивают в новые сборки, которые при этом являются изначально радиоактивными, то есть при обращении с ними нужны почти те же меры безопасности, как и при обращении с ОЯТ. Главный плюс - появляется возможность вовлечения в деление "бросового" обеднённого урана, которого у атомщиков, действительно, запас на сотни лет вперёд. При этом, ПРОИЗВОДСТВО МОКС-топлива (то есть ураново-плутониевого топлива из смешанных оксидов этих металлов) и упаковка его в сборки - процесс не намного более простой, чем пюрекс-процесс. Далеко не все страны его освоили. Это Россия, США, КНР, Франция... и  вроде всё.

У Британии ранее был пюрекс-процесс, но сейчас уже сошла с дистанции. Пмсм, именно ПЮРЕКС-процесс, а не центрифуги - ключевой элемент для получения оружейного плутония в товарных количествах.

отработанное топливо одних АЭС после переработки становится полноценным топливом для других АЭС - в частности, для реакторов на быстрых нейтронах.

Тоже несколько неточно. Отработанное топливо обычных  (тепловых) реакторов требует добавления не столько обеднённого урана, сколько добавления обогащённого урана (примерно 10-20% обогащения), и такое топливо называется РЕМИКС-топливо. Однако, такая технология всё равно позволяет и экономить природный уран, и "дожигать" наиболее неприятные "отходы", и сжигать образовавшийся в тепловых  реакторах "энергетический" плутоний.

Другое дело - образование плутония из отработанного ядерного топлива, которого извлекается в десятки раз больше.

После "топлива," пропущено " БН-реакторов"

Аватар пользователя Пильятьски
Пильятьски(2 года 11 месяцев)

smile9.gif

Аватар пользователя bigmal
bigmal(10 лет 3 месяца)

Прекрасный комментарий!!

Лично у меня в тексте сразу резануло глаза, как свалили в кучу отработанное топливо и ядерные отходы. 

Аватар пользователя Пильятьски
Пильятьски(2 года 11 месяцев)

Поэтому и не стал корректировать сам текст статьи, ввиду такого замечательного комментария. 

Аватар пользователя Tuktarov
Tuktarov(13 лет 4 месяца)

Статья не плоха, грац.

Если вам понравился комментарий, то выделите его, у вас, как автора, есть инструмент для этого.

Аватар пользователя Пильятьски
Пильятьски(2 года 11 месяцев)

Пожалуйста.

Если вам понравился комментарий, то выделите его, у вас, как автора, есть инструмент для этого.

Делаю. 

Аватар пользователя Harsky
Harsky(13 лет 8 месяцев)

Плохая статья, довольно безграмотная, максимально агитационная.

Чего стоит только вот это:

Впервые в мире промышленный атомный реактор начал штатно работать на ядерных отходах, используя их в качестве топлива.

А следом рассказ про то, что во Франции есть переработка и МОКС. Глаза режет от бесконечных "первый в мире", зачастую в будущем времени, как про БН-1200. Особенно понравилось "Первый в мире реактор БН-1200М"... очевидно же, что любой первый построенный БН-1200М будет первым в мире.

Аватар пользователя Пильятьски
Пильятьски(2 года 11 месяцев)

Аналитег? smile1.gif

Аватар пользователя Harsky
Harsky(13 лет 8 месяцев)

Не, я и руками работать умею и профессия есть.

Аватар пользователя Пильятьски
Пильятьски(2 года 11 месяцев)

Ну, уже хорошо, значит внимательно читать и думать умеете.

Аватар пользователя Harsky
Harsky(13 лет 8 месяцев)

Именно поэтому и написал, что "не очень". Коней с рябчиками понамешали в этой котлете...

Аватар пользователя Пильятьски
Пильятьски(2 года 11 месяцев)

Ну ладно, вам видимо виднее. Видимо вы физик-ядерщик или энергетик-атомщик.

Аватар пользователя Harsky
Harsky(13 лет 8 месяцев)

Видимо, мне виднее, да.

Аватар пользователя Пильятьски
Пильятьски(2 года 11 месяцев)

Ну судя по вашим ответам, вы всего лишь дешёвый популист. Т.к. более менее сведущие в этом вопросе уже достаточно написали в комментариях. 

Аватар пользователя Harsky
Harsky(13 лет 8 месяцев)

Ну, почему же сразу "дешевый"? Умеренно дорогой.
Послушайте, если статья - говно, то это же не значит что у меня лично к вам какие-то претензии. 

Аватар пользователя Пильятьски
Пильятьски(2 года 11 месяцев)

Многим понравилась. Статистика не в вашу пользу. Даже, вроде спецы, прям сильно не ругались, а лишь указали на неточности. 

Аватар пользователя Harsky
Harsky(13 лет 8 месяцев)

Статистика - это продажная девка Счетовода. Спецы не ругали потому что они вежливые, а я - справедливый. Ладно, оставим этот спор, статья уж какая есть, будем считать её "не без недостатков".

Аватар пользователя Tuktarov
Tuktarov(13 лет 4 месяца)

Не в обиду вам будет сказано, вы не справедливый, вы - не грамотный1. И хуже всего то, что вы упорствуете, и читать и образовываться не желаете. К сожалению.

Аватар пользователя Harsky
Harsky(13 лет 8 месяцев)

Я не в обиде, но материал этот не того уровня, чтобы по нему образовываться. Впрочем, спорить уже не хочется.

Аватар пользователя Tuktarov
Tuktarov(13 лет 4 месяца)

Ну так приведите более качественный материал, почитаем, обсудим.

Аватар пользователя Пильятьски
Пильятьски(2 года 11 месяцев)

Прям одолжение сделали, ну спасибо, пусть будет так )))

Аватар пользователя Harsky
Harsky(13 лет 8 месяцев)

Ну, мы просто разными категориями рассуждаем, нечего нам копья ломать... без обид?

Аватар пользователя Tuktarov
Tuktarov(13 лет 4 месяца)

Не точности простительны. Это, все таки, не научная работа. И эти не точности не меняют картину в целом. Я специально не стал на таких вещах заострять внимание, но, к примеру, в первой части статьи, не сведущий человек не поймет про какой изотоп урана идет речь )))

Аватар пользователя Пильятьски
Пильятьски(2 года 11 месяцев)

Статья эта, ни есть научная работа, а всего лишь научпоп, без претензий на 100% достоверность. Вам большое спасибо за ценные комментарии к статье. По крупицам.. как говорится.

Аватар пользователя Tuktarov
Tuktarov(13 лет 4 месяца)

Вы понимаете разницу между штатной работой и регулярными аварийными ситуациями?

Аватар пользователя Harsky
Harsky(13 лет 8 месяцев)

Я понимаю что автору статьи очень хотелось чтобы не просто успешный успех был, а чтоб прям "огнище, перемога, аналоговнет". Без соли и приправ обед получится невкусным, но если с ними перестараться, то это точно хуже - вообще сложно есть будет.

Аватар пользователя Tuktarov
Tuktarov(13 лет 4 месяца)

Понятно, не понимаете. А ведь именно не способность обеспечить без аварийную работу объектов и стало причиной их закрытия.

Аватар пользователя Harsky
Harsky(13 лет 8 месяцев)

Мы, похоже, вообще о разном. Я - о статье.

Аватар пользователя Tuktarov
Tuktarov(13 лет 4 месяца)

Я толкую о правильном понимании терминов, и их реальном значении.

Аватар пользователя Simurg
Simurg(8 лет 10 месяцев)

У Вас у самого дофига... гм... неточностей. :)

PUREX - это очень старый процесс, родом из 40-х. Растворение в азотной кислоте, три-н-бутилфосфат как экстрагент. Это "мокрый" процесс с кучей побочных радиоактивных отходов (всё, что соприкасалось с ОЯТ - радиоактивная дрянь разной степени дерьмовости). Его несколько раз улучшали, но непринципиально, сам принцип растворения в азотной кислоте оставался.

Этот процесс освоили ВСЕ страны, овладевшие ядерным оружием, включая хайтечные и не очень Пакистан, Иран, КНДР и Израиль. Он "настолько сложен", что с ним справились в разрушенной стране в прошлом веке, 75 лет назад. Ну, кроме ЮАР с их спецификой (они решили не возиться с плутонием в принципе).

Да, сейчас это основной способ получения плутония. Но он как раз очень неидеален (как и все "мокрые" методы), причины - радиоактивные отходы, необходимость длительной выдержки перед переработкой, и общие сложности радиохимии (в растворе, где есть энергии на 6 порядков превосходящие энергию связи молекул могут идти самые странные реакции, включая абсолютно запрещённые термодинамически - например, вода "самопроизвольно" разлагаться, металлы восстанавливаются, возникают "невозможные" радикалы, и т.п.).

Одна из целей "Прорыва" - замена гидрометаллургии пиротехнической переработкой с минимальной выдержкой топлива перед этим (снижение времени выдержки крайне важно потому что это увеличивает скорость оборота и наработки плутония). НЯЗ, сейчас с пиротехникой возникли технические проблемы... если, не дай бог, откатятся обратно на "мокрые" методы (кстати, совсем не оригинальный PUREX), это будет сильным ударом по программе. Как минимум по БРЕСТу, по этой части с пристанционным циклом.

Сейчас на площадке БРЕСТа сделан модуль фабрикации, модуля переработки ещё нет.

...

Что касается РЕМИКС-топлива - это вообще отдельная тема. МОКС - отдельно, РЕМИКС - отдельно. Да, русская программа ЗЯТЦ подразумевает использовать МОКС в ВВЭР (возможно до 30% загрузки в нынешних реакторах, хотя тот же будущий ВВЭР-С проектируется и под 100% МОКС). РЕМИКС - временная тема. Дожигать в тепловых реакторах мало что можно, скорее плодить гадость. Сечения захвата большие, а делится не всё и не очень хорошо - вот так всё просто. 

Комментарий администрации:  
*** Уличен в клевете и ложном цитировании, отказ принести извинения - https://aftershock.news/?q=comment/11527284#comment-11527284 ***
Аватар пользователя Waldis
Waldis(4 года 1 неделя)

Спасибо за разъяснение.

Аватар пользователя Виктор Филимонов

Спасибо. 

Комментарий администрации:  
*** отключен (клевета, отказ принести извинения) ***
Аватар пользователя Пильятьски
Пильятьски(2 года 11 месяцев)

Рад, стараться. 

Аватар пользователя Grga Pitich
Grga Pitich(11 лет 6 месяцев)

Спасибо за статью!

Очень интересный материал

Аватар пользователя Пильятьски
Пильятьски(2 года 11 месяцев)

Спасибо, что прочитали. 

Аватар пользователя Juseppe
Juseppe(9 лет 1 месяц)

 в области реакторов на быстрых нейтрона с натриевым теплоносителем - реактор "БН-1200М".

Белоярская АЭС располагается в г. Заречном Свердловской области, примерно в 50 километрах от автора этого комментария )) Как раз 10 ноября там прошли общественные слушания (это обязательная процедура) о размещении на БАЭС энергоблока №5 с этой самой реакторной установкой БН-1200М. Проект одобрен, возражений не было, начало строительства намечено на 2025 год.

А в Заречном, кстати, сейчас работает МАГАТЭ, приглашённая на АЭС в рамках миссии OSART (Operational Safety Review Team), составляет оценку состояния надёжности АЭС (сейчас там два реактора, БН-600 и БН-800), а персонал АЭС хихикает по этому поводу в ВК:

Спасибо за статью.

Аватар пользователя Пильятьски
Пильятьски(2 года 11 месяцев)

smile9.gif

Аватар пользователя Tuktarov
Tuktarov(13 лет 4 месяца)

На объект такой важности не стоили бы пускать этих шпионов.

Аватар пользователя Juseppe
Juseppe(9 лет 1 месяц)

Они не сами напросились, их специально собрали и привезли )) В составе группы OSART на БАЭС пригласили десять экспертов из Великобритании, Франции, Армении, Ирана, Словакии, Беларуси, Китая. Россия, кстати, входит в Совет управляющих МАГАТЭ и тоже участвует в подобных миссиях в других странах.

Аватар пользователя Mitchell
Mitchell(10 лет 2 месяца)

Тюмень - всю неделю туман ...сегодня дождь, плюсовые температуры. Ноябрь - не зима, а похоже "тропическая осень"..)))

Аватар пользователя kimo161
kimo161(9 лет 8 месяцев)

Хорошо написано. Доходчиво и подробно. Отличная работа. Автору - респект.

Аватар пользователя Пильятьски
Пильятьски(2 года 11 месяцев)

Пожалуйста. 

Аватар пользователя Озерный_Д.
Озерный_Д.(10 лет 8 месяцев)

Про "плутоневую яму" сможете прокомментировать или как обычно?

Аватар пользователя kimo161
kimo161(9 лет 8 месяцев)

Снова вылез, недоучка? Из плутониевой ямы небось?

Ладно, если сам не умеешь усвоить материал, вот тебе цитата из статьи:

Коэффициент воспроизводства топлива составил 1,16 ед, то есть производилось на 16% больше плутония, чем потреблялось во время работы.

Аватар пользователя Озерный_Д.
Озерный_Д.(10 лет 8 месяцев)

Все понятно. По существу ответа не будет. Какие же вы жалкие, охранители 

Речь идёт про запуск такой энергетики , а не наработке в течении 100 лет. Энергия нужна здесь и сейчас, и значительно больше, чем позволяют установленные мощности на текущий момент . Не говоря уже о том что фактический КВ будет отличаться от теоретического в меньшую сторону 

Аватар пользователя kimo161
kimo161(9 лет 8 месяцев)

Умному достаточно. Тебе не хватило. Ничего не могу поделать, обучать тебя не стану.

Страницы