Статья для узкого круга винильщиков, обладающих азами радиолюбительства. Остальным, думаю, читать будет не интересно...
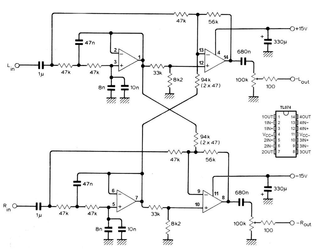
Наткнулся тут на древнюю, но весьма изящную схему рокот-фильтра для винилового проигрывателя в 3 номере английского журнала Wireless World за 1980 год, стр.61.:

Принцип работы схемы прост: поскольку паразитный сигнал от детонации пластинки и двигателя вертушки по каналам практически всегда присутствует в противофазе, достаточно отфильтровать НЧ составляющую одного канала и подать её на другой канал, где полезные части сигнала сложатся, а паразитные вычтутся. Пример работы фильтра:

На рисунке в верхней части два канала, промодулированные ИнфраНизкой Частотой от неровностей пластинки, ниже тот же участок после фильтрации рокот-фильтром по ИНЧ.
Лет так 40 назад я, кстати, уже пытался повторить эту схему, но попытка провалилась - собранная на четырёх отечественных операционниках (на 140УД7, ЕМНИП) схема вышла громоздкая и выдала невразумительный результат, в следствие чего была послана. В оригинальном же предложении использовалась всего одна 14-пиновая микросхема TL074 с четырьмя операционниками на борту, что значительно (в разы) уменьшает монтажное место и принимаемые схемой наводки. Кроме того, этот счетверённый операционник имеет очень малые собственные шумы, большое входное сопротивление из-за полевых транзисторах на входах и как следствие, очень малые нелинейные искажения (даташит здесь).
Полез на просторы сети в надежде найти сию замечательную микруху и, к своему удивлению, нашёл сие чЮдо в продаже. Вторым приятным сюрпризом было то, что стоит микросхема удивительно не дорого, всего рублей сорок (к слову, за те же отечественные 140УД7 просят нынче в двадцать раз(!) больше, 800+ рублей)! Решение принял сразу, сделал заказ на доставку, занялся разводкой макета. Через 3 недели, когда всё пришло, собрал концепт:

Подключил, убедился, что всё работает как надо. Нашёл и исправил косяки, сделал выводы, внёс в схему некоторые исправления:

Первый вывод: номиналы ёмкостей и сопротивлений фильтров следуют подбирать особо близко к оригинальным номиналам, с минимальными разбросами. Поставленные в концепт китайские полосатики 47Ком, хоть и были отобраны из партии в 30 штук, по номиналам были в диапазоне 45,90К - 46,15К , что сделало сигнал на выходах схемы на 2,5Дб больше входных. Для точной подстройки уровня сигналов на выходе, поставил вместо резистора подстроечник 100К, а в обратной связи выходного операционника увеличил сопротивление до 56Ком.
Далее: нашёл, что уменьшение номинала конденсатора с 22Нф до 18Нф, смещает срез фильтрации по НЧ (со 120Гц до, прим., 140Гц) и на пару децибел увеличивает подавление паразитных составляющих в районе 20Гц, при этом, слегка добавляя полезной части НЧ. Для компенсации этой добавки понизил номинал выходного конденсатора до 0,68Мкф.
Начал финальную сборку.
Питание. Штатное питание TL074: +/-15В. Можно, в-принципе, запустить её и от +5Вольт, работать будет, но про качество работы придётся забыть. Поэтому, питаем по-полной. Чтобы не заморачиваться с БП, взял обычный амперный китайский зарядник (300руб) на 5В и заказал DC/DC конвертор, который на выходе и выдал мне искомые плюс/минус 15В:

Потратил всего на питание 1,5kруб -самое дорогое из вложений в проект, кстати. Всего ушло на комплектующие и текстолит для Фильтра порядка 3.000 рублей - не так много, как казалось в начале.
Корпус. Использовал корпус от купленного пару лет назад повышающего трансформатора. И конвертор и сама плата со схемой и разъёмами входа/выхода/питания вполне уместились внутри. Для вывода индикации питания конвертора питания просверлил в корпусе пару дырок 1,5мм и выпилил из плекса световод, получилось красиво(см. тизер).


Внутри вот так:


Номиналы для финальной модели подбирал особо тщательно, резисторы 47Ком заказал наши, советские, ОМЛТ, 50 штук. Из них набрал на схему сопротивления в диапазоне 47,05Ком - 47,14Ком, 33К и 8,2К; ёмкости 47Нф -нашёл идентичные, 18НФ подобрал составными, для чего добавил посадочное место для вторых кондёров на плате. Коммутацию сделал на нашем четырёхсекционном П2К, в нажатом состоянии сигнал идёт через схему, в отжатом - на прямую.
Настройка. Подал на входы 1000Гц, подогнал подстроечниками выходной сигнал в ровень входному. Итог:

На этом рисунке 4 фрагмента качающей частоты 20Гц-20КГц с тестовой пластинки (перед началом каждого цикла секунд 10 сигнал 1КГц). 1 и 3 фрагменты - в фазе, 2 и 4 - в противофазе.
В 1 и 2 фрагментах фильтр включен и его работа видна на 2м, противофазном фрагменте: с прим. 140Гц и ниже начинается завал АЧХ, на 20Гц он составляет порядка 12Дб. Спад, само собой, идёт и ниже, но визуально мы это зафиксировать уже не сможем. Сравнить можно с фрагментами 3 и 4, где сигнал идёт напрямую, без фильтрации.
Итог. Схема своё предназначение исполняет вполне, в колонках низкочастотники на заходе пластинки едва шевелятся. Схема хорошо отрабатывает сам момент опускания иглы на винил, нивелируя "бухание" попадающей в канавку иглы, а так же крупные "волдыри" на подпорченных пластинках. Одним словом, мне лично реально комфортнее слушать музыку через этот фильтр. Это в плюсах.
В минуса можно поставить то, что стереобаза на частотах ниже 150Гц несколько размывается. Но это из минусов - всё.

ЗЫ. Ниже - двухсторонняя разводка для платы. Размер - 70х55 (скачать оригинальную разводку можно здесь). Если кто-то решит повторить мой манЕвр, обращайтесь, подскажу, что и как...


Комментарии
Может нам стоит здесь иметь отдельный блог на подобную тематику...
Я - за. Кого назначим организатором?
Что такое "паразитный сигнал от детонации пластинки"?
Это дрянь, которая возникает при проигрывании виниловой пластинке при её неровности. Например здесь:
В центре, на курсоре как раз находится противофазный паразит в начале кривоватой пластинки.
В данном случае рассматривать как де тонация, чтоб не сломать мозг)
Допустим.
Но чтобы не ломать мозг окончательно, кто бы описал природу сильных противофазных сигналов в стереоканалах на осциллограмме. Назвать это детонацией для простоты, такое себе решение.
Камрад! Пожалуйста, поправьте размер печатки, убрав в размере лишние нули или поставьте запятые перед ними, а то кусок гетинакса размером в пол-стола как-то слабо сочетается с мелкосхемами, это скорее похоже на дискрет или вообще лампы.
Делаете так: левый клик на картинку, сохранить как. Далее в фоторедакторе задаёте высоту картинки 82мм, получаете оригинальный размер под ЛУТ.
Я давал при отправке на хостинг реальный размер, но они там, как водится, намудрили с размерами...=(
UPD. Стоп - затупил. В тексте дал ссылку на оригинал разводки, там ничего не надо переделывать. Качайте и делайте.
Вы меня немного не поняли. У вас в тексте, размер печатной платы обозначен как 700х550, что согласитесь, явно многовато. Судя по всему, должно было быть 70,0х55,0 или 70х55 . вот этот кусок текста:
"...ЗЫ. Ниже - двухсторонняя разводка для платы. Размер - 700х550 (скачать оригинальную разводку можно здесь)..."
PS: если-бы понадобилось, я бы сам развёл под лазер с утюгом, с монтажем деталей со стороны дорожек, питанием толстыми навесными моножильными проводами и со сплошным слоем фольги как экраном-"0" на обратной стороне.
Исправил, спасибо.
Сплошной экран при рабочем сигнале 150-500Мв (после корректора) не особо поможет.
Вот до, корректора, да, есть смысл. Толстая шина питания тоже здесь не нужна: микросхема потребляет всего 1,4 мА.
А вы знакомы с работами Анатолия Лихницкого?
А должен?
На нем даже конденсаторы не распаяны, не шумит?
Шумов нет. Но на всякий случай в схеме пару кондёров по 330Мкф в плечо поставил. там по ходу керамики хватает: схема работает на 1,38МГц.
Описание - здесь.
Я дико извиняюсь, но 150 Гц это длина волны 2.5 метра, это надо быть слоном чтобы определять местоположение стереобазы на таких частотах.
У простого человека такой сигнал в оба уха приходит одновременно, никакого фазового сдвига нету.
И еще, вертикальные паразитные колебания синфазны, и наскока я помню рокот фильтр это до 20 Гц.
Всё это так, но неспособность человеческого слуха определить источник нч сигнала не отменяет его существования в природе. Да, размытием стереобазы в НЧ секторе диапазона слышимых частот можно пренебречь, именно на этом основании и построен принцип работы предложенного мною к рассмотрению фильтра.
По вашему сабвуферы для красоты придумали...
Сабвуферы (акустическая система, предназначенная для воспроизведения низких частот ) придумали для удобства и экономии.
Слышать низкочастотные звуки и определять направление на них - это разные понятия.
Вот частота 20 Герц, её длина волны составляет 16.5 метров, даже слон со своим межушным расстоянием не сможет определить место стереобаланса.
Ну и с рокотом надо бороться механическими средствами.
Если есть рокот от самой вертушки - это плохая вертушка.
А от пластинки основная часть паразитных колебаний - вертикальная, и это синфазная составляющая, её просто так не вырежешь
Не все источники рокота можно побороть механически. Ту же кривизну пластинок - как прикажете выпрямлять?
Вы радикально заблуждаетесь на счёт синфазности рокота от пластинок, уважаемый.
Там всё ровно наоборот. Полезный сигнал снимается с горизонтальных колебаний, он идёт синфазно, паразитный же с вертикальной составляющей общих колебаний иглы адаптера, противофазных. Выше я привёл конкретные примеры, посмотрите графики.
И по чём ваш фонокорректор Kivsoun?
В нём такой штуки не завезли?
Дорого. Но он того стОит. Недавно поменял 3ю модель Омеги (модель 2020 года, слева) на 5ю (модель этого года, в центре). Разработчик основательно переработал схему - звук стал реально богаче и выразительнее.
У разработчика есть сайт - наберите в поисковике, сразу выдаст.
Совет, если разрешите.
У любых массовых типов сопротивлений ТКС ужасный.
До подборки точных пар сопротивлений необходимо сделать им термотренинг.
- Нанести на вывод каплю олова, дать остыть, затем убрать или отрезать.
- Лучше прогреть их несколько минут при Т=80-100гр
Без этого после пайки на место номинал улетит и на процент-другой.
Верное замечание. И не только для резисторов, для конденсаторов (ТКЕ) тоже - на дешёвых емкостях показания при замерах начинают плыть, если только коснёшься пальцем корпуса.
ОМЛТ, которые я поставил в фильтр, уже тренированные при изготовлении.
Спасибо за подсказку для всех, кто надумает собирать сей девайс: дешёвые комплектующие могут дать неприемлемые или нестабильные результаты.