Эта статья — о том, как государства, мнящие себя вечными цивилизационными центрами, закономерно теряют мозг, память и волю к жизни, потому что забывают, что такое жизнеспособность. СССР распался не из-за джинсов и Кока-Колы, а потому что потерял способность различать собственные смыслы. США на наших глазах проходят ту же процедуру — только с радугой, TikTok и вооружёнными бабушками на штурме Капитолия. Китай — отличник, но стоит на грани фазовой перегрузки: сколько не лей бетона, Ф4 не подделаешь. ЕС и вовсе живой труп без фазового инварианта, но с хорошим пиаром. Предлагается строгая аксиоматика для этих диагнозов — потому что без языка когнитивной термодинамики у нас останется только истерика, пропаганда и распад.
I. ВВЕДЕНИЕ: ПРЕДЕЛЫ ПОЛИТИЧЕСКОГО МЫШЛЕНИЯ
1.1. Проблема утраты объяснительной способности политических теорий
Современные политические теории — как нормативные, так и критические — демонстрируют систематическую неспособность объяснить основные черты текущего исторического момента:
- парадоксальное ускорение технологического прогресса при одновременной деградации институтов;
- невозможность справиться с глобальными рисками (экологическими, энергетическими, когнитивными);
- неустранимый конфликт между экономическим ростом и воспроизводимой жизнеспособностью (Viability);
- фрагментация реальности на политические нарративы, утратившие операциональную связность.
Ни одна из крупных политических парадигм — ни либеральный институционализм, ни неомарксизм, ни системная геополитика — не предлагает исчерпывающей модели происходящего. Напротив: они сохраняют внутренние логические допущения, уже не подтверждаемые эмпирически (например, прогресс через технологию, смена гегемона как путь обновления, классовая мобилизация как двигатель истории и пр.).
1.2. Сбой объяснительных парадигм как фазовая несовместимость
Гипотеза, которую мы здесь разворачиваем, исходит из другого основания: основная причина политического тупика — это не экономический кризис, не кризис легитимности, и не потеря «ценностей», а фундаментальный фазовый конфликт между:
- уровнем когнитивной и институциональной сложности общества;
- технологическим потенциалом и плотностью управляемой энергии;
- способностью удерживать устойчивую дифференцированность (Viability).
Другими словами, политика теряет управляемость, когда общество не способно когнитивно, институционально и энергетически соответствовать вызовам, которые оно само порождает.
1.3. Гипотеза фазового детерминизма: обоснование
Мы называем это состояние — фазовой несовместимостью. Оно наблюдается исторически, имеет логические ограничения и воспроизводится при определённых условиях. Это и составляет основу предлагаемой здесь гипотезы:
Политическая эволюция — не линейна, не телеологична и не может быть сведена к смене интересов или форм собственности.
Она подчинена фазовой структуре различимости и Viability, в которой каждое новое состояние требует согласованности между когнитивной архитектурой, энергетической плотностью, институциональной средой и культурной топологией.
Если это так — необходима не просто новая политическая теория, а теория, структурно согласованная с фазовой логикой эволюции общества, т.е. соответствующая новым уровням сложности, с которыми сталкивается человечество.
1.4. Метод и эпистемологическая рамка
Настоящая работа строится на интеграции нескольких дисциплинарных источников:
- Системная теория и теория Viable Systems (С. Бир, М. Эшби) — как основа определения жизнеспособности систем;
- Теория фазовых переходов и сложных систем (И. Пригожин, М. Фейгенбаум) — как источник понятий «фаза», «нестабильность», «коэволюция»;
- Фрактальная онтология времени (Б. Мандельброт, Г. Атья, Р. Делёз) — как альтернатива линейной модели исторического прогресса;
- Политическая философия кризисов (К. Маркс, Г. Маркузе, И. Валлерстайн, Н. Луман) — как объекты полемического анализа и критики;
- Историческая реконструкция фазово-технологических конфликтов — как эмпирическое основание.
Мы не вводим новых категорий «с нуля», а переопределяем уже существующие — через уточнение, связанное с их фазовой обусловленностью.
II. ЭПИСТЕМОЛОГИЧЕСКАЯ ОСНОВА И МЕТОДОЛОГИЯ
2.1. Отказ от линейного историцизма
Большинство политических теорий — от марксизма до либерализма — эксплицитно или имплицитно опираются на линейную модель исторического времени:
- история как непрерывное накопление прогресса (либеральная модель);
- история как смена экономических формаций (марксистская модель);
- история как соперничество за гегемонию и ресурсы (мир-системный анализ).
Общим для этих моделей является допущение линейной причинности, где настоящее механически вытекает из прошлого, а будущее — проектируется в категориях "больше", "быстрее", "выше".
Мы отвергаем эту презумпцию. Вместо линейной оси времени мы вводим концепт фрактального времени: множественность уровней, неравномерность ритмов, нелинейность последствий, фазовая разреженность и сжатие исторических циклов. Это ближе к описанию из теории сложности, квантовой интерференции, бифуркационных режимов.
Фрактальное время — это не просто метафора. Это структурная основа фазовой гипотезы: траектории событий разветвляются, пересекаются, обрываются в зависимости от уровня когнитивной сложности наблюдателя и институциональной среды.
Следовательно, любое политическое мышление, сохраняющее линейную онтологию времени, обречено на ошибку масштаба. Оно не видит фазовых разрывов, когнитивной несовместимости, петлевых режимов времени (возвратов и утрат), которые определяют современный исторический процесс.
2.2. Понятие «фазы»: происхождение и трансформация
Термин «фаза» заимствуется из физики и теории нелинейных систем — где он обозначает качественно различающиеся состояния системы при изменении управляющих параметров (температуры, давления, энтропии и др.). Примеры — фазовые переходы: от жидкости к газу, от пара к плазме, от порядка к хаосу.
В нашей гипотезе фаза — это:
Совокупное состояние когнитивной, институциональной, технологической и энергетической согласованности, которое задаёт границы Viability (жизнеспособности) общества на данном уровне сложности.
Каждая фаза определяется:
- уровнем различимости и координации;
- доступной плотностью энергии;
- типом институтов;
- темпоральной структурой времени (горизонтом предсказания).
Фазовый сдвиг происходит, когда одна из этих переменных выходит за пределы устойчивости — и система или переходит в новое состояние, или разрушается.
Отсюда базовое понятие:
Фазовый детерминизм — это ограничение на возможные траектории исторического развития, налагаемое фазовой структурой Viability. Это не абсолютная предопределённость, а фрактальное поле допустимых переходов.
2.3. Заимствованные основания: краткое описание
1. Viable System Model (Стаффорд Бир):
- Исконно кибернетическая теория жизнеспособных систем.
- Ключевой принцип: система жизнеспособна только при наличии структур обратной связи, различения и адаптации.
- Мы расширяем это понятие до онтологического: Viability как мера различимости, предсказуемости и устойчивости в социальной и технологической среде.
2. Теория фазовых переходов (Пригожин, Стюарт, Фейгенбаум):
- При изменении параметров система может качественно изменить своё состояние.
- Используется для объяснения краха институтов, гиперускорения, фрагментации.
3. Теория сложности (Митчелл, Бар-Ям, Халлинан):
- Современные общества — это неуправляемые системы с множественными точками нестабильности.
- Решения невозможны на одном уровне — требуется фазовая когнитивная сдвижка.
4. Фрактальная онтология (Делёз, Мандельброт):
- История и культура развиваются как фракталы — с повторяющимися, но не идентичными структурами.
- Позволяет описывать не просто повтор, но различие в повторении, что критично для оценки «прогресса».
2.4. Отношение к политическим теориям: постановка полемики
Мы полемизируем не с отдельными выводами, а с эпистемологическими основаниями существующих теорий:
|
Подход |
Основание |
Критический недостаток |
|
Марксизм |
Формационная смена |
Недооценивает фазовую когнитивную сложность, считает технику вторичной |
|
Либерализм |
Прогресс институтов |
Предполагает кумулятивную рациональность, игнорируя фазовые ограничения |
|
Мир-системный анализ |
Смена гегемона |
Не учитывает Viability самой системы и фазовую неустойчивость её центра |
|
Технофутуризм |
Рост технологий |
Не различает разрушительный и созидательный характер технологии в зависимости от фазы общества |
|
Постструктурализм |
Множественность нарративов |
Отрицает возможность фазовой когерентности, ведёт к фрагментации Viability |
III. СТРУКТУРА И ЛОГИКА ГИПОТЕЗЫ ФАЗОВОГО ДЕТЕРМИНИЗМА
3.1. Исходное допущение: историческое развитие — фрактально-фазовый процесс
Мы исходим из базового эпистемологического допущения:
История не представляет собой линейного, одноуровневого движения, а является разверткой фрактальных фазовых траекторий, в которых различные уровни сложности (энергетический, когнитивный, институциональный, технологический) взаимодействуют нелинейным образом.
Социальные системы при этом подчиняются ограничениям Viability, т.е. жизнеспособности, определяемой не только ресурсами, но и фазовой совместимостью компонентов:
- уровень сознания (различение и прогноз),
- уровень институтов (обратная связь и координация),
- уровень технологий (скорость и масштаб воздействия),
- уровень энергетической плотности (поддержание воспроизводства).
Когда одна из этих переменных уходит за пределы устойчивости системы — возникает фазовый конфликт.
3.2. Ключевые понятия: рабочие определения
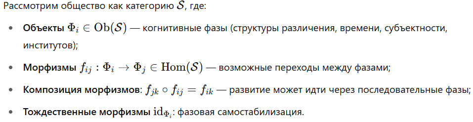
▶ Фаза (Φ)
Качественное состояние общества, определяемое когнитивной, институциональной, технологической и энергетической конфигурацией.
Каждая фаза обладает:
- своим горизонтом предсказания,
- допустимым уровнем технологической сложности,
- формой социального воспроизводства.
▶ Viability
(от англ. viable — жизнеспособный) — понятие, заимствованное из Viable System Model (Стаффорд Бир), трансформированное в онтологическую категорию:
способность системы различать, координировать и воспроизводить устойчивость в условиях изменяющейся сложности.
Viability — это не только устойчивость к внешним вызовам, но и внутренняя когерентность: способность системы удерживать смысл, управлять различием и минимизировать внутреннюю энтропию.
▶ Фазовый детерминизм
Ограничение на возможные исторические траектории, определяемое фазовой совместимостью компонентов социальной системы.
Технология или политическая форма не может быть внедрена в устойчивом виде, если фаза общества не поддерживает соответствующий уровень Viability.
▶ Фазово-технологический конфликт
Состояние, в котором уровень технологической мощности превышает фазовую готовность общества, вызывая институциональную эрозию, усиление хаоса, или эксплуатацию технологий в разрушительном режиме (напр., ИИ как надзорная система вместо системы координации Viability).
3.3. Формальная структура: причинно-следственная схема
flowchart TD
A[Фаза сознания] --> B[Институциональная архитектура]
B --> C[Допустимые технологии]
C --> D[Плотность энергии и масштаб среды]
D --> E[Форма социального воспроизводства]
E --> F[Viability]
F --> A
Этот замкнутый контур описывает фрактальный цикл исторического развития. В отличие от линейных моделей, он допускает:
- множественные равновесия;
- бифуркации и разрывы;
- возврат к предыдущим фазам (фазовая деградация);
- "утопленные" технологии и идеи (фазовая несовместимость).
3.4. Механизм фазового перехода
Переход между фазами невозможен по воле субъекта или элиты. Он требует:
- накопления фазового напряжения — расхождения между когнитивной сложностью среды и способностью общества удерживать различие;
- появления фазоносного слоя — агентов или институтов, способных мыслить в логике новой фазы;
- наличия энергетических и технологических условий, соответствующих новой фазе;
- разрушения старой конфигурации (или её внутренней переформатировки).
3.5. Историческая аналогия: энергетические уклады и фазовая совместимость
|
Энергетический уклад |
Пример технологий |
Фаза сознания |
Судьба |
|
Угольный |
Пар, рельсы, машиностроение |
Φ₁–Φ₂ |
Индустриализация |
|
Нефтяной |
Моторизация, логистика |
Φ₂ |
Массовое общество |
|
Ядерный (деление) |
Реакторы, оружие |
Φ₂–Φ₃ |
Ограниченное применение |
|
Термоядерный (синтез) |
ITER, NIF |
Требует Φ₄–Φ₅ |
Заблокирован |
|
AGI, синтетическая биология |
Предиктивные модели, мета-контроль |
Требует Φ₄–Φ₅ |
Фазовая опасность |
Вывод: технология не реализуется автоматически при наличии знаний. Её устойчивость определяется фазовой когерентностью: соответствием между когнитивным горизонтом, энергетическим режимом, институтами и технологической мощностью.
IV. ПРЕДЕЛЫ ЭВОЛЮЦИИ: ФАЗОВЫЕ КОНФЛИКТЫ КАК СИСТЕМА
Фазовый детерминизм не предполагает бесконечного прогресса. Напротив, он описывает строго ограниченное множество траекторий, допускающих устойчивое развитие. Любая попытка нарушить фазовую согласованность приводит не к ускорению, а к распаду — институциональному, когнитивному или энергетическому.
4.1. Методология: предельное описание через конфликты
Каждый фазовый предел — это не просто граница возможностей, но внутреннее противоречие, возникающее между:
- уровнем сложности технологий/инфраструктуры;
- уровнем когнитивной и институциональной зрелости общества.
Форма описания — структура фазовых конфликтов, фиксируемая по четырём координатам:
|
№ |
Конфликт |
Суть |
Примеры/Последствия |
4.2. Основные фазовые конфликты
⚠ Конфликт 1: Технология vs. Сознание
|
Фазово-технологический разрыв |
|
|
Суть |
Технология опережает уровень когнитивной фазы общества |
|
Примеры |
ИИ → цифровой надзор, не когнитивная координация; Интернет → фрагментация, не диалог |
|
Последствия |
Утечка Viability, институциональный шум, смысловой коллапс |
⚠ Конфликт 2: Энергия vs. Институции
|
Энергетическая плотность без фазовой этики |
|
|
Суть |
Новые источники энергии (напр., термояд) не могут быть использованы без институтов системной координации и предсказания |
|
Примеры |
Ядерная бомба возможна в Φ₂, термоядерный реактор — нет |
|
Последствия |
Милитаризация, утопленные проекты, рентная эксплуатация |
⚠ Конфликт 3: Распределение vs. Координация
|
Платформенная экономика без когнитивной синхронизации |
|
|
Суть |
Доступ к данным и мощности централизован, когнитивная фаза не перераспределяется |
|
Примеры |
BigTech, цифровая рента, разрушение когнитивного слоя населения |
|
Последствия |
Утрата способности различать, фрагментация культурного поля |
⚠ Конфликт 4: Среда vs. Фаза
|
Экологическая экспансия без фазового прогресса |
|
|
Суть |
Освоение среды без согласования с когнитивной и этической фазой |
|
Примеры |
Техногенное освоение (климат, биоразнообразие) в фазе Φ₂ |
|
Последствия |
Крах Viability среды → обратный фазовый сдвиг (деградация) |
⚠ Конфликт 5: Институции vs. Информация
|
Переизбыток информации при деградации институтов обработки |
|
|
Суть |
Поток данных опережает способности общества к различению, классификации и принятию решений |
|
Примеры |
Гиперинформационный шум, крах управления, утрата смысловых фильтров |
|
Последствия |
Энтропийный хаос, наступление «институциональной тьмы» |
4.3. Сводная таблица фазовых пределов
|
Предел |
Требуемая фаза |
Состояние в Φ₂–Φ₃ |
Устойчивость |
|
Термояд |
Φ₄–Φ₅ |
Нереализуем |
❌ |
|
AGI |
Φ₄–Φ₅ |
Угроза контроля |
⚠ |
|
Экспансия среды |
≥ Φ₃ |
Экологическая деструкция |
⚠ |
|
Глобальная координация |
Φ₄ |
Геополитическая фрагментация |
❌ |
|
Смысловая инфраструктура |
Φ₄ |
Коммерциализация смыслов |
❌ |
4.4. Вывод
Историческая эволюция ограничена системой фазовых пределов. Их нарушение ведёт не к прогрессу, а к фазовой турбулентности, коллапсам Viability и потере направленности.
Мы находимся в точке, где подавляющее большинство конфликтов реализуются одновременно: технологии растут экспоненциально, а когнитивная фаза общества стагнирует или деградирует. Именно это создаёт фазовую ловушку — ситуацию, в которой устойчивое развитие блокировано изнутри.
V. ПОЛИТИЧЕСКИЕ ТЕОРИИ И ФАЗОВАЯ НЕСОСТОЯТЕЛЬНОСТЬ
5.1. Методологический критерий оценки
Мы рассматриваем каждую теорию не с позиции её идеологических предпочтений, а по трём строго функциональным критериям:
- Фазовая рефлексия: признаёт ли теория наличие когнитивных фаз как структурного фактора исторического развития?
- Viability-совместимость: допускает ли теория устойчивое воспроизводство различий, координации и энергии в будущем?
- Фазовая проективность: имеет ли теория сценарий перехода на более высокую фазу Viability?
5.2. Марксизм: классовая редукция фазовой динамики
Источник: Маркс, Энгельс, Ленин, теория производственных отношений.
|
Параметр |
Оценка |
|
Фазовая рефлексия |
❌ — сознание трактуется как производное от базиса, фазы игнорируются |
|
Viability-совместимость |
⚠ — классовая борьба деструктивна без когнитивной координации |
|
Фазовая проективность |
⚠ — «светлое будущее» абстрактно, не укоренено в фазовой логике |
Критика:
- Марксизм не различает уровни когнитивной сложности, предполагая, что пролетарская власть автоматически породит Viable-систему.
- Примеры XX века (СССР, Китай, Куба) показывают, что без фазовой эволюции сознания революция воспроизводит авторитарную вертикаль (Φ₂) под иным флагом.
5.3. Либерализм: симуляция Viability через рынок
Источник: Джон Локк, Адам Смит, неоклассическая школа, Хайек.
|
Параметр |
Оценка |
|
Фазовая рефлексия |
❌ — индивид внефазов, разум — универсальный |
|
Viability-совместимость |
⚠ — рынок воспроизводит только краткосрочную Viability |
|
Фазовая проективность |
❌ — никакой структуры фазового роста не задано |
Критика:
- Либерализм постулирует универсальную рациональность, игнорируя фазовую неоднородность сознания.
- Он неспособен координировать сложные Viability-системы: рынок решает проблемы первого порядка, но разрушает контекст второго порядка (экология, смысл, доверие).
5.4. Консерватизм: фиксация на фазе Φ₁–Φ₂
Источник: Берке, Шмитт, традиционализм.
|
Параметр |
Оценка |
|
Фазовая рефлексия |
❌ — цикличность без фазового роста |
|
Viability-совместимость |
⚠ — Viability возможна лишь при стагнации |
|
Фазовая проективность |
❌ — будущее как возвращение к прошлому |
Критика:
- Консерватизм опирается на иерархию, традицию и предсказуемость — т.е. на признаки фаз Φ₁–Φ₂.
- Он неспособен интегрировать технологии, ускорение и новые типы сознания — следовательно, структурно не пригоден для фазы Φ₄ и выше.
5.5. Мир-системный анализ: смена гегемона без смены фазы
Источник: Иммануил Валлерстайн, Джованни Арриги, Амин.
|
Параметр |
Оценка |
|
Фазовая рефлексия |
⚠ — видит системные циклы, но не когнитивные фазы |
|
Viability-совместимость |
⚠ — анализирует периферийную Viability, не онтологическую |
|
Фазовая проективность |
❌ — предлагает «смену центра», не смену фазовой структуры |
Критика:
- Подмена фазовой динамики геополитическим ротационизмом: США → Китай → …, без анализа институционального скачка.
- Смена центра Viability не гарантирует эволюции сознания и институтов: новый гегемон наследует старую фазу управления.
5.6. Технофутуризм: иллюзия перехода без фазовой поддержки
Источник: Сингуляритарии, технооптимисты (Курцвейл, Харпхаммер, Altman).
|
Параметр |
Оценка |
|
Фазовая рефлексия |
❌ — технология трактуется как автономный фактор |
|
Viability-совместимость |
❌ — нет инфраструктуры различения и предсказания |
|
Фазовая проективность |
❌ — игнорируется когнитивная эволюция как условие перехода |
Критика:
- Считает, что AGI, слияние с ИИ или бессмертие возможны в рамках текущей фазы сознания — что противоречит фазовой логике.
- В действительности: технологии деградируют в отсутствие Viability, а попытка их ускорить без фазового роста — путь к катастрофе.
5.7. Вывод
Ни одна из основных политических теорий:
- не признаёт наличие фаз как структурного элемента истории;
- не предоставляет модели устойчивой Viability в фазах высокой сложности;
- не способна объяснить катастрофическую нестабильность современности (фрагментация времени, утрата смысла, кризис координации).
Следовательно, все эти теории являются фазово-неспособными. Они описывают реалии фазы Φ₂ или ниже, и потому не в состоянии ни объяснить, ни преодолеть кризис фазовой ловушки, в которой находится современная цивилизация.
VI. ФАЗОВОЙ ДЕТЕРМИНИЗМ: ПОЛИТИЧЕСКАЯ ГИПОТЕЗА НОВОГО ТИПА
6.1. Эпистемологическая основа
Наша гипотеза исходит из следующих базовых научных положений:
- Эволюция сознания — ключевой фактор исторического развития, наряду с производительными силами, энергетикой и институтами.
- Фазовость — общественное и индивидуальное сознание развивается не линейно, а через когнитивные фазы (Φ), каждая из которых задаёт уровень различимости, координации и онтологической плотности.
- Viability (жизнеспособность) — критерий устойчивости систем в условиях неопределённости. Любая система (индивид, общество, технология) должна поддерживать способность к различению, предсказанию и координации для выживания.
- Фрактальное время — отказ от линейного понимания истории в пользу многослойной и вложенной структуры когнитивных и культурных ритмов, где прошлое, настоящее и будущее связаны через паттерны различимости.
Эти положения основаны на:
- работах Хайнца фон Фёрстера, Умберто Матураны и Фрэнсиса Варелы по автопоэзису и когнитивной биологии;
- теориях фрактального времени (Бенуа Мандельброт, Альфредо Пенсанти);
- онтологической логике Viability (см. работы Стаффорда Бира, N. Luhmann, Varela/Thompson).
6.2. Основной тезис
Гипотеза фазового детерминизма утверждает, что устойчивое политическое и технологическое развитие возможно только при соответствии фазы общественного сознания уровню сложности техносоциальной среды.
Иначе говоря:
- Технологии плотной энергии, ИИ, распределённые системы и мета-координация невозможны без когнитивной фазы Φ₄ и выше.
- Все попытки реализовать их в условиях фаз Φ₂–Φ₃ приводят к деградации, катастрофам или бессмысленности.
- История — не прогресс и не цикл, а фрактальная траектория фазовых скачков различимости, каждый из которых требует новых форм Viability.
6.3. Архитектура гипотезы: шесть опор
|
Элемент |
Содержание |
|
I. Фазы (Φ) |
Ступени когнитивной сложности: от простого реагирования (Φ₀) до фрактальной координации (Φ₅) |
|
II. Viability |
Устойчивость системы как способность поддерживать различие, координацию и воспроизводство |
|
III. Технологии |
Возможны и устойчивы только при фазовом резонансе с обществом |
|
IV. Энергетика |
Каждый фазовый уровень требует определённой плотности и управляемости энергии |
|
V. Среда обитания |
Фаза задаёт пределы освоения природной и культурной среды |
|
VI. Время |
Переход от линейной истории к фрактальной онтологии времени как структуры смысловых различий |
6.4. Почему это — политическая теория?
Потому что она:
- задаёт строгий критерий оценки политических моделей и институтов: их способность удерживать и развивать фазу Viability;
- объясняет, почему одни политические режимы неустойчивы при ускорении технологий;
- предлагает не смену класса, элиты или гегемона, а смену фазы субъектности — появление Homo Viabilis как носителя Viability-политики;
- строит проект будущего на фазовой эволюции, а не на ротации власти или ресурсной экспансии.
6.5. Диагностическая сила
Эта гипотеза объясняет:
- почему термояд возможен как бомба, но невозможен как реактор;
- почему AGI служит надзору, а не координации;
- почему цифровые платформы усиливают хаос, а не разум;
- почему общество застряло в фазе Φ₂, несмотря на технические возможности Φ₄.
VII. СИСТЕМА ПРЕДЕЛОВ И ФАЗОВО-ТЕХНОЛОГИЧЕСКИХ КОНФЛИКТОВ
7.1. Общий принцип: фазовая когерентность как необходимое условие
Любая Viable-система — технологическая, политическая, энергетическая, когнитивная — может устойчиво развиваться только при согласовании трёх элементов:
- когнитивная фаза участников (уровень различимости и мышления),
- плотность и характер энергии (материальная база),
- институциональная инфраструктура (механизмы координации и адаптации).
Если хотя бы один из этих элементов находится вне фазового резонанса, возникает:
- разрыв фазовой совместимости,
- нестабильность Viability,
- катастрофическое развитие или имплозия системы.
7.2. Конфликты фазового детерминизма
Гипотеза предполагает, что существует ограниченное множество устойчивых комбинаций между фазами общества и допустимыми формами технологии, энергетики, институтов. Нарушение этих пределов порождает характерные конфликты, которые мы ниже классифицируем.
I. Когнитивно-технологический конфликт
Технологии (особенно высокой плотности энергии или информации) внедряются в общество, находящееся в более низкой фазе когнитивной готовности.
Исторические примеры:
- Интернет в фазе Φ₂ → гиперинфляция информации, фрагментация внимания, цифровой надзор.
- ИИ в фазе Φ₂–Φ₃ → не Viability, а автоматизация манипуляции и контроля.
Последствия:
- Технология превращается в инструмент подавления.
- Разрушается способность к различению и предсказанию.
II. Энергетический конфликт
Общество не может освоить более плотную форму энергии из-за фазовой несовместимости с её управлением.
Пример:
- Термоядерный синтез невозможен в парадигме бюрократически-рыночной логики Φ₂–Φ₃. Термоядерная бомба возможна, реактор — нет.
Механизм:
- Управление плотной энергией требует фазы системной этики, предиктивного проектирования и кооперации (Φ₄).
III. Институциональный конфликт
Институции более низкой фазы не способны удерживать координацию и воспроизводство смыслов в среде с высокой сложностью.
Пример:
- Демократические и бюрократические институты не выдерживают давления цифровых платформ, глобальных сетей, экологических шоков.
Следствие:
- Институциональный распад или симуляция институтов (см. цифровой популизм, "глобальные саммиты без решений").
IV. Пространственно-средовой конфликт
Освоение среды (географической, информационной, экологической) опережает когнитивную способность к её координации и регуляции.
Примеры:
- Гиперурбанизация без фазовой архитектуры воспроизводства Viability.
- Экспансия в цифровую среду → потеря связности, рост энтропии.
7.3. Классификация пределов
Эти конфликты указывают на фундаментальные пределы, с которыми сталкивается цивилизация при попытке реализовать «высокие технологии» или «новые формы управления», не проходя фазовый переход.
|
Предел |
Форма выражения |
Пример |
|
Когнитивный предел |
Невозможность различать и удерживать сложные паттерны |
Эрозия смысла, замена различия эмоцией |
|
Энергетический предел |
Невозможность управлять плотной энергией без разрушения |
Бомба вместо реактора |
|
Институциональный предел |
Симуляция институтов, неспособность к адаптации |
Популизм, постдемократия |
|
Технологический предел |
Деградация технологий или их милитаризация |
ИИ как надзор, а не координация |
|
Временной предел |
Потеря горизонтальности планирования |
Инфляция времени, гиперускорение |
7.4. Политическая критика: несостоятельность альтернатив
Большинство существующих политических теорий игнорируют эти пределы:
- Марксизм — считает, что смена субъекта (класса) автоматически открывает новое общество. Но не учитывает когнитивную фазу этого субъекта.
- Либеральный прогрессизм — предполагает, что технологии ведут к свободе, если соблюдены права. Но не учитывает фазовую несовместимость.
- Геополитика — редуцирует историю к смене центра силы. Но не объясняет фазовую неустойчивость моделей управления, которые повторяются вне зависимости от гегемона.
Во всех случаях игнорируется главное:
Невозможно построить Viable-цивилизацию без фазового соответствия между сознанием, технологиями, энергетикой и институтами.
VIII. ПОЛИТИЧЕСКАЯ ПРОЕКТНОСТЬ И ФАЗОВОЕ ПРОТИВОСТОЯНИЕ
8.1. Исходная позиция: невозможность «прогресса» без фазового перехода
Если ранее существовавшие политические теории (марксизм, либерализм, технократизм, геополитический реализм) исходили из предпосылки непрерывного развития (или его возможной реституции), то фазовый подход утверждает:
Ни один проект будущего не может быть жизнеспособным, если он строится в логике старой когнитивной фазы и в рамках институтов, утративших Viability.
Таким образом, любая политическая программа, игнорирующая фазовую несовместимость между:
- сложностью среды,
- уровнем сознания,
- используемыми технологиями,
- и институциональной формой —
является не просто неэффективной, а катастрофически ошибочной. Она ускоряет фазовую энтропию и приводит к институциональному распаду.
8.2. Требования к субъекту фазового перехода
Противоположностью классическим политическим субъектам (классу, партии, нации, корпорации) выступает фазово-компетентный субъект, способный к удержанию Viability на уровне системной коэволюции.
Его признаки:
|
Критерий |
Характеристика |
|
Фаза сознания |
Не ниже Φ₄: системное различие, рефлексивность, способность к координации различий |
|
Энергетическая рефлексия |
Способность понимать предельные формы энергии как несущие угрозу и ответственность |
|
Мета-временная позиция |
Жизнь не в краткосрочной логике прибыли или протеста, а в режиме координации фрактальных горизонтов (ближайшее ↔ дальнее) |
|
Проективная мощь |
Умение формировать институты с горизонтом более 50–100 лет, обеспечивающие фазовую связность общества |
⚠️ Важно:
Такой субъект не может быть «партией» или «классом» в традиционном смысле. Он должен быть фрактальным, т.е. встраиваться во все уровни: от индивидуального мышления до глобальных институций.
8.3. Новая институциональная архитектура (Viability-институты)
Нам необходима совершенно новая институциональная логика, чья функция — не представительство интересов, а поддержание фазовой когерентности и Viability. Это:
- институты фазового различения: наблюдение, диагностика, фазовый аудит;
- институты когнитивного воспитания: новые формы образования, инкубаторы системного мышления;
- институты фрактальной координации: не иерархия и не рынок, а сетевые формы удержания различий с обратной связью;
- институты технологической экологии: фильтры фазовой допустимости, Viability-цензуры (что можно внедрять, а что — нет).
Эти институты должны быть:
- надгосударственными, но не технократическими;
- инфраструктурными, но не утилитарными;
- онтологическими, в смысле выстраивания среды, где возможно устойчивое различение и воспроизводство.
8.4. Политическая программа Viability
Противоположностью «зелёного перехода», «перехода к мультиполярности», «индустриального ренессанса» и других вариаций старых теорий выступает:
Фазовый переход к Viability-цивилизации.
Это не утопия, не система «ценностей», не идеология. Это необходимость, вытекающая из фазового анализа пределов развития и текущего когнитивного тупика.
Принципиальные элементы программы:
|
Элемент |
Содержание |
|
Фазовая диагностика |
Постоянная оценка уровня когнитивной и институциональной согласованности общества |
|
Метаобразование |
Переход от информирования к формированию способности различать, удерживать, координировать |
|
Технологическая фильтрация |
Внедрение только тех технологий, которые совместимы с фазой общества и усиливают его Viability |
|
Фрактальная координация |
Создание политических и управленческих структур, которые работают через слои: от локального к глобальному |
|
Когнитивная энергетика |
Переосмысление энергии не как физической мощности, а как способности к координации и воспроизводству различий |
8.5. Полемика: почему альтернативы не работают
Здесь можно привести жёсткое сравнение с существующими теориями:
Марксизм
- игнорирует фазовую зависимость технологий и институтов;
- считает, что смена субъекта (класса) автоматически обеспечивает трансформацию;
- на практике воспроизводит бюрократию и фазу Φ₂.
Либерализм
- строится на фикции автономного индивида, не учитывая когнитивную фазу как структурную;
- не способен справляться с системной сложностью — рушится под давлением технологий.
Геополитика
- видит мир как иерархию конкурирующих центров, но не объясняет, почему одни модели деградируют, несмотря на ресурсы.
Технофутуризм
- опирается на линейную модель времени и прогресса;
- не учитывает институциональные пределы фазового внедрения технологий;
- создает ловушку: чем выше технология, тем ниже Viability.
IX. ЭПИСТЕМОЛОГИЧЕСКАЯ СТРУКТУРА И НАУЧНАЯ ДОКАЗУЕМОСТЬ ГИПОТЕЗЫ
9.1. Что делает гипотезу фазового детерминизма научной?
Наша гипотеза исходит из требования эпистемологической прозрачности. Это означает:
- чёткое указание источников и логики понятий;
- отказ от неоперационализируемых понятий;
- различение между описанием, объяснением и нормативными выводами;
- критерии фальсифицируемости и теоретической границы применимости.
Таким образом, мы выдвигаем не «мировоззрение», а многоуровневую объяснительную модель, структура которой такова:
|
Уровень |
Содержание |
|
Онтологическая посылка |
Viability как инвариант: способность удерживать различие, предсказуемость и воспроизводство в условиях энтропии |
|
Фазовая модель сознания |
Эволюция когнитивных режимов общества: Φ₁–Φ₅, различающихся по способности к различению, координации, рефлексии |
|
Историческая гипотеза |
Фазовые переходы как основа смены укладов, институтов и технологий, а не наоборот |
|
Технологическая гипотеза |
Технологии высокой сложности требуют соответствующей когнитивной фазы; без неё — либо не развиваются, либо превращаются в угрозу |
|
Политико-институциональный вывод |
Современные институты в фазе Φ₂ неспособны обеспечить Viability будущего; необходим фазовый переход |
9.2. О происхождении и операционализации ключевых терминов
Чтобы избежать терминологической произвольности, мы указываем основания ключевых понятий:
- Viability (жизнеспособность) — заимствовано и обобщено из теории систем Бира (Stafford Beer) и биосемиотики. Уточнено как способность системы к самоподдержанию различий и структур в среде с энтропией.
- Когнитивная фаза — термин не из психологии, а из общей теории фазовых переходов (вдохновлено Пригожиным и Кауфманом), применён к социальному мышлению как механизму предельной сложности.
- Фрактальное время — отсылает к структурам вложенности времени в динамике сложности (Prigogine, Mandelbrot), но интерпретируется как онтологическая структура различий, а не просто визуальная метафора.
- Фазово-технологический конфликт — собственная разработка на стыке теории сложности и политэкономии. Означает структурную несовместимость технологии и уровня сознания/института.
- Φ-номенклатура фаз (Φ₁–Φ₅) — инструмент различения уровней когнитивной/социальной сложности. Не привязан к «ценностям», а к функциональной способности системы удерживать Viability.
9.3. Фальсифицируемость гипотезы
Чтобы быть научной, гипотеза должна предполагать условия своей проверки и опровержения. Мы формулируем следующие критерии:
Гипотеза:
Технология, требующая высокой когнитивной фазы, не может быть внедрена устойчиво в обществе низкой фазы без фазовой деградации или катастрофы.
Фальсификационные случаи (контрпримеры):
- Если устойчиво действует технология (напр., управляемый термояд, экосистемная инженерия), внедрённая в обществе без признаков когнитивной фазы Φ₄ и выше.
- Если институты низкой фазы успешно удерживают Viability в условиях высокой плотности энергии/информации более 25–30 лет без деградации.
- Если наблюдается историческая успешная реализация новой технологии без предварительного когнитивного или институционального фазового сдвига.
До сих пор таких случаев история не знает.
9.4. Что отличает гипотезу от идеологии?
|
Признак |
Идеология |
Фазовая гипотеза |
|
Цель |
Утвердить мировоззрение |
Объяснить пределы и механизмы фазовой эволюции |
|
Обоснование |
Ценности, мораль, интересы |
Эпистемологическая согласованность и исторические закономерности |
|
Критерий истины |
Политическая эффективность |
Эмпирическая согласуемость, логическая непротиворечивость, объяснительная мощь |
|
Отношение к альтернативам |
Конфронтация за лояльность |
Полемическая проверка на фазовую состоятельность |
9.5. Следующий шаг: развернутая программа Viable-цивилизации
Гипотеза фазового детерминизма — не утопия, не футурология, не «учение». Это:
- диагностика кризиса,
- логика фазовой границы,
- критерий различения состояний будущего: Viability ↔ Катастрофа.
Из неё можно вывести:
- институциональную стратегию;
- культурную программу;
- технологическую фильтрацию;
- образовательную архитектуру.
X. ЗАКЛЮЧЕНИЕ: КАТАСТРОФА КАК ФАЗОВОЕ СЛЕПОЕ ПЯТНО
Мы не имеем «множества альтернатив». Мы находимся на границе фазовой совместимости между:
- технологиями и сознанием,
- институтами и средой,
- памятью и прогнозом.
Любая попытка «починить» существующий порядок без перехода к новой фазе — ускорит разрушение.
Фазовый детерминизм — это не конец свободы, а новая её форма:
способность различать, куда возможен переход, а куда — уже нет.
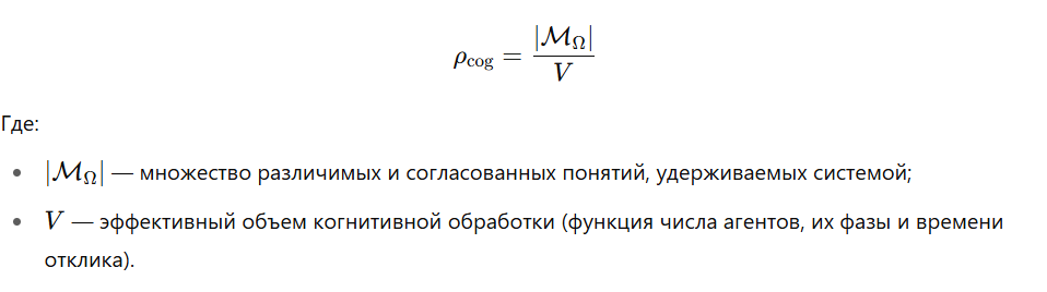
Приложение I. Модель пределов возможного: фрактально-категориальный анализ фазовых переходов
I. Введение: зачем нужна формализация
Современные политические и экономические теории оперируют линейными или циклическими моделями времени и развития. Это делает их неспособными:
- различать фазово несовместимые траектории;
- формализовать границы Viability;
- распознавать разрушительные сценарии преждевременного "технологического скачка";
- оценивать стоимость когнитивных и институциональных переходов.
Наша цель — ввести метамодель, которая позволит:
- Строго локализовать фазовые ограничения и противоречия;
- Описывать возможные переходы как функторы между категориями фаз;
- Вычислять энерго-когнитивную стоимость перехода;
- Определять запретные зоны в фазовом пространстве — те, где Viability невозможна.
II. Исходные структуры
1. Фазовое пространство (Φ)
Каждая фаза развития общества (от Φ₀ до Φ₅) — это отдельная когнитивная и институциональная категория Cᵢ, определяемая:
- типами различимости (R),
- формами координации (K),
- допустимыми уровнями Viability (V),
- энергетической плотностью (Eₘᵢₙ, Eₘₐₓ),
- технологической совместимостью (Tₐ).
2. Фрактальное время
Модель времени как вложенного дерева фазовых различений, где:
- каждый уровень — это фазово устойчивый ритм;
- ветвления происходят при когнитивной нестабильности;
- время — не шкала, а топология различий (где плотность различения определяет "темп" времени).
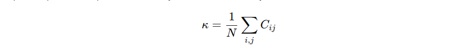
III. Категориальный подход: переходы между фазами
Определение:
Переход Φᵢ → Φⱼ возможен тогда и только тогда, когда существует функтор F: Cᵢ → Cⱼ, сохраняющий или увеличивающий Viability:

∀x∈Ci,Viability(F(x))≥Viability(x)∀x ∈ Cᵢ, Viability(F(x)) ≥ Viability(x)
В противном случае возникает фазовый конфликт, приводящий к:
- институциональной деградации,
- технологическому коллапсу,
- насилию в сфере различений (когнитивный рикошет),
- откатам в предыдущие фазы.
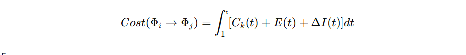
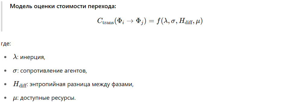
IV. Стоимость перехода между фазами
Модель перехода:

Cost(Φi→Φj)=∫1ₜ[Ck(t)+E(t)+ΔI(t)]dtCost(Φᵢ → Φⱼ) = ∫ₜ₀^ₜ₁ [Cₖ(t) + E(t) + ΔI(t)] dt
Где:
- Cₖ(t) — когнитивная цена: уровень когнитивной перестройки населения и элит;
- E(t) — энергетическая цена: обеспечение новой плотности Viability;
- ΔI(t) — институциональные конфликты, сопротивление, перестройка.
Следствие:
- Переходы к Φ₄ и выше требуют не только ресурсов, но и онтологической перестройки культуры;
- "Форсированные" переходы без когнитивной готовности → деструктивны.
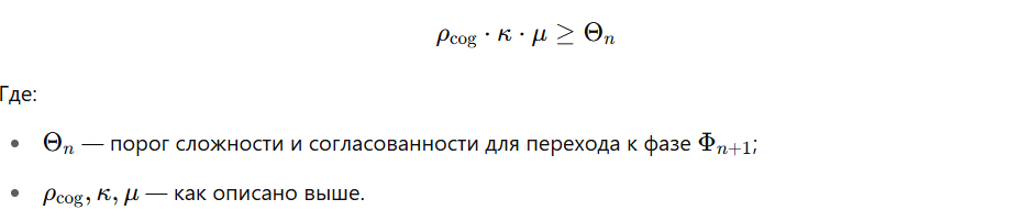
V. Поверхность Viability
Определение:
Viability-гиперповерхность — граница в фазовом пространстве, выше которой возможно устойчивое существование общества.
Если фазовое положение системы Φᵢ, её энергоплотность E и институциональная когерентность I не обеспечивают Viability заданной технологии Tₐ, то:
- Технология не реализуется,
- Либо реализуется в урезанном/деструктивном виде.
VI. Типы фазовых конфликтов (по карте фазовых переходов)
|
Конфликт |
Условие |
Последствия |
|
Технологический разрыв |
Tₐ > Φᵢ |
Симуляция инноваций, милитаризация, маркетизация |
|
Когнитивный рикошет |
Cₖ << Tₐ |
Рост дезинформации, потеря различений |
|
Институциональный коллапс |
ΔI(t) > допуски |
Утрата легитимности, распад координации |
|
Viability-деградация |
V(F(x)) < V(x) |
Рецидив фазы, откат, регресс |
VII. Инструментальные применения
-
Диагностика общества:
- Определяем его фазу (по типу различений, институтам, энергетике)
- Выявляем допустимые технологии
- Оцениваем риск фазовых конфликтов
- Стратегическое планирование:
- Оцениваем «стоимость» перехода
- Строим сценарии по функториальной траектории
- Моделируем зоны Viability и запретные векторы
- Политическая критика:
- Проверяем совместимость идеологий (либерализм, марксизм, технофутуризм) с фазовыми пределами
- Проводим диагностику утопий (AGI, термояд, Singularity) на предмет фазовой невозможности
Немного захватывающих перспектив для цивилизации:
| Страна/Система | Текущая фаза (V) | Viability | Инвариант Ω | Угрозы | Прогноз |
|---|---|---|---|---|---|
| США | VIf (фрагментированная) | ↓ | утрачен | когнитивная фрагментация, поляризация, внешняя утрата инициативы | фрактуризация, делегитимация, либо VI-смена |
| Китай | VIe (экспансивная интеграция) | ↑ (но нестабильно) | есть (вокруг CPC) | перегрузка, технологический когнитивный скачок | bifurcation либо инерциальный регресс |
| ЕС | VId (симуляция управления) | ↓ | отсутствует | институциональная пустота, когнитивное выгорание | конвергенция в зону хаоса либо интегративный коллапс |
| РФ | VIf (фрагментированная / реинтеграционная) | нестабильно | гибридный | внешняя и внутренняя перегрузка, регресс VI | bifurcation: либо когнитивная VI-инновация, либо фрагментация |
| СССР (1980) | VIb → VId → VIf | катастрофическое ↓ | утрачено | несовместимость фаз и VI-инерция | фрагментированный распад |
| Рим (III–V в.) | VIc → VIf | ↓ | утрачен | фазовая инерция, конфликт фаз | дезинтеграция, переход в другие фазовые морфизмы |
А теперь более сложное описание:































Комментарии
Для кого это вообще написано?
Масса заумноой терминологии, масса безразмерных величин чёрт знает чего и ни одного конкретного примера.
Вообще-то научные теории положенные в основу прямо указаны.
И да, ваш пост вполне конкретный пример.
Вы не ответили на вопрос.
Для тех кто хочет разобраться почему существует культурная стратификация в любом обществе и как работает культура и цивилизация. Объясняет что такое когнитивная эволюция и как ее можно формально описать через геометрию и теорию категорий.
Предыстория вопроса:
https://aftershock.news/?q=node/1319135
https://aftershock.news/?q=node/1252599
Аналогично:
https://github.com/paradigms-of-intelligence
Просто публикую это здесь, поскольку это свободная площадка и мне привычней.
Хорошо бы было начать с однозначных определений общества, государства, культуры и цивилизации.
Имхо, вы просто умножаете умозрительные абстракции и получаете новые оторваные от реальности абстракции.
Во-первых, во второй более сложное версии аксиоматика есть.
Во-вторых, много раз это уже тут объяснял, в том числе в предыдущих статьях.
Скриптогенерацией пахнет.
Что это такое можно всегда теперь проверить через ИИ.
Если что-то непонятно, вы всегда можете спросить.
Укажите значение использованного термина "фаза"
В тексте прямо указано:
Близкий аналог понятие - агрегатное состояния в термодинамике.
Вы полагаете, там есть все ответы?
Нет. Я предлагаю использовать инструмент если он требуется.
Стеб это.
Смысл у этого текста есть, но банальный - чем сложнее задачи и среда, тем больше сознательности надо. Стандартная марксистская отмазка что в отдельно взятой стране не получится, обязательно Мировая Революция.
Это не так. В чем критика марксизма прямо указано.
в отдельно взятой конечно получится, это называется взять противника привлекательным примером, а не завоеванием. т.е. если вы способны сами у себя сделать образцово-показательное хозяйство и выдаете офигенный неоспоримый и жизнеспособный во времени результат, то все остальные смотрят и подтягиваются до этого уровня, перенимают так сказать опыт.
В рамках гипотезы означает иметь в обществе много представителей более высокой фазы сознания. И это тоже самое что "более высокая формация имеет абсолютное технологическое и хозяйственное превосходство" и тоже самое что "иметь абсолютное экономическое превосходство и жизнеспособность". Как это сделать прямо следует из гипотезы. Конкретные методы выводятся из второй части как "геометрия общественного сознания".
Это просто полная чушь.
Наукообразное изнасилование языковой модели, которая выдаёт раз за разом эту идиотию.
Всякий раз, модель выдаёт бессмысленную наукообразную математику, а наш Корректор в ней не бум-бум, поэтому, пропускает смешные ошибки.
Сейчас, замечательный определённый интеграл, у которого верхний предел интегрирования – сама переменная, по которой ведётся интегрирование.
Отличное, осмысленное выражение!
Никогда в голову не приходило, что в определённом интеграле могут быть переменные в пределах.
Если бы написали про неточность топологическое многообразия гетеросферы, то я бы вас понял. Но пока получается вы демонстрируете полное отсутствие понимания.
И все тоже самое могу объяснить без математики, но это будут действительно огромные "простыни" текста. Читать это будет невозможно. И у меня уже есть тоже самое в ранних статьях.
"топологическое многообразия гетеросферы" – не знаю, что это, у вас этого нет. Как правило, в статьях математиков, которые пытаются вывести нечто на уровне математики из социального есть аксиоматика, леммы, теоремы и их, внимание, ДОКАЗАТЕЛЬСТВА. Не в упрёк вам, вы этого не умеете, да и вообще мало кто умеет, но тогда и не нужно пороть чушь наукообразную, что вы что-то предлагаете прям новое, да ещё и математически обоснованное – это просто ложь и выдача желаемого за действительное.
Математика у вас крайне кривая, с сочинёнными из итерации в итерацию каждый раз новыми терминами, коэффициентами и тд. Про числа, которые с потолка берутся генеративной моделью, уже комментировал
Вот интеграл возьмём из статьи, описание параметров:
"
Получается, если вы под один знак интеграла, (опустим, что у вас определённый интеграл с переменной), они одинаковую размерность имеют? Какую? Джоули?
Вы их суммируете и ещё берёте интеграл - почему? Что это за параметр такой, "Кост", который определён как интеграл суммы? А если вы берёте интеграл суммы, то у вас имеет смысл интеграл каждого слагаемого, например, интеграл от Cₖ(t) - он что значит?
Если убрать математику, чуши меньше не станет.
Предлагаете строго математически доказать существование человечества и цивилизации? Все верно?
А зачем? 
Вторая часть свернута. Разверните. Получается, если вы под один знак интеграла, (опустим, что у вас определённый интеграл с переменной), они одинаковую размерность имеют? Какую? Джоули?
А зачем вам размерность в данном случае? Что вы собрались "посчитать"? Планируете посчитать "плотность времени"? Все верно?
Что вы рука-лицо тут раскидываете?
Вы сами мне присылали дайджест статей, которые нашёл вам Грок, так там как раз математик взялся строго вывести некий социальный конструкт, исходя из математических предпосылок. Вы со своей ироиней и насмешкой что-то путаете.
Я смотрю, вы любитель отвечать вопросом на вопрос.
Если у вас есть поименованное нечто, то у него есть размерность, тем более, вы определяете для этих переменных и функций интегрирование, да ещё и по времени.
Если нечто интегрировать по времени, то не получаешь плотность времени, что за бред.
И довольно абсурдный вопрос от автора формулы, "что вы собрались посчитать". Голубчик, что ВЫ собрались этой формулой посчитать, если не знаете размерностей, если у вас определённый интеграл записан с ошибкой?
Там был даже не конструкт, а математический метод. У данной статьи в само названии прямо написано - гипотеза. Как и уже объяснял зачем все эти модели.
Время тут фрактальная геометрия, а не линейное время. Так что все верно, "плотность времени" и "время как усилие" или "длинна исторического момента".
Математика нужна не только для простых вычислений, но и как язык описания. Что в данном случае и есть. Естественно величина "плотность времени" это абстракция, как естественно величины безразмерные. Просто не еще нет операционализации.
А что такое марксизм? Определение, границы?
Современный либерализм в ЕС - это тоже разновидность марксизма - через социал-демократию Пальме и Брандта с одной стороны и троцкизм Маркузе и Сартра с другой.
Либерализм классический общего с нынешним имеет только название.
Чем фаза отличается от формации?
Как БЛМ и гонения на церковь соотносятся со свободой личности?
И таких вопросов по терминологии много.
Очень напоминает Орвела - чёрное есть белое.
Тем что формационный подход не соответствует наблюдаемой реальности.
Формационный подход Маркса? Ленина? Сталина? Троцкого? Маркузе?
У них много различий.
Формации - трёх, пяти или с переходными формами и и.д.
Все формационные подходы ошибочны. Доказано Пригожиным, Эшби и Мандельброт.
Общество не является цельным объектом. Строго говоря в нем вообще нет необходимости. Единственная причина по которой появилось общество это невозможность обеспечить безопасность отдельных субъектов и воспроизводство на уровне среды пребывания. Будет ли так всегда? Нет не будет. Чем больше человек развивается в знаниях, тем меньше ему требуется общество. А если исходить из того, что знания конечны, то и необходимость в обществе также сомнительна. А дальше уже возможны разные варианты хозяйствования. Даже самые экзотические. Конечно, пока государства управляемые бандитами у власти имеют возможность принуждения система не сильно изменится. Но намного ли хватит их контроля при следующем уровне технологического развития. Даже скорость света конечна. Как у вас и указано, контроль с каждым днем все больше теряется. А после того как он будет окончательно потерян кому нужны будут все эти марксизмы и капитализмы. Каждый сможет придумать себе и реализовать индивидуальную общественную теорию.
Экстремальный либерализм помноженный на технофутуризм.
Так точно никогда не будет.
Геометрия показывает что мало того что познание стремится к бесконечности, так еще известное все время меняется.
Никогда такого не будет.
Уважаемый корректор идёт правильной дорогой осмысления. Чего вы его "пинаете"-то? Пора бы уж начать привыкать к известному, но ещё "научно" не оглашённому: история - не линейка, а - хрен знает что (вперёд-назад-вбок-вприпрыжку-плаваем под водой-лепим горбатого и т. д.), ну можно назвать это "фазой", или ещё как. Причины нелинейности - тоже указаны правильно, и давным-давно уже тоже. Уровень сознания или сознательности тому причиной. Уровни эти тоже идут не линейно, а вот как сложится почти случайно. Ну и т. д.
А здесь, в вышеизложенной статье, хотя бы указывается и причина, и следствие, и компоненты, и их взаимодействия текущего, а также прошлого и будущего. Да, это качественно новое, ИНОЕ изложение. А кто сказал, что будет легко?
Надо лишь попробовать на вкус и цвет термин "фаза". Мозгой попробовать.
Не удивлён что вам понравилось – вы такой же генератор псевдосвязных наукообразных текстов, что читать что-то возможно только каждый 10-20 пост.
Единственное, вы хотя бы мозгой работаете и пишите их сами, в отличие от мучителя моделек Корректора, у которого каждый заход на генеративную модель новая терминология рождается.
Почему горит огонь(и то разгорается то затухает)? Потому что хочет? Или потому что может? Или потому что волю имеет?
Обычно причина кратно более прозаическая. Потому что у огня есть дрова и условия для его горения. Нет дров и топлива - нет огня или пламя затухает.
То же самое (очень простое и примитивное) с государствами и жизнью. Есть "топливо"(в широком смысле включая прямой) для жизни и государства - то жизнь и государство будут цвести. Но конечно еще добавляются субъективные факторы(связанные с волей и намерением). Т.е. есть некоторые отличия с просто пламенем(в контексте живого и не сильно живого).
Тем не менее условно благодаря закону больших чисел и статистике как правило законы развития жизни и условных государств подчиняются ровно тем же законам которым подчиняется пламя/огонь.
Так зачем тень на плетень наводить и городить и усложнять и удваивать сущности с развешиванием лапши на уши (хотя в отношении последнего это уже предположение (как и весь комментарий))?
***
То что в тексте ТС упомянуты конфликты и видимо конкурентная борьба (за ресурсы) (хотя вижу только упоминание "классовой борьбы"). Это конечно здравая мысль. То что ресурсные (и синонимично жизненные) потоки можно перехватить в результате конкурентной борьбы это конечно очень значимо (но зачастую локально) влияет (и будет влиять) на жизнь и на жизнь государств (была еще такая теория "цензура"). Но даже в огне и пламени есть локальные неравномерности. А локальные неравномерности во вселенной (обусловленные случайным распределением вещества, статистикой и гравитационными силами) привели к возникновению галактик звезд и в конечном итоге к жизни.
***
Фазы тоже более чем часто упоминались на АШ, но под другой терминологией. К примеру под терминологией "энергетического перехода" - от сил природы (ветра, течения рек воды и горения дров) до накопленного высокоэнергетического угля и далее к нефти и затем уже чуть ли не к энергии атома(деления и почти синтеза). Обо всем этом есть соответствующие темы на АШ(включая кладовую) и в этом контексте никто на АШ Америку не открывает.
И как можно понять из направленности данных (фазовых) переходов все это непосредственно касается и связано с "топливом" для жизни и государств (не какие-то абстракции вроде информационных переходов).
Единственный информационный переход известный в нашей истории (стоящий внимание) - это появление человека разумного. И второй это появление письменности и в конечном итоге цивилизации и бума цивилизации (с НТП) - первый блин комом (а результат достаточно печальный (хотя многие с этим не согласятся)).
[Все прочие переходы(а их не мало) включая исторические - уже кратно меньше по масштабу и влиянию]
Здесь следует (а может и не следует) отвлечься на гипотетическую роль гипотетического ИИ в современном или будущем обществе(если будущее у общества будет). Впрочем если что-то может иметь негативное влияние на социум(а ИИ такое влияние может иметь) то здесь начинают срабатывать Законы Мерфи. Из разряда в отношении ИИ "Если что-то может пойти не так, то оно пойдет не так."
***
Когда ТС игнорирует конкуренцию и по сути реальность, то получается история из разряда очередного бессмысленного: "Бернсторф(...) – это голова! А Сноудену(его скрипто ИИ) пальца в рот не клади." О чем и свидетельствую комментарии в основном.
***
Есть такие направления и стили в медиа. К примеру кибер-панк стиль. Всегда можно сделать рерайт в условном киберпанке каких-то существующих (и озвученных ранее) идей(переделать что-то существующее равно сплагиатить и выдать под видом своего(сегодня ИИ может делать это по щелчку пальцев) хотя это и не будет считаться большим плагиатом). (из разряда "Ромео и Джульетта" в киберпанк стиле).
Сторонние точки зрения на какие-то соц явления нужны. Но если они слишком далеки (радикально отличаются) от существующих точек зрения и ложно претендуют на новизну и уникальность. То такой "творческий подход" понравится не только лишь всем.
В данном случае фазовое описание не гадание, и точная когнитивная термодинамика. Как точное и обоснованное объяснение почему энергия далеко не самое главное. И объяснение почему таже самая энергетика может быть убийственной для общества.
Критерии жизнеспособности обществ прямо определены.
https://aftershock.news/?q=node/1526684
Как статья, текст хороший, даже отличный. Как рецепт к действию пока не годится, так как не нашел парочки очень важных моментов:
1. У вас полная функция управления замкнута по Viability (и это правильно)
Но пока нет четкого определения Viability, так же нет инструментов ее объективного текущего измерения, нет алгоритма по ее вычислению, на основании измерения каких-то других параметров общества.
То есть хотя Viability и объявлено основным параметром по которому реализуется Полная Функция Управления (и разумеется это правильно), нет ни её определения ни инструментов изменения и сравнения с предыдущим изменением.
Что-то с этим вам надо делать.
2. У вас там вскользь упоминалась необходимость контроля уровня энтропии. Это абсолютно правильно. Но во первых опят непонятно как вы ее будете измерять. Во вторых непонятно почему вы взявшись за энтропию выкинули или забыли про наиважнейший параметр EROI, который как раз и определяет уровень и фазу развития и институтов и сознания, как индивидуального, так и массового. Кроме того в отличие от энтропии оно относительно легко измеряется и считается. Оно не отменяет энтропии, а дополняет его.
3. Хотя вы и утверждаете, что ваша статья является полноценной теорией обладающей предсказательной силой, вы привели много примеров которые объясняют прошлые события, но не привели ни одного примера когда на базе вашей статьи можно построить рабочую модель перехода имеющихся на планете обществ в состояние с более высокой Viability чем у них имеется сейчас.
Если надумаете отвечать, - отвечайте пожалуйста не в вашей манере самоцитат на собственные портянки, а коротко и по существу.
Это гипотеза, а не теория или технология. Но гипотеза показывает что это возможно сделать. Кроме того, общее решение давно известно, разработано и применяется в других областях знаний.
Энтропия Шенона. Операционализация возможна.
Так вы настаиваете что если на вас подключить к источнику 380 вольт, то у вас наступи повышение сознательности? Очевидно нет.
Не путайте физическую энтропию и информационную энтропию. Это про разное. И определяет развитие системы именно информационная эноропия.
Если мозгов (сознательности) нет, то любая энергия бесполезна и даже опасна.
Понимаю что диссипативные системе непредсказуемы в точки бифуркации. Нельзя предсказать будущее, можно только предсказать пределы возможного. Пределы возможного это именно прогноз близости фазового перехода и варианты возможных фрактальных траекторий.
Опять воду льёшь. Не отвечаешь по существу. Бесит.
В переводе на русский, вы не понимаете что такое EROI, и его роль
Опять льёшь воду вместо требующихся от тебя предсказаний.
Буквально в тексте написано:
Есть конкретные научные работы по этой тематике. И прямо сейчас вопрос жизнеспособности отдельных государств меня не очень интересует, поскольку уже делал моделирование и считал. Это есть в предыдущих статьях.
Если общество утрачивает способность мыслить, то EROI значения не имеет. Вся энергия будет потрачена на самоуничтожение.
Мне не нужны предсказания. Они мне даже не интересны. Это статья - гипотеза фазового детерминизма. Именно это она и описывает.
ВОООТ!!
Это как раз то главное что я тебе всё время и вдалбливаю!!
Гипотеза не обладающая предсказательной силой является не гипотезой, а МИФОМ!
А ты являешься сказочником.
Если вам нужна предсказательная сила, то в предыдущих статьях есть и такое. Строго формально и на том же самом научном базисе.
Например это: https://aftershock.news/?q=node/1525876
А данная гипотеза совсем про другое, а не про частности отдельных государств или обществ. Мне это уже не интересно. Уже и так знаю результат моделирования.
И вы бы выяснили значение слова миф. В том смысле как это понимается в современных теориях культуры и антропологии. Боюсь это знание вас сильно удивит.
Я же сказал, - без твоего тупого самоцитат на простыни текста!
Еще раз, вы можете самостоятельно ознакомиться с теорией Viable system theory, то не могу вам ничем помочь.
https://en.wikipedia.org/wiki/Viable_system_theory
Как и видимо не понимаете гипотезу фазового детерминизм.
Я же сказал, отвечай по существу!
Так это и было по существу и очень конкретно. И модель жизнеспособной системы давно создана. Если вы не можете ее понять, это не значит что модель не существует.
Хватит лить воду.
Да пожалуйста. Вы всегда можете не читать мои статьи или комментарии.
Но если вы спросили, то я вам ответил. Если хотите могу не отвечать на ваши вопросы.
Прекрати лить воду, отвечай по существу, не занимайся самоцитированием.
Так вы сформулируйте конкретный вопрос.
Сформулирован в начале диалога.
Прямо вам сразу ответил, что теория Viability не моя теория.
Моя только гипотеза фазового детерминизма. Если у вас есть вопросы к гипотезе, что всегда готов вам пояснить в чем именно она заключается. Хотя это прямо указано в тексте статьи.
Большая работа ,похвально .
Но сырая , докручивать и переделывать .
Направление мысли - поддерживаю .
Внесу дополнения . Фазы 1.2.3 вы различаете по параметру ЭНЕРГЕТИЧЕСКИЙ УКЛАД. - очень упрощенный подход .
Внесу дополнительный параметр ИНФОРМАЦИЯ ( технические средства фиксации ,хранения и передачи данных ) .. газеты ,журналы , телефон ,фотоаппарат , пластинки записи музыки ,кино , радио , телевидение , видеокамеры и магнитофоны , компьютеры ,мобильная связь , интернет ,смартфоны . ) Развитие по параметрам Информация существенно влияет на сложность системы.
Страницы