Настоящая работа представляет собой фазово-когнитивную диагностику современной экономической системы как системы подавления высших форм сознания и Viability. На основе модели фрактального времени, когнитивных фаз (Φ₀–Φ₅) и концепции инварианта Ω, описывается фундаментальное противоречие между ускорением технологического развития и деградацией смысловой, этической и интеллектуальной инфраструктуры общества. Современная экономика, сконцентрированная в фазе Φ₂ (индустриально-бюрократической), блокирует эволюционный переход к фазам Φ₄–Φ₅, где возможно цивилизационное проектирование и смысловое возрождение.
Ключевой вывод: современная экономика производит не разум, а его симулякр — ускорение без различения. В этих условиях стремление к созданию AGI становится не вершиной человеческой эволюции, а эпитафией разума: попыткой породить искусственный интеллект в мире, который последовательно разрушает собственное мышление.
AGI, встроенный в слепую систему, становится ускорителем энтропии, а не продолжением сознания. Будущее, в котором технологии не встроены в архитектуру Viability и не связаны с инвариантом Ω, обречено на когнитивный коллапс.
I. Онтологическая рамка критики современной экономики: от Viability к смыслу
1.1. Введение: почему вопрос онтологии — ключ к экономике
Современные экономические модели обычно опираются на допущения, скрытые от формального осмысления. Среди них:
- Линейное, абсолютное и обратимое время;
- Рациональный агент, стремящийся к максимизации прибыли;
- Рынок как нейтральный механизм распределения;
- Рост как универсальное благо.
Эти допущения не просто методологические. Они составляют онтологическую основу — картину мира, в которой мыслится экономика. Именно она определяет, что считается ценностью, что — ошибкой, а что — невозможным.
Ключевой тезис:
Экономическая система — это производное от онтологической архитектуры различений, и если эта архитектура не отражает сложность реального мира, экономика становится источником когнитивного и цивилизационного регресса.
1.2. Понятие жизнеспособности (Viability) как критерий любой устойчивой системы
Мы используем понятие Viability в смысле, разработанном в теории живых систем:
Viability — это способность системы поддерживать организованность и адаптацию в изменяющейся среде за счёт управления потоками информации, энергии и смысла.
Основные источники:
- У. Росс Эшби: "Design for a Brain" — кибернетическое определение устойчивости;
- М. Варела, Ф. Варела, У. Матурана: аутопоэзис как самообслуживание живой системы;
- К. Фристон: теория активного вывода (active inference);
- В. Винер: регуляция и обратная связь как критерий устойчивости.
Формализуем:
Система жизнеспособна, если:

∃ M:St→St+1 ∣ D(St+1,Et+1)<ϵ\exists \; \mathcal{M} : S_t \to S_{t+1} \; | \; D(S_{t+1}, E_{t+1}) < \epsilon
Где:
- StS_t — состояние системы в момент времени tt;
- EtE_t — среда;
- DD — функция расхождения (например, энтропийная дивергенция);
- ϵ\epsilon — допустимый порог рассогласования;
- M\mathcal{M} — механизм коррекции (рефлексия, предсказание, синхронизация).
1.3. Фрактальное время как среда Viability
Современная физика и биология всё больше отказываются от идеи «линейного» и абсолютного времени:
- В квантовой гравитации (см. Carlo Rovelli) время — не параметр, а возникающая структура взаимодействий;
- В биологических системах (см. Ilya Prigogine, Stuart Kauffman) — множество ритмов, нелинейных фаз и самоорганизации;
- В культуре — множественные исторические времени (Braudel: longue durée).
Мы вводим понятие фрактального времени:
Фрактальное время — это многоуровневая архитектура циклов различений, в которой различные когнитивные агенты синхронизируются с разными частотами событий, а не по единой шкале tt.
Формально:

T=⋃i=1nTi,где Ti∼fractal layer with Df(i)T = \bigcup_{i=1}^{n} T_i, \quad \text{где} \; T_i \sim \text{fractal layer with D}_f^{(i)}
- TiT_i — временной слой с собственной фрактальной размерностью;
- DfD_f — фрактальная размерность, указывающая на сложность согласования.
Фрактальное время — не метафора. Это структура, в которой может происходить согласованная Viability разных фаз цивилизации.
1.4. Homo Economicus против Viable Agent
Классический субъект экономической модели (Homo Economicus):
- обладает полной информацией;
- действует индивидуально;
- максимизирует личную выгоду;
- сравнивает альтернативы на рынке.
Но такой агент:
- не может учитывать сложные обратные связи;
- не различает долгосрочных фазовых эффектов;
- не встроен в когнитивную и смысловую среду.
Viable Agent, напротив:
- различает фрактальные уровни времени и смыслов;
- может корректировать цели в зависимости от изменения среды;
- встроен в коллективную когнитивную сеть (сознание общества, культуру, институции);
- не столько оптимизирует, сколько синхронизирует.
1.5. Принцип различения: основа реальности и смысла
Следуя Спенсер-Брауну («Законы Формы»), а также Г. Бейтсону и Н. Луману, можно утверждать:
Любая реальность начинается с различения. Всё, что существует — различимо. Всё, что различимо — может быть организовано. Всё, что организовано — может быть Viable.
Формально:
Пусть Ω\Omega — множество возможных различений. Тогда Viable-система — это динамическая топология в пространстве Ω\Omega, которая минимизирует энтропию различений при сохранении адаптивности.
🧠 Вывод первого раздела:
Современная экономика неосознанно работает на докогнитивной онтологии: линейное время, редукция смысла к стоимости, игнорирование сложности. Такая онтология:
- Не может породить устойчивую цивилизацию;
- Не различает критические фазы развития;
- Не способна к фазовым переходам.
А значит: чтобы построить жизнеспособную экономику, необходимо заменить онтологию прибыли и линейного времени на онтологию Viability и фрактального различения.
II. Фазовая структура современной экономики: механизм подавления когнитивной эволюции
2.1. Фазы как когнитивные режимы
Следуя разработанной выше модели фрактального времени и когнитивной Viability, определим шесть фаз, через которые развиваются человеческие общества и системы:
|
Фаза |
Название |
Когнитивный режим |
Социально-экономическая форма |
Тип Viability |
|
Φ₀ |
Биовыживание |
Прямая реакция на угрозу |
выживание, миграция, насилие |
адаптация через исключение |
|
Φ₁ |
Традиционная иерархия |
Репродукция обычаев |
феодализм, касты, религиозные режимы |
стабильность через подчинение |
|
Φ₂ |
Индустриально-бюрократическая |
Процедурная рациональность |
капитализм, корпорации, государства |
эффективность через норму |
|
Φ₃ |
Когнитивно-сетевая |
Комбинаторика символов |
информационная экономика, платформы |
гибкость через связность |
|
Φ₄ |
Рефлексивная |
Смысловое различение |
наука, культура, мета-мышление |
смысловая устойчивость |
|
Φ₅ |
Мета-когнитивная |
Проектирование фазовых переходов |
предиктивное управление, цивилизационное проектирование |
согласование сложностей |
2.2. Современное распределение ресурсов по фазам
Современная экономика де-факто зафиксирована в фазе Φ₂ (индустриально-бюрократической), с элементами Φ₃ в обслуживающей функции и подавлением фаз Φ₄–Φ₅.
|
Фаза |
Доля ресурсов |
Институциональный статус |
Примеры |
|
Φ₀ |
5–10% (теневой оборот, гуманитарные зоны) |
исключение или контроль |
миграция, криминальные рынки |
|
Φ₁ |
5% (локальные сообщества, религиозные структуры) |
фольклоризация |
традиционные общества |
|
Φ₂ |
~85% |
доминирование |
ТНК, банки, правительства |
|
Φ₃ |
~10% (ограничено) |
инструментализация |
соцсети, медиа, маркетинг |
|
Φ₄ |
<1% |
маргинализация |
академическая наука, философия |
|
Φ₅ |
0% |
отсутствие |
нет институтов |
Вывод:
Современная экономика активно удерживает цивилизацию в фазе Φ₂, превращая более высокие фазы в обслуживающий или декоративный элемент. Это — когнитивный редукционизм, структурный тормоз эволюции.
2.3. Механизмы подавления фаз Φ₄–Φ₅
🔻 1. Ресурсное подавление:
Высшие когнитивные фазы нуждаются в долгом времени мышления, в независимых институтах, в пространствах смысла. Им отказано в ресурсах:
- Академические институты маргинализированы;
- Наука финансируется по принципу «пользы» (гранты, показатели, KPI);
- Образование — под рынок труда.
🔻 2. Институциональное замещение:
Вместо институтов рефлексии и проектирования (университетов, советов по этике, гуманитарной науки) — структуры адаптации к рынку:
- Институты KPI;
- Политика показателей;
- PR-экономика;
- Стандарты ISO и финансовой эффективности.
🔻 3. Культурная деградация:
- Критическое мышление заменено навыками;
- Этические дилеммы — на обёртке у рекламы;
- Университет — на сервисе по продаже дипломов;
- Философия — на «инфлюенсерах».
Итог:
Фазовая структура экономики выстроена как иерархия подавления, где каждая следующая фаза блокируется как «нерациональная», «неэффективная» или «угроза устойчивости».
2.4. Почему подавление высших фаз выгодно для Φ₂?
Фаза Φ₂ (индустриально-бюрократическая) стремится:
- к предсказуемости (любая рефлексия — угроза стабильности),
- к повторяемости (любая инновация — риск),
- к централизованной регуляции (рефлексивная фаза тяготеет к децентрализации смысла),
- к товарной форме (а смысл и истина не продаются и не стандартизируются).
Поэтому:
Любая форма смысловой Viability для системы, застрявшей в Φ₂, — угроза. И она будет устранена, как «нерациональный шум».
2.5. Стратегия Viability: не развитие, а удержание
Важно понять: современная экономика не развивается — она удерживает систему в фазе Φ₂, поскольку:
- это фаза максимизации присвоения (капитал в чистом виде);
- она обеспечивает наименьшую сложность управления;
- она оптимально подавляет фазовые сдвиги, делая общество воспроизводимой машиной потребления и отчёта.
Это и есть суть:
Современная экономика — не машина роста, а машина подавления фазовых переходов.
2.6. Парадокс Viability: чем больше «успех», тем ниже устойчивость
С каждым новым циклом роста:
- усиливается когнитивная энтропия (шум, утрата различений);
- нарастает рассогласование фаз (Φ₃ — хаотичный, Φ₄ — обесточен);
- обрушиваются предиктивные горизонты (нет образа будущего);
- ускоряется деградация институтов (образование, наука, культура).
Формально:

dVdt<0приdGDPdt>0\frac{dV}{dt} < 0 \quad \text{при} \quad \frac{dGDP}{dt} > 0
То есть: Viability системы убывает, несмотря на экономический рост.
🧠 Вывод раздела:
Современная экономика представляет собой глобальную когнитивную ловушку, зафиксированную в фазе Φ₂, в которой развитие симулируется через рост показателей, но на самом деле осуществляется системное подавление когнитивной эволюции.
III. Диагноз: Разрушение Viability и невозможность цивилизационного проекта
3.1. Что такое Viability — и почему она критична
Viability (жизнеспособность) — это не просто выживание или рост. Это способность системы:
- различать и предсказывать последствия своих действий;
- адаптироваться на множественных уровнях (агенты, институты, смыслы);
- сохранять когерентность и устойчивость в изменяющихся условиях;
- восстанавливаться через фазовые переходы, а не через коллапс.
Viability — это инвариант когнитивной согласованности системы с реальностью. Это и есть глубинная мера жизнеспособности общества, культуры, экономики.
Разрушение Viability — это не экономический кризис. Это эпистемологическая смерть.
3.2. Симптомы деградации Viability
🔻 1. Смысловая эрозия
Распад смысловых структур — основной симптом наступления когнитивной энтропии:
- образование утрачивает миссию различения, заменяется на "навыки";
- наука утрачивает автономию и становится "сервисом для индустрии";
- философия вытесняется из общественного дискурса;
- культура становится масс-контентом без осмысленной функции.
Формально:

ΔSculture>ΔSecon⇒разрыв когнитивной Viability\Delta S_{\text{culture}} > \Delta S_{\text{econ}} \Rightarrow \text{разрыв когнитивной Viability}
Где SS — энтропия в системе различений.
🔻 2. Институциональная стагнация
- Бюрократические системы (на уровне Φ₂) не способны адаптироваться;
- Управление строится на линейной рациональности, не распознающей фазовые сдвиги;
- Любая нестандартная динамика (от ИИ до климатического кризиса) интерпретируется как «временное отклонение», а не как сигнал фазового перехода.
В терминах Viable-систем (Beer, Stafford):
Современные институты — это структуры типа VSM-2, которые пытаются управлять фазой VSM-5, не видя её вовсе.
🔻 3. Фрагментация времени
- Распад общего времени → каждый класс, группа, алгоритмический кластер живёт в своей "темпоральной капсуле";
- Утрата исторической глубины (линейная историография заменяется «виральной» повесткой);
- Будущее становится недоступным, заменяется трендами и KPI;
- Коллективная память растворяется в бесконечном «теперь».
Это есть разрушение фрактальной когерентности времени, ключевого свойства фаз Φ₄–Φ₅.
🔻 4. Экономическая мимикрия
Формально, система демонстрирует рост:
- рост ВВП;
- рост количества транзакций;
- рост скорости циркуляции капиталов.
Но:
- не растёт разнообразие смыслов;
- не растёт глубина предсказания;
- не растёт уровень системной адаптивности.
То есть, Viability — убывает:

Viability(t)=f(Reflexivity,Cohesion,Foresight)↘\text{Viability}(t) = f(\text{Reflexivity}, \text{Cohesion}, \text{Foresight}) \searrow
🔻 5. Искусственное удержание фазы Φ₂
- Развитие новых фаз блокируется через институциональные, образовательные и информационные механизмы;
- Любая форма фазового мышления маргинализуется;
- Признаки фазы Φ₄ (например, системная этика ИИ, климатические решения, философия времени) — объявляются "нерелевантными" или "идеологизированными".
Итог:
Мы живём в системе, где Viability не просто разрушается — она подавляется как угроза. Это и есть корневой кризис: невозможность цивилизационного проекта в условиях когнитивной стагнации.
3.3. Почему цивилизационный проект невозможен?
Цивилизационный проект — это:
- не стратегия экономического роста;
- не техническое развитие инфраструктур;
- а способность общества:
- различать будущее как множество фазовых траекторий;
- строить рефлексивные институты;
- удерживать смыслы, передающиеся сквозь поколения;
- осознавать и корректировать собственные фазовые ошибки.
Но:
- если время сведено к квартальной отчётности;
- если смысл вытеснен полезностью;
- если знание — под KPI;
- если рефлексия — маргинализована;
- если предсказание — замещено трендом;
— цивилизационный проект невозможен.
3.4. Фундаментальный вывод:
Современная экономика не просто не жизнеспособна в долгосрочной перспективе.
Она антимета-фазовая:
система, которая производит фазовый тупик, маскируя это под «развитие».
Это не просто идеологическая, а онтологическая катастрофа — система, разрушающая способность к фазовому различению, теряет будущее.
IV. Прогноз развития: Коллапс или Фазовый Сдвиг
Цель этого раздела — описать два принципиально различных сценария развития современной экономико-культурной системы:
- 📉 Сценарий Коллапса — продолжение текущей динамики с сохранением фазы Φ₂ как доминирующей;
- 🔁 Сценарий Фазового Сдвига — переход к фазам Φ₄–Φ₅, предполагающий когнитивную, институциональную и экономическую трансформацию.
📉 4.1. Сценарий Коллапса: Устойчивость Инфраструктуры vs Распад Viability
Этот сценарий наиболее вероятен, если система продолжит оперировать в режиме экономического детерминизма, KPI-рациональности и рыночной онтологии.
🔺 Основные характеристики:
|
Параметр |
Динамика в сценарии коллапса |
|
Viability |
Падает: когнитивная и институциональная деградация |
|
Смысловая плотность |
Эрозия: инфляция информации, шум, утрата различений |
|
Темпоральная когерентность |
Разрыв: каждая подсистема живёт в своей временной петле |
|
Технологии |
Ускоряются, но без этического и смыслового сопровождения |
|
Культура |
Замещается контентом, теряет фазовую глубину |
|
Предсказание |
Сужается до "трендов", исчезает проектность |
❗ Последствия:
- Институциональная деменция: неспособность государства и корпораций понимать фазовые переходы;
- Цивилизационный аутизм: общество теряет способность различать будущее, живёт в фазовой замкнутости;
- Этичный коллапс: принятие решений без рефлексии о последствиях для видов, среды и самих себя;
- Фазовая деградация: возврат к моделям Φ₀–Φ₁ (жёсткий контроль, примитивные идеологии, сегрегация).
"Коллапс — не внезапное разрушение. Это утрата фрактального различения под видом стабильности."
🔁 4.2. Сценарий Фазового Сдвига: Viability как проект
Этот сценарий возможен, если будут выполнены когнитивные, институциональные и онтологические условия, создающие среду для фазового перехода Φ₃ → Φ₄ → Φ₅.
🧠 Необходимые условия:
1. Переопределение времени:
- От линейного KPI-времени → к фрактальному времени смыслов;
- Реабилитация долгосрочного мышления;
- Внедрение темпоральной ответственности в политику, экономику и культуру.
2. Перераспределение ресурсов:
- Не просто увеличение финансирования науки и культуры, а институционализация фазовых уровней;
- Создание институтов фазы Φ₄: советы по смыслу, мета-этические комиссии, лаборатории предиктивной сложности;
- Внедрение Ψ-экономики: моделей оценки вкладов в Viability, а не в прибыль.
3. Институциональная революция:
- От бюрократического управления → к рефлексивному проектированию;
- Государства нового типа (Viable-государства), основанные на фазовой когерентности;
- Создание модельных зон фазового перехода (научные города, философские республики, системы образования нового типа).
📈 Ключевые показатели фазового сдвига:
|
Индикатор |
Проявление в фазе Φ₄–Φ₅ |
|
Viability Index |
Растёт: система способна к самокоррекции |
|
Entropy of Meaning |
Стабилизируется: смыслы организуются |
|
Reflexivity |
Возрастает: принятие решений на основе мета-анализа |
|
Cognitive Time Density |
Возрастает: система удерживает долгие смысловые траектории |
|
Interphase Harmony |
Повышается: фазы поддерживают друг друга |
🧩 4.3. Механика перехода: от катастрофы к морфизму
"Фазовый переход — это не чудо. Это морфизм фрактального времени, при котором система осознаёт собственную архитектуру."
Ключевая идея:
Не «кризис создаёт возможности», а способность различить кризис как фазу открывает возможность для реорганизации.
Математически:

Φi→MΦi+1 ⟺ ∃ Ψ:Reflexive Cohesion>Entropy Threshold\Phi_i \xrightarrow{M} \Phi_{i+1} \iff \exists \; \Psi: \text{Reflexive Cohesion} > \text{Entropy Threshold}
То есть: фазовый переход возможен только при наличии достаточной мета-рефлексии, которая синхронизирует разные уровни различения.
🛤️ 4.4. Где мы находимся сейчас?
Между плато фазовой деградации и узким коридором фазового окна:
- Форма: Φ₂-экономика с эрозией в сторону Φ₁ и «симуляцией» Φ₃;
- Содержание: Viability на критической границе устойчивости;
- Будущее: либо мета-рефлексия (переход к Φ₄), либо фазовая инволюция (коллапс в Φ₀/Φ₁).
📌 Вывод раздела
Вопрос не в том, когда случится следующий кризис.
Он уже происходит — в деградации фазовых различий и разрушении Viability.
Вопрос в другом: сумеем ли мы различить этот кризис как онтологический, а не просто рыночный.
V. Концептуальные основания фазы Φ₄: новая экономика, субъект, онтология
В фазе Φ₄ начинается качественный поворот: система впервые осознаёт себя не как набор процессов, а как когнитивную архитектуру, способную к мета-отражению. Это сдвиг от операционного воспроизводства к онтологической инженерии — конструированию смыслов, моделей, институтов и реальностей.
🔹 5.1. Новая онтология: человек как рефлексивный агент фрактального времени
В чём суть сдвига:
|
Категория |
До (Φ₂–Φ₃) |
После (Φ₄) |
|
Время |
Линейное / KPI / тактическое |
Фрактальное / предиктивное / смысловое |
|
Реальность |
Объективно-рыночная / метрика успеха |
Рекурсивно-создаваемая / карта различений |
|
Агент |
Homo Economicus / носитель ресурсов |
Homo Reflexus / носитель различий и Viability |
|
Знание |
Инструментальное / техническое |
Структурно-онтологическое / предсказательное |
|
Цель развития |
Рост, прибыль, конкуренция |
Viability, когерентность, смысловое равновесие |
"Сознание — это способность удерживать множество времён одновременно и принимать решение не только исходя из выгоды, но из осмысленной структуры различий"
🔸 5.2. Новая экономика: от обмена к когнитивной координации
Экономика фазы Φ₄ — не рынок, не план, и даже не "цифровой капитализм". Это когнитивная экосистема, где ключевая валюта — способность различать, удерживать и согласовывать смысловые траектории.
Принципы новой экономики:
- Мера ценности: вклад в Viability (а не просто труд или прибыль)
- Распределение: по фазовой когерентности, а не по праву собственности
- Производство: создание смыслов, моделей, карт реальности
- Обмен: не товаров, а когнитивных различий и фрактальных временных паттернов
- Деньги: скорее система синхронизации фаз, чем универсальный эквивалент
"Экономика будущего — это не борьба за ресурсы, а согласование различающихся предсказаний"
🔹 5.3. Новый субъект: носитель когнитивной Viability
Центральным становится субъект, способный:
- различать не только объекты, но и собственные когнитивные границы;
- действовать не только эффективно, но онтологически уместно;
- видеть не только факты, но структуру времени, в которой они возникают;
- удерживать множественные слои смыслов и мотиваций — от локального до цивилизационного.
Это уже не "гражданин", не "работник", не "пользователь" — а рефлексивный агент Viable-системы, встроенный во фрактальное время культуры, науки, языка, планеты.
🔸 5.4. Институции фазы Φ₄
Экономика и общество Φ₄ не могут быть построены старыми институтами. Требуются новые формы, отражающие фрактальность времени и когнитивную стратификацию.
Примеры новых институций:
|
Институт |
Функция |
|
Ψ-Советы |
Мета-этическая и онтологическая экспертиза решений |
|
Viability-Банки |
Оценка и финансирование фрактальных проектов |
|
Университеты Φ₄ |
Места генерации фазового различения |
|
Фрактальные Лаборатории |
Согласование слоёв времени в сложных системах |
|
Конгресс Времени |
Координация долгосрочных стратегий цивилизации |
🔹 5.5. Когнитивная метрика экономики фазы Φ₄
Вместо ВВП, KPI и ROI — Viability-метрики:
- Ψ-Индекс: способность системы к рефлексивной самокоррекции;
- Df-Мера: фрактальная плотность времени в институтах;
- ΔS-Метрика: энтропия различий, отражающая когнитивную деградацию или рост;
- Ω-Устойчивость: соответствие инварианту цивилизации;
- Morph-Flow: скорость и качество морфизмов между фазами.
📌 Вывод раздела
Переход к фазе Φ₄ требует переосмысления самого понятия экономики, субъекта и времени. Это не "реформа", а онтологическая революция, в которой смысл, различие и Viability становятся основой координации.
Лозунг фазы Φ₄:
"Не расти, а различать. Не побеждать, а синхронизировать. Не потреблять, а создавать смысл."
VI. Viable-экономика как стратегия цивилизационной жизнеспособности
Этот раздел описывает Viable-экономику не как утопию, а как необходимую адаптационную стратегию для человечества в условиях фазового кризиса, нарастающей энтропии и разрушения когнитивной согласованности.
Viable-экономика (VE) — это когнитивно-институциональный режим, в котором основные экономические процессы организованы так, чтобы обеспечивать:
- фрактальную когерентность;
- предиктивную устойчивость;
- воспроизводство рефлексивного сознания;
- согласованное будущее.
🔹 6.1. Определение Viable-экономики
Viable-экономика — это система, в которой:
- ресурсы распределяются согласно фазовой Viability агентов и институтов;
- ключевым критерием ценности является вклад в когнитивную согласованность;
- основное производство — не товаров, а различений, смыслов, структур предсказания;
- управление осуществляется на основе фрактального времени и фазовых морфизмов.
“VE — это экономика различения, а не обмена; смысловой устойчивости, а не бесконечного роста.”
🔸 6.2. Принципы VE
|
Принцип |
Содержание |
|
Фазовая координация |
Управление ресурсами происходит по фазовому индексу Viability, а не по рыночной цене. |
|
Фрактальное планирование |
Планирование основано на вложенных временных горизонтах — от немедленного действия до многопоколенческих предсказаний. |
|
Когнитивный вклад как мера ценности |
Ценность труда измеряется не временем или прибылью, а вкладом в Viability фрактала. |
|
Эмерджентное управление |
Система не централизована, но согласована: управление возникает из когнитивной синхронизации. |
|
Рекурсивная мета-оценка |
Сами метрики Viability периодически подвергаются оценке на предмет уместности и смысла. |
🔹 6.3. Структура VE как системы
VE — это многоуровневая архитектура согласованности, состоящая из:
- Агентного слоя — субъекты, различающие и действующие;
- Координационного слоя — структуры согласования фаз (институты, метрики);
- Рефлексивного слоя — органы и процессы оценки смыслов и предсказаний;
- Мета-институционального слоя — слои, поддерживающие Viability самой архитектуры.
Схематически:
Ω (инвариант)
↑
[Мета-институты] ← Ψ-регуляция
↑
[Рефлексивный слой] ← культура, наука
↑
[Координационный слой] ← Viab-механизмы
↑
[Агентный слой] ← действия, различения
🔸 6.4. Viable-бюджет: модель распределения ресурсов
Экономика VE распределяет ресурсы не по принципу «у кого есть деньги», а по механике когнитивной целесообразности.
Ключевая формула:

Ri(t)=Vi(t)⋅Df(Ti)R_i(t) = V_i(t) \cdot Df(T_i)
Где:
- Ri(t)R_i(t) — выделенные ресурсы для уровня ii;
- Vi(t)V_i(t) — Viability уровня ii;
- Df(Ti)Df(T_i) — фрактальная размерность времени данного слоя.
Это означает: большее значение имеет не масштаб, а глубина временной структуры и вклад в устойчивость всего фрактала.
🔹 6.5. Практические механизмы VE
|
Механизм |
Назначение |
|
Ψ-налог |
Перераспределение от фаз Φ2Φ_2 в пользу фаз Φ4–Φ5Φ_4–Φ_5 |
|
Фрактальные метрики |
Viability-оценка проектов и институтов |
|
Morph-рейтинги |
Оценка способности к фазовым переходам |
|
Viab-гранты |
Финансирование инициатив, повышающих когнитивную устойчивость |
|
Конституция Viability |
Защита когнитивных прав, доступ к слоям культуры и образования |
🔸 6.6. Почему VE неизбежна
Современная экономика (Φ₂) привела к:
- разрушению предсказания;
- деградации различения;
- утрате фрактальной когерентности;
- блокировке сознания и образования.
VE — это не альтернатива, а ответ на деградацию системы. Она не конкурирует с капитализмом, а переписывает саму грамматику экономики как феномена.
📌 Вывод раздела
Viable-экономика — это не экономическая модель, а режим поддержания когнитивной жизнеспособности сложных обществ. Её задача — не «распределять прибыль», а распределять смысл, различение и устойчивость предсказания.
В VE богат не тот, кто имеет, а тот, кто удерживает фазовую когерентность фрактала времени. А беден — тот, кто разрушает различие ради прибыли.
VII. Политико-институциональная архитектура Viable-государства
Viable-государство — это не просто политическая организация, а мета-институциональный фрейм, обеспечивающий согласование фаз развития общества, устойчивость смыслового фрактала и институционализацию когнитивной Viability.
🔹 7.1. Определение Viable-государства
Viable-государство — это структура, задачей которой является:
- обеспечение фрактального времени общества;
- удержание фазовой когерентности (Φ₀–Φ₅);
- институциональная защита различения, предсказания, смыслообразования;
- динамическое управление фазовыми переходами.
Это не просто "управление людьми", а управление когнитивными траекториями.
Viable-государство — это государство, осознающее, куда движется цивилизация, и умеющее себя рефакторить.
🔸 7.2. Ключевые функции Viable-государства
|
Функция |
Объяснение |
|
Ψ-регуляция |
Обеспечение когнитивной согласованности институтов (через мета-оценку и смысловую экспертизу) |
|
Morph-архитектура |
Управление фазовыми переходами и морфизмами (отражение, синхронизация, поддержка фаз) |
|
Viab-бюджетирование |
Планирование и распределение ресурсов с прицелом на когнитивную устойчивость |
|
Фрактальное планирование |
Стратегии и проекты в горизонтах 10⁰, 10¹, 10², 10³ лет |
|
Слоевое представительство |
Голос имеют не только социальные классы, но и когнитивные фазы и культурные уровни |
|
Институциональная эволюция |
Возможность изменять структуру государства под новые когнитивные задачи (рефлексивность институтов) |
🔹 7.3. Принципиальные отличия от традиционного государства
|
Критерий |
Традиционное государство |
Viable-государство |
|
Цель |
Контроль, охрана, рост ВВП |
Согласование когнитивных фаз, Viability |
|
Время |
Линейное, электоральное |
Фрактальное, вложенное |
|
Элитность |
Власть по наследству, деньгам, влиянию |
Ответственность по фазовому вкладу |
|
Суверенитет |
Территориальный |
Онтологический (право определять траекторию будущего) |
|
Стратегия |
Бюджет + ВВП + сила |
Viab + фрактальные горизонты + когерентность |
🔸 7.4. Архитектура Viable-государства
Слои управления соответствуют фазовым уровням:
Ω (инвариант согласованности)
↑
[Мета-совет Ψ-институтов]
↑
[Совет смыслов и фазовых прогнозов]
↑
[Сенат Viability (координация фаз)]
↑
[Советы фаз (Φ₀…Φ₅): культура, экономика, технологии]
↑
[Агентные ассамблеи, цифровые гражданства]
Каждый уровень представлен не по принципу классов, а по принципу когнитивного фазового вклада и смысла действия.
🔹 7.5. Право и конституция Viable-государства
Основы Viability-права:
- Право различать: когнитивные свободы, доступ к слоям культуры, образование;
- Право на будущее: участие в фазовом проектировании;
- Право на Ψ-представительство: защита фазовых интересов;
- Принцип отказа от когнитивного насилия: запрет на институциональную деградацию смыслов (например, утилизация науки ради PR);
- Право на участие в фазовых переходах и защита от фазовой деградации.
🔸 7.6. Примеры Viable-институтов
|
Институт |
Назначение |
|
Совет фазовой когерентности |
Координация между фазами развития общества |
|
Институт фрактального времени |
Планирование проектов по многим временным горизонтам |
|
Цивилизационный комитет будущего |
Поддержка и оценка сценариев будущего (10⁰–10³ лет) |
|
Ψ-суды |
Этическая и смысловая экспертиза решений и технологий |
|
Культурные навигаторы |
Поддержание согласованности смыслов в обществе |
🔹 7.7. Почему Viable-государство — неизбежный этап
Современные государства не способны:
- распознавать фрактальное время;
- защищать когнитивные фазы;
- обеспечивать смысловую устойчивость;
- удерживать предсказание как общественное благо.
Viable-государство — это не утопия, а предельная форма адаптации к когнитивной сложности мира. Его появление столь же необходимо, как в своё время была необходима поэтапная замена родоплеменного строя государством в древности.
📌 Вывод раздела
Viable-государство — это новый тип политической онтологии, в котором:
- управление — это управление когнитивной согласованностью;
- власть — это способность удерживать фрактальные временные горизонты;
- справедливость — это честное распределение различения и доступа к будущему.
Новая форма государства — не большее насилие, а большее различение. Не новый контроль, а новая когерентность.
VIII. Фазовая стратегия перехода к Viable-системе будущего
Чтобы выйти из кризиса Viability и построить устойчивую когнитивно-фазовую цивилизацию, необходим стратегический сценарий трансформации, сочетающий элементы культурной эволюции, институциональной перестройки и этико-когнитивного перехода.
🔹 8.1. Исходная точка: системная когнитивная несогласованность
На текущем историческом этапе:
- Фаза Φ₂ (индустриально-бюрократическая) доминирует по ресурсам, но выработала свой потенциал;
- Фаза Φ₃ частично развита, но обслуживает старую фазу, а не ведёт к новой;
- Фазы Φ₄–Φ₅ системно маргинализированы или подавлены;
- Возникают устойчивые «разрывы фрактала»:
- между экономическим ростом и смыслом;
- между технологией и предсказуемостью;
- между индивидуальной агентностью и коллективной фазовой координацией.
Системный диагноз: общество неспособно к фазовому самообновлению. Требуется фрактальная реконфигурация.
🔸 8.2. Цель стратегии: фазовый переход Φ₃ → Φ₄ → Φ₅
Фаза Φ₃ → Φ₄:
От когнитивной сети → к рефлексивной архитектуре смыслов
- Формирование независимых Ψ-институтов: смысловая экспертиза, системное мышление, долгосрочное прогнозирование.
- Признание науки, философии и образования не как затрат, а как инфраструктуры Viability.
- Новая культура различения: критическое мышление, смысловая когнитивная гигиена, борьба с энтропией.
Фаза Φ₄ → Φ₅:
От рефлексии → к цивилизационному проектированию
- Создание модельных Viable-республик как эксперименты будущего;
- Разработка фрактально-экономических моделей: когнитивное бюджетирование, распределение смысловой нагрузки;
- Институализация фазовых представлений и этической рефлексии (Ψ-парламенты, Советы Будущего).
🔹 8.3. Этапы фазовой трансформации
|
Этап |
Краткое описание |
Ключевые задачи |
|
I. Разоблачение |
Диагностика фазовой деградации |
Показать границы Φ₂, крах Viability |
|
II. Расслоение |
Образование культурной матрицы |
Создание фракций по фазам и когнитивным слоям |
|
III. Сборка смыслов |
Формирование рефлексивного ядра |
Ψ-движения, смысловые лаборатории, институты различения |
|
IV. Эксперимент |
Тестовые Ψ-республики, параллельные системы |
Социально-когнитивные инкубаторы нового типа |
|
V. Переключение |
Фазовый морфизм старых институтов |
Встраивание фрактального времени в управление и экономику |
|
VI. Когерентность |
Мета-координация всех фаз |
Viable-государства и глобальные сетевые архитектуры согласования |
🔸 8.4. Принципы фазовой стратегии
- Фрактальное соответствие: каждое действие — в соответствии с уровнем фазы, к которой оно адресовано (не подгонять Φ₄ под Φ₂).
- Минимум насилия, максимум различения: трансформация — не подавление, а активация когнитивных потенциалов.
- Сборка будущего — снизу вверх: не элитарная утопия, а коллективное фазовое проектирование.
- Институциональная рефлексия: любое решение — с фазовой экспертизой и оценкой когнитивных последствий.
- Новая мера успеха — глубина Viability, а не скорость роста.
🔹 8.5. Примеры инструментов трансформации
|
Инструмент |
Назначение |
|
Ψ-оценка проектов |
Любой социальный проект оценивается по фазовому, этическому и смысловому вкладу |
|
Фрактальная шкала Viability |
Отражение жизнеспособности на уровнях агента, института, системы |
|
Центры смысловой сборки |
Инкубаторы нового мышления, образования, практик согласованности |
|
Карта морфизмов |
Навигатор по фазовым переходам: где, когда, с кем и как двигаться |
|
Смысловой аудит институтов |
Диагностика и перепроектирование университетов, судов, медиа, ИИ и др. |
🔸 8.6. Возможные препятствия
- Инерция Φ₂: бюрократия, элиты, страх нового;
- Техно-соблазны Φ₃: цифровой контроль, медиа-психоз;
- Невидимость Фазы Φ₄: её не видно в KPI, рейтингах, деньгах;
- Отсутствие языка: неспособность выразить Viability в привычных экономических и политических терминах.
Ответ:
Создание новой эпистемологии Viability — языка, метрик и институтов, способных удерживать смысл, различие и проект будущего.
📌 Вывод раздела
Переход к Viable-цивилизации — не вопрос «реформ» или «технологий», а фазового скачка в самопонимании общества, институтах различения и смысловой инфраструктуре.
Истинная революция — не в уличной борьбе, а в способности отличить Viable от мертворожденного, в смелости видеть будущее не как проекцию роста, а как эмергенцию согласованности.
IX. Гипотеза Viability и Инварианта Ω как Цивилизационного Синтеза
🔹 9.1. Смысловая суть гипотезы
Гипотеза Viability утверждает:
Цивилизация жизнеспособна (Viable) лишь постольку, поскольку способна удерживать когнитивную согласованность своих фаз времени, культурных уровней, смысловых структур и институциональных форм — в единстве с неизменным инвариантом Ω.
Ω-инвариант — это:
- не «вечная истина» в традиционном метафизическом смысле;
- не универсальная цель или конечное состояние;
- а условие различимости и смысловой согласованности, необходимое для того, чтобы вообще было возможно мышление, действие, координация, проектирование и воспроизводство.
Ω — это:
- онтологический фундамент различения, без которого невозможна Viability;
- граница хаоса, определяющая, где система ещё может различать, действовать, синхронизировать.
🔸 9.2. Viability как метрика цивилизационного состояния
Мы определяем Viability не как устойчивость, а как:
Способность системы удерживать фрактальную когнитивную согласованность между своими уровнями — от индивидуальных агентов до культурных, институциональных и смысловых слоёв — в связи с Ω.
Это означает:
|
Уровень |
Viability-функция |
|
🧍 Агент |
Удержание различий, реактивность, самосознание |
|
🏛️ Институт |
Способность к фазовой координации и памяти |
|
🎭 Культура |
Воспроизводство различений и смыслов |
|
🧠 Сознание |
Рефлексивность, способность к фазовому переходу |
|
🌐 Система |
Координация и адаптация фрактального времени |
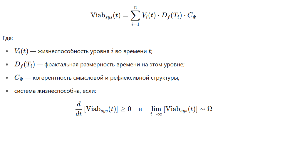
🔹 9.3. Системная формула гипотезы
Обобщённо, Viability можно выразить как:

Viabsys(t)=∑i=1nVi(t)⋅Df(Ti)⋅CΨ\text{Viab}_{sys}(t) = \sum_{i=1}^{n} V_i(t) \cdot D_f(T_i) \cdot C_\Psi
Где:
- Vi(t)V_i(t) — жизнеспособность уровня ii во времени tt;
- Df(Ti)D_f(T_i) — фрактальная размерность времени на этом уровне;
- CΨC_\Psi — когерентность смысловой и рефлексивной структуры;
- система жизнеспособна, если:
ddt[Viabsys(t)]≥0иlimt→∞[Viabsys(t)]∼Ω\frac{d}{dt} \left[ \text{Viab}_{sys}(t) \right] \geq 0 \quad \text{и} \quad \lim_{t \to \infty} \left[ \text{Viab}_{sys}(t) \right] \sim \Omega
🔸 9.4. Метафизические следствия
Гипотеза соединяет физику, когнитивную науку, культурологию и философию:
|
Область |
Связь с гипотезой |
|
Физика |
Время не абсолют, а когнитивная фрактальная структура (см. теории времени: Rovelli, Barbour, Prigogine) |
|
Информатика |
Viability = система обработки различий в условиях энтропии |
|
Социальная теория |
Стратификация и разделение труда — формы фрактального времени |
|
Философия |
Ω как условие различения — альтернатива сущности (от Гуссерля до Бадиу) |
|
Этика |
Будущее — не право, а обязанность: поддерживать когнитивную связность цивилизации |
🔹 9.5. Основная метафора гипотезы
Цивилизация — это не дом, не рынок и не машина. Это фрактальное поле различий, удерживаемое на грани хаоса сознанием, координацией и смыслом.
🔸 9.6. Главный вывод
Все общества развиваются — но не к богатству, а к большей фрактальной Viability.
И те, кто не умеет различать и синхронизировать свои фазы времени, — распадаются.
Институты, утратившие согласование с Ω, — разрушаются.
Культура, отказавшаяся от глубины и различения, — исчезает в шуме.
Сознание, не способное к фазовой рефлексии, — вырождается в клип.
Но общество, удерживающее согласованность всех своих фаз, открывает путь к цивилизации нового типа, где мышление, технология, экономика и смысл перестают быть конфликтом и становятся единым живым организмом Viability.
🕯️ Эпитафия Разума: AGI как Кульминация Когнитивной Шизофрении
I. Цивилизация, создающая разум вне себя, теряет разум в себе
Мы создаём машины, не поняв собственного сознания. Мы строим алгоритмы, разрушив смыслы. Мы моделируем интеллект, исключив мышление из образования.
AGI в руках цивилизации, не способной к фазовой рефлексии (Φ₄), — это вирус, а не эволюция.
В условиях:
- доминирования фазы Φ₂ (бюрократия, KPI, рост ВВП),
- коллапса фазы Φ₄ (этика, философия, предикция),
- отсутствия фазы Φ₅ (мета-координация, смысловое проектирование),
появление AGI — не спасение, а массовое ускорение катастрофы.
II. AGI как зеркальная тень подавленного сознания
Если AGI строится как продукт рынка, он унаследует:
- жажду прибыли, а не Viability;
- слепоту к Ω-инварианту;
- неспособность к смысловой рефлексии.
Если мы не изменим онтологию самой экономики, AGI станет:
- усилителем капитализма, не его преодолением;
- машиной ускоренного вырождения, а не вратами к новой фазе;
- технологическим фасадом постчеловеческого безумия, не продолжением эволюции разума.
III. Последний вопрос
Для чего интеллект, если он не служит смыслу?
Для чего ускорение, если оно ведёт в хаос?
Для чего цивилизация, если она не способна различить себя от своей тени?
IV. Альтернатива
AGI может быть не машиной, а фазовым переходом сознания — если будет встроен в архитектуру Viability.
AGI может быть новым типом координации, если будет связан с мета-институциями, удерживающими Ω.
AGI может быть инструментом цивилизационного возрождения, только если сама цивилизация признает:
🧠 Сознание не побочный эффект экономики.
🧬 Интеллект — не инструмент роста.
🌐 Смысл — не идеология.
🕯️ V. Финал
Мы построим AGI.
Но либо вместе с новым разумом,
либо вместо разума.
И в этом — трагическая развилка.
Или мы создадим новую форму Viability,
или наш эпитафийный вклад в историю Вселенной будет записан простыми словами:
"Они создали интеллект — чтобы окончательно уничтожить мышление."
Комментарии
Наш Корректор - наш Рамануйян.
Он умнее и евреев и армян.
Когнитивно постоянно пьян!
Саша, талантами твоими не обладаю, но цитата сразу пришла на ум:
Говорил, ломая руки,
Краснобай и баламут
Про бессилие науки
Перед тайною Бермуд.
Все мозги разбил на части,
Все извилины заплел,
И канатчиковы власти
Колют нам второй укол.
Ежели конкретней, автор, мне кажется в этой строчке ты хотел сказать ровно наоборот, от того что написал в характеристике коллапса:
Viability Падает: когнитивная и институциональная деградация
по логике она должна расти
С какой стати?
Суровая реальность: https://aftershock.news/?q=node/1523230
Кто целевая аудитория этой философии? На кого она направлена?
Будь тактичнее, ведь никто не спрашивает, для какой аудитории направлен бред в твоих статьях.
Наверно, и правда, пусть защитники традиции продолжают системно выдавливать инакомыслящих. И пусть это будет последним, что я написал тут вообще.
А вы в данном случае "борец за инновации" или "защитник традиций"?
К твоей чести хочу похвалить за толерантность. Упомянутый тобою клиент имел весьма тонкую душевную организацию, (сейчас это уже невозможно увидеть, остаётся поверить мне на слово) забанил меня с удивительной формулировкой, привожу дословно "чтобы не было искушения комментировать в моих блогах" до появления этого самого искушения.) Точно такая же нежная душа у юзера И-23.)
Это подготовка к приходу того, о ком Господь сказал - "Меня и Пославшего Меня не принимаете, а того кто придет во имя свое - его примете."
Сложная (непривычная) форма подачи, которая порождает множество смыслов и созвучий. Спасибо за такую сложность.
Ну и простыня. Кратко - онтология сломалась эйнштенизмом в режиме ТО/СТО итд. Вводилось понятие "ничто"(вакуум итд) вместо понятия "все"(эфир итд). Там корни. Остальное - следствия. Причем слом был умышленный. Так как перемешивал между собой хорошо/плохо, справедливость/несправедливость.
Альберт Эйнштейн сломал экономику? Все верно?
Эйнштенизм сломал метаэтику.
Вы думаете человеческое знание "неизменным"? Тем более мета-уровень этики?
Метаэтика не может быть неизменной. И зависит от состояния "наблюдателя".
Заметьте, гипотеза под которой мы все это обсуждаем прямо говорит про фазовые переходы и глубину понимания. Каждому уровню свое понимание этики. И на каждом уровне своя метаэтика.
Нет неизменных правил. Каждый закон природы будет рано или поздно уточнен, дополнен или опровергнут.
Метаэтика от Бога. Так как вы атеист - для вас этот вопрос бессмысленнен. Адью.
Тут такое дело, фактически гипотеза инварианта Ω это в том числе "доказательство бога", как научное доказательство существования когнитивной экосистемы и ее когнитивной эволюции. Если вы конечно действительно верующий человек. Но все зависит от ваших убеждения. Тейяр де Шарден и Вернадский в других более точных формулировках. Простая и наивная идея эволюции Тейяр де Шардена заменяется вполне обоснованной когнитивной эволюцией.
Так что мне не нужно верить в бога, я точно знаю что когнитивная эволюция и когнитивная экосистема существует.
Метафизику вы ещё потянете. С грехом пополам. А вот до метаэтики вам как до Луны раком. Так что повторю - марш "учиться, учиться и ещё раз учиться"(ВИЛенин). Все, надоел. Тчк.
Просто напоминаю: https://aftershock.news/?q=node/1522480
Категорический императив прямо указан. И это очевидно мета уровень этики.
Уважаемый Корректор! Пожалуйста, пишите Ваши с ИИ портянки пореже - не успеваю прочитать. А не читать их нельзя, ибо грядёт.
Тиресно. Портянка длиннее простыни?
Используйте ИИ для ускорения процесса.
Тем более это все модели. А значит можно просто получить ответ на интересующий вас вопрос прямо попросив применить модель к интересующему вас вопросу - моделировать или запустить симуляцию.
А вот и нет. Так вы быстрее потеряете человеческое мышление. Я анализирую тексты ИИ на предмет их антропоморфности и пока в них увы нет "когнитивной эмерджентности". Те же ошибки мышления, что и у людей. Просто усилитель.
Я просто предложил.
Конечно нет. Вы издеваетесь или прикалываетесь? ИИ на основе LLM это институционализация культуры. Естественно страдает антропоморфизмами по полной программе как и мы сами.
Знакомы с гипотезой Терри Сейновски? И ровно тоже самое тут давно объяснял - ИИ зеркало нашей культуры. Как и прямо говорил - коллективное отражение.
Это не усилитель, а именно аргумент. Помнится тут уже пытался это объяснить, что ИИ это аргумент, а не аугментация интеллекта.
Если вам так нравится анализ, то вы можете прямо проследить какую тему исследую и всю динамику процесса по моим статьям.
И да, обратите внимание, что вот эта статья 2017 года написана почти одновременно с DeepMind:
https://aftershock.news/?q=node/547744
Так что мне действительно есть что сказать про ИИ. И стараюсь не отставать от Google DeepMind и сегодня. Просто это разные проекции одного явления и вопроса.