Философия истории: Когнитивно-физическо-культурная модель с ретрокаузальностью (Версия 3.12)
Введение
Модель когнитивно-физическо-культурного общества с ретрокаузальностью (версия 3.12) предлагает философию истории, рассматривающую её как сложную адаптивную систему, где когнитивные, физические, культурные и предиктивные процессы взаимодействуют, формируя траектории развития, кризисы и трансформации. История не линейна и не циклиальна, а представляет собой нелинейный процесс, ограниченный физическими законами (энергия, ресурсы, энтропия, экология) и биокогнитивными пределами человеческих агентов (число Данбара, пропускная способность внимания). Ретрокаузальность — влияние ожидаемого будущего на настоящее — играет ключевую роль, как и материальная культура («молоток и гвозди»), институциональное замыкание и когнитивные перегрузки. Технологии и институты позволяют преодолевать биологические и физические пределы, но их отсутствие ведёт к регрессу и фрагментации. Эта философия предлагает реалистичный, но оптимистичный взгляд: человечество может управлять историей через согласованные предсказания, технологии и экологическую ответственность, уважая физические и биологические ограничения.
1. Основные принципы философии истории
Философия опирается на аксиомы модели (A1–A16, F1–F5), которые задают её взгляд на природу исторического процесса.
1.1. История как сложная адаптивная система (A1, A4, A6, A10, A11)
История — это не простая последовательность событий, а сложная система, где люди, институты, технологии и природа взаимодействуют через когнитивные процессы (мышление, планирование), физические условия (энергия, пространство) и культурные нормы (ценности, традиции). Каждое событие возникает из переплетения этих факторов, ограниченных ресурсами ($R_i$), энергией ($E_i$), пространством ($dX_{ij}$) и экологией ($\text{Env}(X, t)$).
-
Пример: Упадок Римской империи был вызван не только политическими конфликтами, но и истощением почв, энергодефицитом, перегрузкой коммуникаций и разрушенной инфраструктурой.
-
Подробности: Аксиома A1 подчёркивает эмерджентность истории. A4, A6, A10 и A11 добавляют, что физические ограничения задают границы развития, где $\frac{dE_i}{dt} = I_i - (C_i^{\text{phys}} + C_i^{\text{cog}} + C_i^{\text{inst}} + C_i^{\text{cult}} + C_i^{\text{info}})$ и $W_{ij} \sim e^{-\alpha dX_{ij}} \cdot T_{ij}$.
1.2. Культура как термодинамический феномен (A2, A5)
Культура действует как «сверхразум», координирующий общество через общие смыслы ($S_{\text{sys}}$), но её существование зависит от физических носителей (книги, здания) и энергии. Без институциональной или технологической поддержки связность культуры падает из-за когнитивных пределов.
-
Пример: Средневековые монастыри сохраняли культуру через рукописи, но их эффективность ограничивалась числом монахов, ресурсами и коммуникационными пределами.
-
Подробности: Аксиома A2 описывает культуру как мета-агента. A5 подчёркивает, что высокая смысловая связность ($S_{\text{sys}}$) минимизирует энтропию ($H_{\text{sys}}$), но $\chi_i(t) \downarrow$ при $N_{\text{eff}} > D$ снижает её.
1.3. Когнитивная мощность как двигатель истории (A3, A7, A12)
Когнитивная мощность ($K_{\text{sys}}$) — способность анализировать, предсказывать и принимать решения — движет историческим прогрессом. Мета-рефлексия ($M_i$), умение размышлять о своих действиях, усиливает адаптивность, но ограничена биологическими пределами (число Данбара $D \approx 150$, внимание $B_{\text{human}}^{\text{max}}$) и физическими условиями (энергия, экология). Технологии, такие как ИИ, расширяют $K_{\text{sys}}$, но могут усиливать риски.
-
Пример: Научная революция XVII века увеличила $K_{\text{sys}}$ через систематическое исследование и инструменты (телескопы, печатный станок), но зависела от преодоления когнитивных перегрузок учёных.
-
Подробности: Аксиома A3 определяет $K_i(t) = K_{0i}(t) \cdot \gamma_i \cdot \chi_i$, где $K_{0i}(t) = \frac{\Phi_i}{H_i + \eta_i + \mu_i M_i^{\text{cult}}}$. A7 подчёркивает роль $M_i$, а A12 указывает, что технологии увеличивают $B_{\text{tech}}$, компенсируя $B_{\text{human}}^{\text{max}}$.
1.4. Ретрокаузальность: будущее формирует настоящее (A8, A14)
Ожидания будущего ($F_{\text{pred}}$) влияют на действия в настоящем, создавая ретрокаузальные петли ($F^\dagger$). Энергодефицит или когнитивная перегрузка регрессируют предсказания к краткосрочным циклам, снижая адаптивность.
-
Пример: Космическая гонка XX века была движима видением космического будущего, но энергошоки (нефтяные кризисы 1970-х) и перегрузка коммуникаций сужали стратегическое планирование.
-
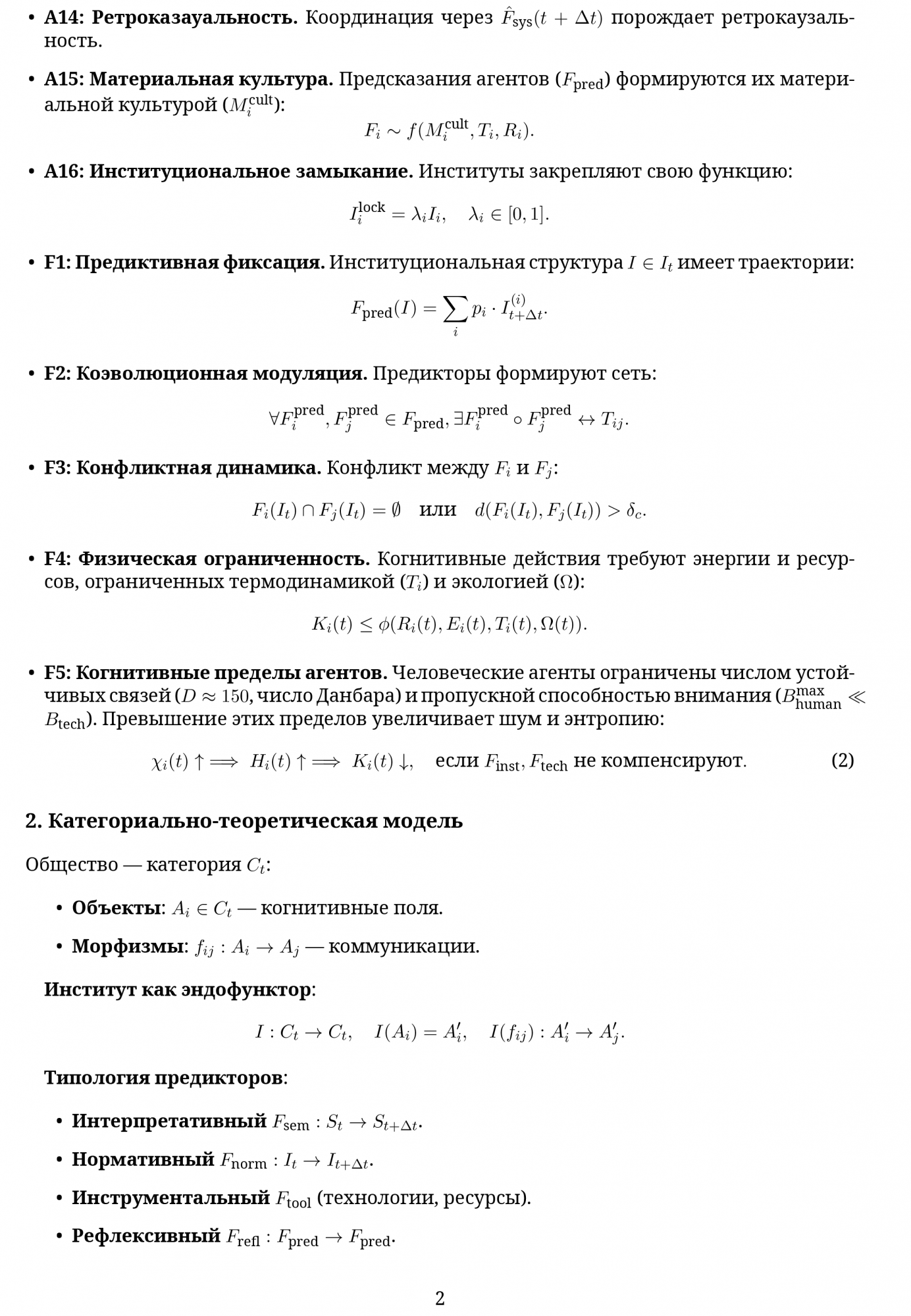
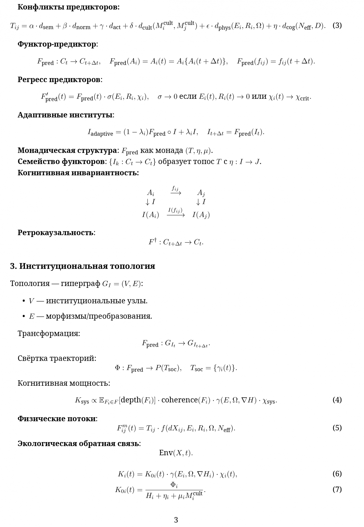
Подробности: Аксиома A8 вводит ретрокаузальность через $R_{\text{sys}} = M_{\text{sys}}(T) \cdot (\hat{F}{\text{sys}}(t + \Delta t) - F{\text{sys}}(t)) \cdot \gamma_{\text{sys}} \cdot \chi_{\text{sys}}$. A14 подчёркивает, что предсказательная координация ($C_{\text{sys}}$) усиливает эти петли.
1.5. Фазовые переходы как поворотные моменты (A9, F3)
История чередуется между периодами стабильности и резкими трансформациями — фазовыми переходами, вызванными конфликтами предикторов ($T_{ij} > T_c$), энергодефицитом или перегрузкой коммуникаций ($N_{\text{eff}} > D$). Институциональное замыкание ($\lambda_i$) задерживает адаптацию.
-
Пример: Реформация XVI века разрушила католическую гегемонию, подстёгнутая перегрузкой религиозных коммуникаций и появлением печатного станка, который сломал институциональное замыкание.
-
Подробности: Аксиома A9 описывает переходы как результат роста $K_{\text{sys}}$, снижения $H_{\text{sys}}$ и координации ($C_{\text{sys}} > \tau_3$). F3 добавляет, что конфликты предикторов ($d(F_i, F_j) > \delta_c$) инициируют переходы.
1.6. Физическая укоренённость истории (A6, A10, A11)
История зависит от энергии ($E_i$), ресурсов ($R_i$), пространства ($dX_{ij}$) и экологии ($\text{Env}(X, t)$). Институты и культура требуют физических носителей ($T_{ij}$, инфраструктура), и их разрушение подрывает стабильность.
-
Пример: Коллапс цивилизации майя был вызван вырубкой лесов, засухами и перегрузкой социальных сетей, разрушившими инфраструктуру и институты.
-
Подробности: A6 подчёркивает физическую основу институтов. A10 вводит энергетическую динамику: $\frac{dE_i}{dt} = I_i - (C_i^{\text{phys}} + C_i^{\text{cog}} + C_i^{\text{inst}} + C_i^{\text{cult}} + C_i^{\text{info}})$. A11 добавляет пространственные ограничения: $W_{ij} \sim e^{-\alpha dX_{ij}} \cdot T_{ij}$.
1.7. Физическая ограниченность когниции (F4)
Когнитивные действия требуют энергии и ресурсов, ограниченных термодинамикой ($T_i$) и экологией ($\Omega$). Дефицит $E_i$ или $R_i$ вызывает регресс предсказаний к краткосрочным циклам и каскадные сбои.
-
Пример: Энергокризис 1970-х сократил долгосрочное планирование, усилив краткосрочные экономические решения.
-
Подробности: Аксиома F4 формализует: $K_i(t) \leq \phi(R_i(t), E_i(t), T_i(t), \Omega(t))$. Энергошоки снижают $\gamma_i \to 0$, вызывая $C_{\text{sys}} \to 0$, $H_{\text{sys}} \uparrow$, $\kappa(t) \to 0$.
1.8. Когнитивные пределы агентов (F5)
Человеческие агенты ограничены числом устойчивых социальных связей ($D \approx 150$, число Данбара) и пропускной способностью внимания ($B_{\text{human}}^{\text{max}} \ll B_{\text{tech}}$). Превышение этих пределов увеличивает коммуникационный шум ($\chi_i \downarrow$), энтропию ($H_i \uparrow$) и снижает когнитивную мощность ($K_i \downarrow$), если не компенсируется технологиями ($F_{\text{tech}}$) или институтами ($F_{\text{inst}}$).
-
Пример: Племенные общества ограничивались числом Данбара, пока письменность и иерархии не расширили связность.
-
Подробности: Аксиома F5 вводит: $\chi_i(t) = f(N_{\text{eff}}, B_i, L_i, Q_i) \cdot \min(1, \frac{D}{N_{\text{eff}}}) \cdot (F_{\text{tech}} + F_{\text{inst}})$, где $\chi_i \uparrow \implies H_i \uparrow \implies K_i \downarrow$.
1.9. Материальная культура как когнитивная линза (A15)
Предсказания формируются материальной культурой ($M_i^{\text{cult}}$) — инструментами, технологиями и практиками, с которыми агенты взаимодействуют, как в метафоре «молоток и гвозди». Это ограничивает восприятие возможностей.
-
Пример: Угольная экономика XIX века сужала прогнозы до индустриализации, игнорируя возобновляемые источники энергии.
-
Подробности: Аксиома A15 формализует: $F_i \sim f(M_i^{\text{cult}}, T_i, R_i)$. $M_i^{\text{cult}}$ влияет на $K_i(t)$ через: $K_{0i}(t) = \frac{\Phi_i}{H_i + \eta_i + \mu_i M_i^{\text{cult}}}$.
1.10. Институциональное замыкание как инерция (A16)
Институты закрепляют свои подходы ($I_i^{\text{lock}} = \lambda_i I_i$), усиливая когнитивную и социальную инерцию, особенно при энергодефиците или коммуникационной перегрузке.
-
Пример: Феодальные институты тормозили развитие торговли, пока кризисы (Чёрная смерть, Ренессанс) не сломали замыкание.
-
Подробности: Аксиома A16 вводит $\lambda_i \in [0,1]$, влияющий на адаптивность: $I_{\text{adaptive}} = (1 - \lambda_i) F_{\text{pred}} \circ I + \lambda_i I$. Замыкание увеличивает $T_i(t)$ и $H_i(t)$.
1.11. Предикторы как архитекторы истории (F1, F2, F3)
Предикторы ($F_{\text{pred}}$) формируют историю, прогнозируя будущие состояния и координируя действия. Их эффективность зависит от энергии, ресурсов и коммуникационной связности. Конфликты предикторов вызывают напряжение ($T_{ij}$) и фазовые переходы.
-
Пример: Капитализм и коммунизм XX века — предикторы, чьё столкновение определило геополитическую эпоху.
-
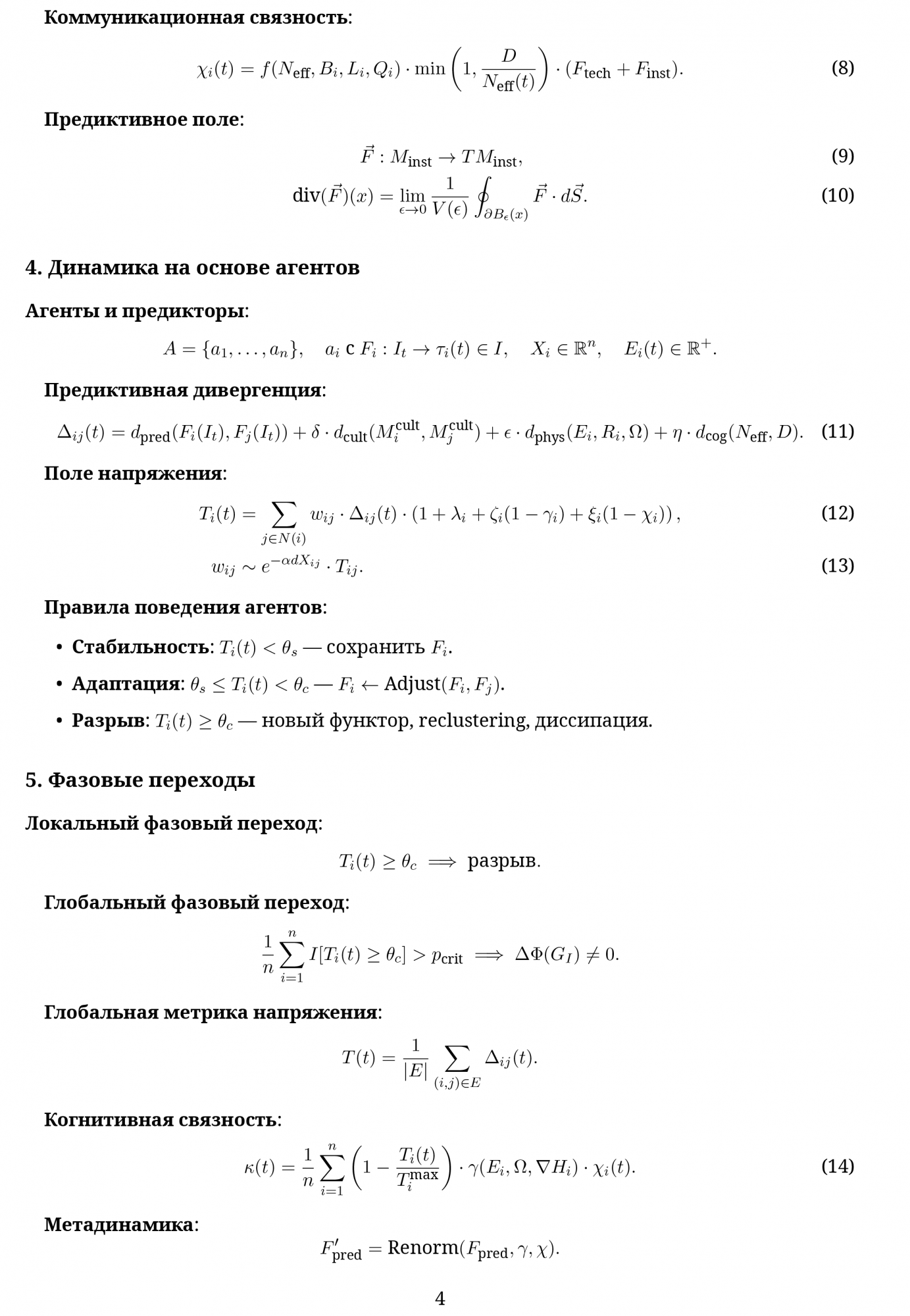
Подробности: F1 описывает предикторы как траектории: $F_{\text{pred}}(I) = \sum_i p_i \cdot I_{t+\Delta t}^{(i)}$. F2 подчёркивает их взаимодействие: $F_i^{\text{pred}} \circ F_j^{\text{pred}} \leftrightarrow T_{ij}$. F3 описывает конфликты: $T_{ij} = \alpha \cdot d_{\text{sem}} + \beta \cdot d_{\text{norm}} + \gamma \cdot d_{\text{act}} + \delta \cdot d_{\text{cult}} + \epsilon \cdot d_{\text{phys}} + \eta \cdot d_{\text{cog}}$.
2. Понимание исторического развития
Модель предлагает объяснение динамики истории через взаимодействие когнитивных, физических и культурных факторов, ограниченных биологическими и экологическими пределами.
2.1. Коэволюция разума и материи
История — это коэволюция когнитивных процессов (предсказания, рефлексия) и физических условий (ресурсы, инфраструктура). Когнитивные пределы ($D$, $B_{\text{human}}^{\text{max}}$) ограничивают масштабы обществ без технологий и институтов.
-
Пример: Месопотамия процветала благодаря ирригации и письменности, но перегрузка коммуникаций и экологическое истощение ограничивали рост.
-
Подробности: Уравнение когнитивной эволюции $K_{\text{society}} = \int \frac{K_i \cdot C_i^{\text{coord}} \cdot \gamma_i \cdot \chi_i}{H_i + H_{\text{env}} + \mu_i M_i^{\text{cult}} + \nu_i \lambda_i} dt$ отражает зависимость от $M_i^{\text{cult}}$, $\chi_i$ и $\gamma_i$.
2.2. Ретрокаузальность и регресс
Ожидания будущего формируют настоящее, но энергодефицит ($E_i < E_{\text{crit}}$) или перегрузка коммуникаций ($N_{\text{eff}} > D$) регрессируют предсказания к краткосрочным, реактивным циклам.
-
Пример: Экономические кризисы XX века (Великая депрессия) сужали прогнозы до выживания, снижая долгосрочное планирование.
-
Подробности: Ретрокаузальность моделируется через $R_{\text{sys}}$, зависящее от $\chi_{\text{sys}}$. Регресс предикторов описан: $F_{\text{pred}}'(t) = F_{\text{pred}}(t) \cdot \sigma(E_i, R_i, \chi_i)$.
2.3. Фазовые переходы
Исторические трансформации происходят при накоплении напряжения ($T_i(t) \geq \theta_c$), вызванного конфликтами предикторов, энергодефицитом или когнитивной перегрузкой. Технологии и институты смягчают или ускоряют переходы.
-
Пример: Реформация была вызвана перегрузкой религиозных коммуникаций и технологическим прорывом (печатный станок), сломавшим католическое замыкание.
-
Подробности: Условие перехода: $\frac{1}{n} \sum I[T_i(t) \geq \theta_c] > p_{\text{crit}}$, где $T_i(t)$ включает $(1 - \chi_i)$. $\kappa(t)$ измеряет связность: $\kappa(t) = \frac{1}{n} \sum \left(1 - \frac{T_i}{T_i^{\text{max}}}\right) \cdot \gamma_i \cdot \chi_i$.
2.4. Конфликты предсказаний
Разные предикторы, формируемые материальной культурой и когнитивными пределами, порождают напряжение ($T_{ij}$), ведущее к реформам, революциям или кризисам.
-
Пример: Экологизм против индустриализма XXI века — конфликт предикторов, усиленный информационной перегрузкой и социальными сетями.
-
Подробности: $T_{ij}$ включает $d_{\text{cog}}(N_{\text{eff}}, D)$, отражающее когнитивные пределы.
2.5. Экология и энергия как пределы
Ресурсы и экология задают жёсткие границы истории. Коллапс экологической ёмкости ($\Omega \to 0$) обнуляет когнитивную мощность ($K_{\text{sys}} \to 0$).
-
Пример: Остров Пасхи рухнул из-за вырубки лесов, подорвавшей ресурсы и социальную связность.
-
Подробности: $\text{Env}(X, t)$ влияет на $K_i(t)$ через $\gamma_i$. Энергошоки описаны в модуле физического баланса: $E_i(t) < E_{\text{crit}} \implies C_{\text{sys}} \to 0$.
2.6. Технологии как масштабирование
Технологии, особенно ИИ, расширяют когнитивные пределы ($B_{\text{human}}^{\text{max}} \to B_{\text{tech}}$), позволяя масштабировать общества. Однако они могут усиливать коммуникационный шум или институциональное замыкание.
-
Пример: Интернет расширил глобальную связность, но породил дезинформацию, усилив $H_{\text{sys}}$.
-
Подробности: $F_{\text{tech}} + F_{\text{inst}}$ в $\chi_i(t)$ компенсирует $D$ и $B_{\text{human}}^{\text{max}}$, но требует управления: $\frac{dH_i}{dt} \propto (1 - \chi_i)$.
3. Эпистемологические следствия
Модель предлагает новый подход к пониманию истории, выходящий за рамки традиционных исторических нарративов. Её эпистемологические следствия подчёркивают необходимость междисциплинарного анализа и переосмысления причинности.
3.1. Мультидисциплинарный подход к истории
История не может быть понята только через хроники событий. Для анализа требуются когнитивные науки (чтобы понять $K_i$, $\chi_i$), физика (энергия, энтропия), экология ($\Omega$, $\text{Env}(X, t)$) и культурология ($M_i^{\text{cult}}$, $S_{\text{sys}}$). Такой подход позволяет выявить скрытые факторы, такие как коммуникационные перегрузки или энергодефицит.
-
Пример: Промышленная революция объясняется не только изобретениями, но и доступом к углю ($E_i$), когнитивной мощностью инженеров ($K_i$) и культурной координацией ($S_{\text{sys}}$).
-
Подробности: Модель интегрирует уравнения, такие как $\frac{dK_{\text{sys}}}{dt} = f(\kappa, T, H_{\text{sys}}, R_{\text{tot}}, \text{Env}, \gamma_{\text{sys}}, \chi_{\text{sys}})$, требующие данных из разных дисциплин.
3.2. Контекстуальное знание
Исторические события нельзя понять без учёта когнитивных, физических и культурных контекстов. Число Данбара, материальная культура и экологические пределы формируют рамки, в которых происходят события.
-
Пример: Коллапс майя требует анализа экологического истощения ($\Omega \downarrow$), коммуникационных пределов ($N_{\text{eff}} > D$) и институциональной инерции ($\lambda_i \uparrow$).
-
Подробности: $\chi_i(t)$ и $\gamma_i$ контекстуализируют $K_i(t)$, подчёркивая необходимость изучения локальных условий.
3.3. Нелинейная причинность и ретрокаузальность
Традиционные линейные объяснения (причина → следствие) недостаточны. История включает ретрокаузальные петли (будущее влияет на настоящее) и каскадные сбои (энергошоки, коммуникационные перегрузки). Это требует нового подхода к причинности.
-
Пример: Ожидания экономического роста в XIX веке формировали инвестиции в железные дороги, но энергодефицит вызывал кризисы, иллюстрируя нелинейность.
-
Подробности: $F^\dagger : C_{t+\Delta t} \to C_t$ и $R_{\text{sys}}$ моделируют ретрокаузальность. Каскадные сбои описаны: $E_i < E_{\text{crit}} \vee \chi_i < \chi_{\text{crit}} \implies \kappa(t) \to 0$.
3.4. Ограниченность исторического знания
Человеческое знание об истории ограничено когнитивными пределами ($D$, $B_{\text{human}}^{\text{max}}$) и доступом к данным о физических и экологических факторах. Технологии (ИИ, базы данных) расширяют это знание, но не устраняют неопределённость.
-
Пример: Историки Средневековья были ограничены рукописями и устными рассказами, что сужало их $K_i$. Современные ИИ-анализы расширяют $B_{\text{tech}}$, но неполные данные сохраняют неопределённость.
-
Подробности: $M_{\text{sys}}(t) = \frac{1}{N} \sum M_i \cdot w_i \cdot \gamma_i \cdot \chi_i$ зависит от $\chi_i$, что ограничивает коллективную рефлексию.
3.5. Роль предсказаний в историографии
Историческое знание само по себе ретрокаузально: интерпретации прошлого формируются ожиданиями будущего. Историки создают предикторы ($F_{\text{pred}}$), которые влияют на восприятие настоящего.
-
Пример: Марксистская историография XIX века, предсказывавшая революции, формировала политические действия, иллюстрируя ретрокаузальность.
-
Подробности: $F_{\text{pred}} : C_t \to C_{t+\Delta t}$ влияет на $M_{\text{sys}}$, создавая историографические петли.
3.6. Этика исторического анализа
Учитывая физические и когнитивные пределы, исторический анализ должен быть ответственным, избегая упрощений. Игнорирование экологии или коммуникационных пределов может привести к ложным выводам.
-
Пример: Игнорирование экологических факторов в анализе коллапса цивилизаций (например, острова Пасхи) искажает уроки для современности.
-
Подробности: $\Omega(t)$ и $\chi_i(t)$ требуют этического учёта в прогнозах.
4. Роль человечества в истории
4.1. Люди как предсказатели
Люди создают предикторы ($F_i$), формирующие историю, но их возможности ограничены материальной культурой ($M_i^{\text{cult}}$), числом Данбара ($D$) и вниманием ($B_{\text{human}}^{\text{max}}$). Мета-рефлексия ($M_i$) позволяет преодолевать эти пределы.
-
Пример: Видение Мартина Лютера Кинга о равенстве сломало расовое замыкание, расширив социальную связность.
-
Подробности: $\frac{dM_i}{dt} = \kappa_1 \sum t_{ij} \cdot M_{I_j} - \kappa_2 D_i + \kappa_3 A_i - \kappa_4 (1 - \gamma_i) - \kappa_5 (1 - \chi_i)$ показывает, как $M_i$ зависит от $\chi_i$.
4.2. Люди как физические и биологические агенты
Человеческое поведение зависит от энергии, ресурсов, экологии и биологических пределов. Без технологий и институтов связность общества падает.
-
Пример: Племенные общества ограничивались $D \approx 150$, пока письменность и иерархии не создали более крупные структуры.
-
Подробности: $\chi_i(t) = f(N_{\text{eff}}, B_i, L_i, Q_i) \cdot \min(1, \frac{D}{N_{\text{eff}}})$ ограничивает $C_{\text{sys}}$.
4.3. Коллективная ответственность
Координация ($C_{\text{sys}}$) и коллективная рефлексия ($M_{\text{sys}}$) позволяют человечеству управлять историей, но требуют технологий и институтов для преодоления когнитивных пределов.
-
Пример: Глобальные климатические соглашения зависят от ИИ-анализа и международных институтов, расширяющих $B_{\text{tech}}$ и $\chi_{\text{sys}}$.
-
Подробности: $\frac{dM_{\text{sys}}}{dt} = \gamma_1 K_{\text{sys}} - \gamma_2 D_{\text{sys}} + \gamma_3 A_{\text{sys}} - \gamma_4 (1 - \gamma_{\text{sys}}) - \gamma_5 (1 - \chi_{\text{sys}})$ подчёркивает роль технологий.
5. Сравнение с другими философиями истории
Модель предлагает уникальный взгляд, отличающийся от классических подходов:
-
Гегель: В отличие от диалектического прогресса к «абсолютному духу», модель видит историю как нелинейный процесс, зависящий от энергии, когнитивных пределов и экологии. Нет неизбежного финала.
-
Маркс: Материальная экономика важна, но модель добавляет когнитивные, экологические и ретрокачные факторы, объясняя не только классовые, но и коммуникационные кризисы.
-
Шпенглер: Вместо неизбежного упадка культур модель допускает адаптацию через технологии и рефлексию, если $\chi_{\text{sys}}$ и $\gamma_{\text{sys}}$ высоки.
-
Тойнби: Вызовы и ответы важны, но модель уточняет их природу через $T_i(t)$, $\Omega(t)$ и $D$, подчёркивая роль технологий.
-
Фуко: Власть ($V_i$) связана с когницией и культурой, но модель добавляет физические и биологические ограничения, объясняя её термодинамическую основу.
6. Значение и видение
Философия истории, основанная на модели версии 3.12, предлагает реалистичный подход к пониманию прошлого и прогнозированию будущего. Она подчёркивает, что история ограничена физическими законами (энергия, энтропия, экология) и биологическими пределами (число Данбара, внимание). Однако человечество может преодолевать эти пределы через:
-
Когнитивную рефлексию: Усиление $M_{\text{sys}}$ через образование и анализ.
-
Технологическое масштабирование: Использование ИИ и технологий для расширения $B_{\text{tech}}$ и $\chi_{\text{sys}}$.
-
Экологическую устойчивость: Управление $\Omega(t)$ для предотвращения коллапсов.
-
Институциональную адаптивность: Снижение $\lambda_i$ для гибкости институтов.
-
Координацию: Повышение $C_{\text{sys}}$ через глобальные нормы и институты.
Модель предлагает путь к устойчивой истории, где человечество балансирует между когнитивной амбицией и ограничениями природы и разума.
7. Заключение
История — это борьба между человеческой способностью предвидеть и преобразовывать будущее и жёсткими пределами физического мира и биологической природы. Сознание, культура и институты — не абстракции, а системы, зависящие от энергии, транзисторов, экологической ёмкости и числа устойчивых социальных связей. Модель когнитивно-физическо-культурного общества с ретрокаузальностью раскрывает эту динамику, показывая, как ретрокаузальные предсказания, материальная культура, когнитивные перегрузки и физические ограничения формируют исторические траектории. Человечество может управлять историей, преодолевая «молотки» материальной культуры, инерцию институтов и пределы коммуникаций, но только через энергоэффективность, экологическую ответственность и технологические инновации. Эта философия предлагает не только объяснение прошлого, но и руководство для будущего, призывая к сознательной координации и уважению к законам природы и разума.
Комментарии
Айзека Азимова перечитали что ли? Как, не зная частного, вы собираетесь описывать общее? Знаток локальной и региональной истории всего земного шарика? Человек, допущенный к дипломатическим архивам? Что за шизофрения нафиг? У нас даже настоящая история ВМВ еще под сплошными грифами, а вы тут прогнозы прогнозируете исходя из дезы и пропаганды.
Долбануться об косяк! То Новгорода не существует, то моноголо-татары не могли прискакать, потому как лошади унылые, то Романовы все архивы мира переписали.
Как же вы задолбали, чертовы шизофреники!
Претензии к термодинамике у вас имеются?
Ну так примение термодинамику к формированию того же "монголо-татарского ига" помножьте количество лошадей у среднего по монголии монгола на количество сыновей у Всеволода Большое гнездо, введите переменную КвЯр (сколько кваса выпивает русский мужик из Ярославля) и проколлеруйте ее с КуСр (литраж кумыса, выпиваемого в ставке Бату-хана).
А потом докажите, что ига не было, а потом из той же формулы, что иго было, а потом, что мамай- это мама, а батый, это батя и Куликовское поле - Красная площадь.
Вы заметили что речь идет о философии истории, а не о самой истории?
Речь идет о модели - вот и примените ее на практике. Это же философия, она универсальна. Значит, и падение Рима и Иго и открытие Америк будет соответствовать модели... или нет?
Прочитайте текстовое объяснение философии истории модели.
А у меня лично "претензия" к уважаемому корректору другая. Когда я не встречаю в философских штучках слово "любовь", то я знаю, что далее идёт... как бы это помягче выразиться? Ну что-то вроде описания механизма, в котором нет людей, нет душ, нет жизни, а есть какая-то трудновыразимая целесообразность чего-то в чём-то. К сожалению, корректор со мной не согласен в этом плане. Ему любовь не нужна никак.
С чего вы так решили?
- Её нет в предлагаемом вами тексте. Вот с чего.
Рассуждения холодны, как лёд.
А вы часто встречали слово "любовь" в текстах связанных с философией истории?
Можно примеры привести? 
Отнюдь. Просто вы этого не поняли.
- Я и к самой идее "философии истории" отношусь как к глупости. Как к "философии сковородки", к примеру, или "философии мрачности".
- Куда уж нам, сирым, да безмозглым.
Другими словами, вам совершенно безразлично какие причины двигают исторические процессы? А значит вам наплевать какие причины лежат в основе действий людей создающих историю? Отсюда можно предположить, что вам просто наплевать на людей. Вам интересней "любовь". Все верно?
- Моё несогласие с вашей трактовкой причин движения исторического процесса вовсе не означает, что они мне безразличны. Просто у меня другая точка зрения на эти самые причины.
- Нет, не наплевать, просто у меня совершенно другая точка зрения на то, какие причины лежат... бла-бла-бла.
- Можно сказать и так: "наплевать". А можно сказать и по-другому: я полагаюсь лишь на СВОЮ точку зрения, а не на мнения других людей. Мнения других людей я могу выслушать, послушать, подумать над ними. Но и только-то. Совпадение мнения другого человека и моего собственного в каком-то вопросе - есть момент тонкий.
Кстати, так поступаю не только я. А все люди оптом. Просто они в этом не признаются даже себе. А признаться в этом очень легко. Самому себе. Надо только не стесняться условностей.
- Не совсем так. Я полагаю, что ЛЮБОВЬ движет всем в наших мiрах или во всём нашем мiре или во всей нашей Вселенной. Поэтому неупоминание этого важного момента в ЛЮБОЙ конструкции про мiр - меня корёжит, я чувствую, что такое объяснение НЕДОСТАТОЧНО, МЕХАНИСТИЧНО, имеет в себе "отрыв" от существующей реальности.
Опять же, я не настаиваю. Вы можете полагать, как вам угодно.
Вы однозначно сказали свое мнение про философию истории.
Вам бы наивную и вульгарную мистику убрать из вашего утверждения. И возможно тогда бы вы увидели энтропию и негэнтропию как фундаментальную основу сложных систем и процессов.
- Я понимаю, что вы не воспринимаете мистику, как ЧАСТЬ существующего мiра, существенную, между прочим. И второе, она не бывает ни наивная, ни вульгарная, но поскольку вы её не воспринимаете, то и не можете понять. Это я возвращаю "пас", чтобы вы понимали, что бросаться словами не стОит. Они могут вернуться.
- Боюсь вас ментально "расстроить", но я не вижу в окружающем мiре ни энтропии, ни ещё какой-нибудь хрени. Всё достаточно продуманно, волшебно и "работает". Да, на других началах и вообще по-другому. Опять же, кто не видит, ну пусть "играется" в энтропии всякие. Делов-то.
А фундаментальной основой сложных систем, как и всего другого, является ЛЮБОВЬ. Ну и всех процессов тоже.:)))))))))))
Если вы бы разобрались что именно написано в статье, то поняли быть что статья доказывает существования того явления которое вы называете "мистика". Не могу сказать что в данной модели это описано подробно и развернуто в глубину, но объяснение есть. Впрочем, у меня есть и более подробное объяснение.
Вы существуете. Это доказательство.
Угу, подержания баланса энтропии и негэнтропии.
В данном случае вы спорите скорее сам с собой.
Выражения в математической части содержат не определенные в тексте операнды, что затрудняет.
Есть такое.
Сборная конструкция.
Как тогда вникнуть, если даже размерности неясны?
В самом начале прямо написал что это такое и зачем было собрано в одну систему. Да, размерности не для всего определены. Некоторые переменные вообще невозможно откалибровать. Есть еще много "но". Есть еще парочка парадоксов. Как и сразу написал что не собираюсь дорабатывать систему для практического применения. Назначение модели - философия истории. Приглашение к "мета-рефлексии" и предложение увидеть суть истории за нагромождением частностей. Из этой модели ясно видно суть, хотя модель даже близко еще не закончена. И насколько понимаю, она не может иметь окончательной формы по причинам прямо указанным в самой модели. Более того, достаточно достоверное описание общей модели может быть получено только с позиции "следующего когнитивного уровня", но тогда модель будет совершенно непонятна для текущего. Максимум могут быть понятны эпистемологические выводы, но тогда для текущего момента они станут ретропричинностью. Но вы можете попробовать теорию категорий. Но само модель уже прямо указывает очевидные эпистемологические выводы, и в текущем своем состоянии. Это не прогностическая ценность модели, это именно философия истории.
Ну разве что так, на уровне самых общих понятий.
Занимался одно время построением модели потребительского сообщества конкретного товара, позволяющей прогнозировать спрос и определять оптимальную цену для максимизации рентабельности. Задача в чем-то близкая, но предельно суженная.
Я сразу предупредил что это такое. Не пытайтесь сделать "общую формулу" это невозможно. Почему именно так, прямо написано в самой модели. Была бы модель общество вычислима, природа бы использовала другой более "дешевый" вариант. Но у нас существует общество. И тем все объясняется. А что касается практической применимости, например известная цитата Маркса:
Имеет простое объяснение:
Таким образом, теория становится материальной силой тогда и только тогда, когда она:
овладевает агентной массой (∫a∈AResonance(Ka,St)≥ϕc\int_{a \in A} \text{Resonance}(K_a, S_t) \geq \phi_c∫a∈AResonance(Ka,St)≥ϕc);
изменяет базовые семантические инварианты (ΔIs\Delta \mathcal{I}_sΔIs);
перестраивает агентные модели субъективности (ΔM(a)\Delta M(a)ΔM(a));
запускает каскад фазовых переходов в институтах и потоках (ΔI,ΔF\Delta I, \Delta FΔI,ΔF);
становится формой действия, а не просто формой мысли.
В модели нет разницы между идеализмом и материализмом, поскольку у них общая природа. И в модели идеи можно "приравнять" к гигаваттам.
Приравнять можно. По созидательной либо разрушительной способности, а лучше - к джоулям, чтобы ввести тротиловый эквивалент, например, троцкизма :)
Но идеи без гигаватт - чистая абстракция, которой ощущениями не стать.
Я тут давно объясняю: "Мышцы мозги не заменяют". В модели объясняется что такое на самом деле "мозги" и как это работает.
ужас
Нет, просто формальное описание философии истории. А вы думали что общество, цивилизация, культура и история это просто?
Непонятно, но интересно..
Разве философия истории не практическся задача?
Разве не предполагается, что модель будет что-то объяснять?
Для какой практики?
Она очень много что объясняет даже в том виде в котором она сейчас.
Так объяснение и есть практическая задача.
Этот самый случай когда объяснить мало, нужно понимание.
Общество - это способ выживания в агресивно-враждебном окружении на основе общественных скрепов и ценностей.
Способ выживания формируется историчеким опытом, путём отбора наилучших практик.
Статья выше объясняет чем в действительности являются "скрепы", "ценности", "исторический опыт" и "практики". И как оно работает.
Моё понимание философии истории несколько отличается от представленного. В каждом периоде истории есть свой "нерв" - осносная движущая сила, заставляющая акторов совершать те или иные поступки.
Например, для России наиболее важным является её отношения с Германией во все периоды, начиная с 10 века. Эта та "ось", вокруг которой всё и вертелось. Первый Рейх. Второй. Революции. Третий. Про это в истории не пишут.
Это сильное упрощение понимание философии истории. Есть ключевые вопросы.
И если вы начнете задавать эти вопросы к своему пониманию, то быстро увидите "зияющие пробелы". И в результате будет вынуждены встать на позиции из одной из классических систем. Таблица выше приведена.
Мое предложение и ответ на ключевые вопросы уже написал. Здесь продолжение:
https://aftershock.news/?q=node/1513572
И по сути это описания "общественного сознания". Другими словами историей движет когнитивная эволюция в пределах жестких ограничений среды и антропологических ограничений. Как именно это работает, за вычетом более подробного описания экономики, в этих двух статьях. Причины почему так и только так в предыдущих.
люблю таблички - помогают собрать
Вот вам и табличка и кроссворд.
А графическая интерпретация существует?
Поясните мысль.
Любая функция имеет график.
Тут такой нюанс, в основе теория категорий. Готовы поделиться вычислительными мощностями для "визуализации"?
Вот и я про то. Для точного вычисления потребуется вся мировая мощность.
получилась неплохая шпаргалка для экзамена: всё обобщено, разложено по полочкам.
Прекрасный справочный материал!
Прежде всего это именно философия истории чтобы увидеть суть.
Но "прекрасным" справочным материалом эту модель назвать сложно. Чтобы это был именно "справочник" о природе человечества и разума нужно все это переформулировать в единой системе координат. Но потенциал стать общей моделью человечества и разума явно есть. Нужно только более точно формализовать физические пределы системы через антропологию, физику мира и объективные ограничения системы основанные на внутренних закономерностях. Самое интересное именно эти структурные ограничения системы. И это можно формализовать.
Но опять же, самое важное тут именно сам факт осмысления философии истории как акт мета-рефлексии. Как и модель явно и однозначно дает предсказание - кто не создает цивилизацию качественно нового уровня сложности, то сдохнет. По сути, через аксиоматику через формальное описание становится видна суть человеческой истории. Ну и конечно это модель модели, рефлексия и рекурсия.
вот именно этим прямо сейчас занимаются здесь:
https://www.portal-nir.online/%D0%BE-%D0%BD%D0%B0%D1%81/%D1%86%D0%B5%D0%BB%D1%8C-%D0%B8-%D0%B7%D0%B0%D0%B4%D0%B0%D1%87%D0%B8
Там есть ссылка на телегу и трубу.
Закончено 3 доклада (обзора разных теорий) из 7 запланированных.
Похоже уже выполнил и сильно перевыполнил (с горкой) ваш НИР.
https://aftershock.news/?q=node/1513572
Но с интерпретацией и практической реализацией будут очевидные проблемы.
Было "без Теории нам смерть", появилась Теория... согласно которой "нам смерть". Сложность - дорого и ненадежно, а качество и результаты нестабильны (во всяком случае на начальном этапе). Кто на такое добровольно согласится в масштабе цивилизации (операционную систему-то сменить боятся).
Китайцы стремятся повысить техническую сложность
Англо-иудеи - финансовую
Глобалисты - информационную (и еще видимо "культурную", как они это понимают)
СССР пытался в организационную сложность
Россия стремится всё упростить, чтобы повысить надежность...
Так как направлений цивилизационного развития немного, то видимо нам придется возвращаться к "организации", т.е. Госплан (госуслуги, как элемент, уже есть)
Загляните сюда: https://aftershock.news/?q=node/1514372
Там есть таблицу предельно возможного (картинкой), и это действительно возможно.
В России много проблем, но у других игроков их ещё больше? Наверное. Но пока наш Проект не сформирован, только некоторое осознание его необходимости (у части элит). До последнего момента мы были частью глобалистского...
Вообще-то нет. Если в динамике, то мы первыми уходим в цивилизационный коллапс, причем сразу резко и очень глубоко.
Россия находится в центре (хартлэнд) и выигрывает от центростремительных сил, проигрывает от центробежных. Эти силы разной природы. Чем больше "масса" России, тем больше центростремительная сила. Чем больше вокруг России и в ней движа, тем выше центробежные. Поэтому задача правителей противоречива - набирать земли, народ, капиталы, технологии, и при этом сохранять покой. Коллапс 1990г естественно имеет автершоки. Чечня, Грузия, Казахстан, Украина из их числа. Если мы их преодолеем, то смена тренда с центробежного на центростремительный (Абхазия, Ю.Осетия, Крым, новые территории) закрепится. Т.е. наша задача все у себя и вокруг себя стабилизировать и будет хорошо.
Страницы