Автор: Игорь Петров (labas)* 2010-09-19: 13:51:00 и 14:38:00 "Оплеуха Сталину, или Грузинский след в истории с сообщением агентства «Гавас»
№1. Вечером 27 ноября 1939 года французское новостное агентство «Гавас» распространило сенсационное сообщение об якобы состоявшемся 19 августа заседании Политбюро, на котором Сталин объяснил узкому кругу приближенных, почему Советскому Союзу выгоден пакт с Германией. Основные тезисы Сталина в изложении «Гавас» выглядели так:
- если СССР заключит договор с Францией и Англией, Германия откажется от нападения на Польшу, тогда войны удастся избежать, что не в интересах СССР
- если же СССР заключит договор с Германией, Франция и Англия будут вынуждены вступить в войну, а СССР сможет остаться в стороне от конфликта и выжидать
- Германия готова отдать СССР часть Польши вплоть до предместий Варшавы и Галицию, предоставить свободу действий в Прибалтике и Бессарабии, уступить в качестве зоны влияния Румынию, Болгарию, Венгрию, а, возможно, и Югославию
- в случае поражения Германии в войне у Франции и Англии будет достаточно сил, чтобы оккупировать Берлин. Поэтому надо помогать Германии экономически и одновременно вести коммунистическую пропаганду в странах англо-французского блока.
- в случае же победы Германии, у нее появится так много новых колоний, которые нужно будет приспосабливать к немецким порядкам, что ей станет не до нападения на нас
- итак, для СССР важно, чтобы началась война между Германией и англо-французским блоком и чтобы она длилась как можно дольше.
30 ноября в «Правде» с опровержением выступил сам Сталин. Он назвал сообщение
«враньем, сфабрикованным в кафе-шантане» и пояснил, что «не Германия напала на Францию и Англию, а Франция и Англия напали на Германию, взяв на себя ответственность за нынешнюю войну».
В послевоенные годы подлинность этой речи Сталина не раз становилась предметом оживленных исторических дискуссий.
1. Гипотеза Йекеля-Случа.
Eberhard Jäckel «Eine angebliche Rede Stalins 1939» (там же см. французский оригинал сообщения)
С.З.Случ «Речь Сталина, которой не было» (там же см. русский перевод сообщения)
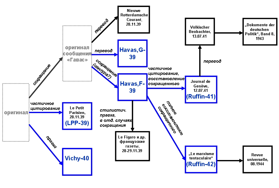
В 1958 году немецкий историк Эберхард Йекель первым предпринял попытку разобраться с первоисточниками. Он утверждал, что исходное сообщение «Гавас» появилось лишь в одном журнале, женевском Revue de droit international и не было перепечатано ни одной газетой, французской или немецкой. Йекель приводит французский текст этого сообщения, ставший с тех пор каноническим (далее Havas,F-39).
Полтора года спустя, 12 июля бывший женевский корреспондент «Гавас» Анри Рюффен (Henry Ruffin) опубликовал в Journal de Genève статью «Deux documents» («Два документа», далее Ruffin-41). Первым из этих документов оказалась та самая речь Сталина, причем выяснилось, что она попала в новостную ленту агентства именно через Рюффена (Йекель написал Рюффену письмо, и тот подтвердил это лично). В 1942 году вышла книга профессора А. де Лапраделля (Albert de Lapradelle, «Le marxisme tentaculaire»), одна из глав которой называется «Документы Рюффена». Здесь документов уже четыре: уже известная нам статья Рюффена в Journal de Genève; пояснение Рюффена о том, как речь Сталина попала к нему в руки, полный текст речи (далее Ruffin-42) и «инструкции Коминтерна компартиям Франции и Бельгии», перепечатанные из Tribune de Genève от 19.12.1939, о которых речь пойдет ниже. Наконец, в августе 1944-го Рюффен публикует в вишистском «Revue universelle» статью «Le Plan de Staline», текст речи в которой опирается на версию, напечатанную в книге Лапраделля.
Йекель высказал сомнения в аутентичности речи Сталина, опираясь на следующие доводы:
а) не существует единой версии речи. В Ruffin-41 присутствуют по сравнению с Havas,F-39 несколько дополнительных вставок. В Ruffin-42 еще три вставки. Создается впечатление, что речь редактируется и дополняется с течением времени. На письмо Йекеля с прямым вопросом по поводу этих разночтений Рюффен не ответил.
b) зато существуют различные версии того, как текст речи попал к Рюффену. В Ruffin-41 лапидарная:
Sur l'origine de ce document, je suis obligé de garder le silence : secret professionnel (об источнике этого документа я должен хранить молчание: профессиональный секрет.)
В Ruffin-42 более подробная: в течение всего ноября среди журналистов бродили слухи о каком-то тайном заседании Политбюро, на котором были приняты важные для судеб Европы решения. Все усилия Рюффена получить информацию из достоверных источников были тщетны, но затем
Enfin j'ai eu l'occasion, inattendue et inespérée, d'approcher l'un des hommes les plus haut placés et dont les renseignements ne peuvent être mis en doute. Il m'a donné les précisions suivantes, que j'ai enregistrées le plus fidèlement possible. (Вдруг неожиданно представилась возможность войти в контакт с высокопоставленным лицом, чья информированность не вызывала сомнений. Это лицо и предоставило сведения, которые я записал как можно точнее.)
Наконец, в статье 1944 года Рюффен рассказывает, что сидел вечером 27 ноября, ничего не подозревая, в своем женевском бюро, когда его посетил
d'un homme apartenant à la diplomatie, et dont la vie, l'intelligence et le caractére imposaient à chacun le respect (человек из мира дипломатии, чьи жизнь, разумность и характер вызывали уважение.)
Он передал Рюффену документ, который Рюффен после «внутренней проверки» тем же вечером переправил в Париж.
c) наконец, Йекель проследил источник второго документа из статьи «Deux documents» (Ruffin-41). Этим документом были «инструкции Коминтерна компартиям Франции и Бельгии», которые, по мнению Рюффена, подтверждали аутентичность речи Сталина. Рюффен указал, что впервые «инструкции» были опубликованы в парижской газете L'Ordre national 11 декабря 1939 г. Йекель нашел экземпляр этой довольно редкой газеты и выяснил, что инструкции действительно в ней напечатаны, но с подзаголовком «fiction prophétique», т.е. местный эксперт по большевизму пытался предугадать, как могла бы выглядеть инструкция Коминтерна. В предыдущем номере той же газеты была опубликована столь же фиктивная «директива Гитлера». Однако, «инструкции» были 19 декабря перепечатаны Tribune de Genève, которая выдала их за реальный документ. Там их, по всей видимости, Рюффен и обнаружил.
Исходя из вышесказанного, Йекель заключил, что речь Сталина не может восприниматься историками как серьезный источник, хотя в то же время не исключил возможности того, что Сталин действительно руководствовался изложенными в ней мотивами.
В 2004 г. историк Сергей Случ ознакомил с основными положениями статьи Йекеля российских читателей. Помимо прочего, он систематизировал дополнения к начальному тексту речи, появляющиеся в Ruffin-41 и Ruffin-42.
К этому времени, однако, обнаружилось два новых, неизвестных Йекелю, источника – перевод сообщения агентства «Гавас» на немецкий, пересланный немецким МИДом посольству в Москве с просьбой обратить внимание Наркоминдела на желательность ответа через советскую прессу (далее Havas,G-39) и документ, найденный историком Татьяной Бушуевой и опубликованный ей в рецензии на книгу В.Суворова в «Новом мире»:
В секретных трофейных фондах Особого архива СССР удалось обнаружить сведения о том, что 19 августа 1939 года, то есть за четыре дня до подписания советско-германского договора о ненападении (пакта Молотова — Риббентропа), Сталин срочно созвал Политбюро и руководство Коминтерна. На этом заседании он выступил с речью, текст которой у нас никогда не публиковался... Приведенный текст речи Сталина воспроизводится на основе ее французской копии, сделанной, вероятно, кем-то из Коминтерна, присутствовавшим на Политбюро.
Случ проверил эту информацию и обнаружил, что обсуждаемый документ на французском языке (далее Vichy-40) находился в фонде 2-го бюро Генштаба французской армии, в деле, содержащем материалы за период с 1918 по 1940 г. о различных аспектах деятельности ФКП, ее связях с компартией Германии, а также о полицейских мерах по борьбе с коммунистическим движением. Текст речи Сталина предварял официальный бланк Государственного секретариата по военным делам правительства Виши, на котором стояла резолюция:
«Документ из надежного источника о коммунизме. Использовать, принимая во внимание указания, которые должны быть даны офицерам М.А [Menées antinationales – "антинациональные происки" - название одного из подразделений секретной службы правительства А. Петэна в Виши.]. Директивы представить нам»
Хотя сама резолюция не была датирована, на второй странице, там, где начинался текст речи Сталина, нашлась проставленная от руки дата «23.12.1940». Новая версия текста речи оказалась ближе всего к Ruffin-42, но имела некоторые расхождения: к примеру, в Ruffin-42 французским коммунистам предписывалось заниматься «подкупом полиции», а в Vichy-40 - «деморализацией армии и полиции». Уникальна и концовка речи в Vichy-40, ее нет ни в одной из прочих версий:
Товарищи, верьте товарищу Сталину, вождю мировой революции. Будьте уверены, большевистско-социалистическая революция восторжествует, несмотря на все препятствия. Работайте смело под его руководством. Да здравствует Коммунистический Интернационал!
По мнению Случа, утверждение Бушуевой о том, что ей в руки попала копия настоящей речи Сталина безосновательно. На самом деле, это один из вариантов все того же изначального сообщения «Гавас», подвергшегося редактированию под влиянием политической конъюнктуры во Франции. Концовка позаимствована из стенограммы XVIII съезда ВКП(б) или какого-то другого партийного мероприятия. Схожесть Vichy-40 и Ruffin-42 Случ объясняет тем, что к редактуре приложила руку секретная служба Петэна. Возможно, именно этим объясняется нежелание Рюффена продолжать переписку с Йекелем.
2. Гипотеза Раака.
В. Л. Дорошенко, К. В. Павлова, Р. Ч. Раак «Не миф: речь Сталина 19 августа 1939 года» (там же см. немецкий перевод сообщения)
Ричард Раак «Новые сведения о речи Сталина 19 августа 1939 г.»
Американский историк Ричард Раак оспорил некоторые выводы Йекеля и Случа. Во-первых, он обратил внимание на ошибочность утверждения Йекеля о том, что сообщение агентства «Гавас» было опубликовано лишь в Revue de droit international. На самом деле, речь была напечатана 28-29 ноября как минимум в десятке французских газет, в т.ч. в Le Figaro, Le Petit Journal, Le Journal, Le Temps, L'Action française, а также в брюссельской Le Peuple и в голландских Nieuwe Rotterdamsche Courant и De Telegraaf.
Кроме того он пристально изучил немецкий перевод сообщения «Гавас» (Havas,G-39) и обнаружил в нем некоторые расхождения с французским текстом (Havas,F-39). К примеру, везде, где в немецком тексте использовалось выражение «sowjetisches Deutschland» («советская Германия», речь идет о неизбежной, по мнению докладчика, советизации Германии в случае ее поражения в войне), во французском стоит просто l'Allemagne.
Раак объясняет расхождения тем, что помимо редакторской правки, которой сообщение «Гавас» подверглось в газетах, во Франции существовала военная цензура. Идентичность искажений во всех французских публикациях 28-29 ноября свидетельствует о том, что исправления и сокращения были сделаны по требованию цензора. Немецкий же вариант, который с точностью до двух слов, совпадает с вариантом, опубликованным в Nieuwe Rotterdamsche Courant (в Голландии цензуры не было), можно принять за исторический доцензурный текст.
Кроме того Раак соглашается со Случем в том, что версия Vichy-40, обнаруженная Бушуевой, не является оригиналом речи, а лишь одной из модификаций исходного сообщения. Наличие дополненных по сравнению с версиями 39 года источников Ruffin-41 и Ruffin-42 Раак комментирует лапидарно: «По не вполне понятным причинам различные производные копии этой речи были опубликованы и в ходе Второй мировой войны в вишистской Франции».
Наконец, Раак приводит следующую, очень любопытную, подробность. В 1956 году бывший польский дипломат, а тогда заместитель директора Гуверовского института Витольд Свораковски (Witold Sworakowski) вступил в переписку с Анри Рюффеном, желая уточнить историю появления речи Сталина. Рюффен оказался более словоохотлив, чем в шедшей почти параллельно переписке с Йекелем и рассказал, что
[Рюффен] был одним из трех женевских журналистов, которым 27 ноября 1939 г. были доверены копии текста речи Сталина. А передал их ему Харитон Чавишвили (Khariton Chavichvili), представитель Грузинского национального правительства в изгнании. По мнению Рюффена, большевистские функционеры Женевского отделения Лиги Наций и Министерства иностранных дел в Париже стремились поначалу воспрепятствовать распространению агентством «Гавас» полученной информации. Когда же этого сделать не удалось, они пытались не допустить ее опубликования.
Удивительно, но Раак в дальнейшем практически не уделяет внимания этому вполне сенсационному признанию Рюффена. В приведенной цитате он видит лишь подтверждение своего предположения о цензурной обработке, которой подверглась речь перед публикацией в газетах.
В отличие от Случа, Раак считает, что заседание Политбюро 19 августа 1939 г. действительно имело место, и Сталин произнес на нем речь, которая наиболее точно воспроизводится в не подвергнутом цензуре источнике Havas,G-39.
3. Незамеченный источник.
Разумеется, исследователь сегодня находится в гораздо более привилегированном положении по сравнению с временами Йекеля. Благодаря электронным библиотекам, которые занимаются ретрооцифровкой старых газет, мы можем проверить факт публикации сообщения «Гавас» за считанные минуты. Действительно, оно находится практически во всех французских газетах 1939 года, представленных в библиотеке «Gallica»:
«Pourquoi l’U.R.S.S. a signé son accord avec l'Allemagne» (Le Figaro, 28.11.39), «Pourquoi l’U.R.S.S. a signé son accord avec le Reich» (L'Action française, 28.11.39), «Le jeu soviétique avec l'Allemagne est démasqué» (L'Ouest-Éclair, 28.11.39) «Pourquoi l’U.R.S.S. aurait signé son accord avec le Reich» (Le Temps, 29.11.39), «En lançant l'Allemagne dans la guerre Staline espérait ouvrir la voie au bolchevisme» (Le Petit Journal, 29.11.39), «Ce qui décida l’U.R.S.S. à traiter avec le Reich» (Le Journal des Débats politiques et littéraires, 29.11.39)
Неудивительно, что уже 28 ноября полпред СССР во Франции Суриц отправляет телеграмму в Наркоминдел:
Сегодня почти все газеты под самыми шумными заголовками поместили переданную Гавасом «из Женевы» очередную сенсацию. С самым серьезным видом приводится содержание доклада Сталина на заседании Политбюро от 19 августа, наметившего курс нашей внешней политики. «Наконец-то снята завеса с русской тайны». Аргумент «доклад Сталина» подан так, чтобы сразу убить несколько зайцев. Наряду с фиксацией тезиса, что СССР сознательно развязал войну (любимый рефрен Блюма) и что мы заинтересованы в максимальной затяжке этой войны, начали подбрасывать ряд соображений о наших планах и расчетах на Балканах которые подозрительно напоминают все, что на этот счет за последнее время лансировалось англо-французской дипломатией.
Тут и «согласованность с немцами» захвата Бессарабии и расширение зоны советского влияния не только в Румынии, но и в Болгарии, Венгрии, вплоть до Адриатики. Картина ужасов была бы не полной, если бы не вспомнили главную угрозу, большевистскую, и в «докладе» отводится место и плану активизации большевистской пропаганды и притом, «главным образом», во Франции. Последнее наводит на мысль, что не случайно вся эта сенсация преподнесена накануне созыва парламента и перед обсуждением вопроса о положении депутатов-коммунистов. Все аргументы во всяком случае говорят за то, что вся эта штука проделана по заданиям свыше.
Еще через два дня, как известно, с отповедью «кафешантанным врунам» выступил сам Сталин.
Все перечисленные выше статьи являются перепечаткой известного нам сообщения «Гавас» (Havas,F-39) с минимальными стилистическими вариациями и (в некоторых случаях, значительными) сокращениями. Ни одно из них не подписано, в большинстве есть прямая ссылка на «Гавас». Однако, сконцентрировавшись на тексте «Гаваса», исследователи до сего дня не обратили внимания на еще один прелюбопытный источник. Это газета Le Petit Parisien от 28.11.39, в которой под шапкой «Un document sensationnel» опубликована статья «Staline a poussé l'Allemagne à la guerrе dans l'espoir de bolchéviser l'Europe» («Сталин подтолкнул Германию к войне, чтобы большевизировать Европу»: стр.1, стр.3), которая существенно отличается от всех других французских публикаций тех дней (далее LPP-39).
С одной стороны, нет никаких сомнений, что у этой статьи и сообщения агентства «Гавас» был общий первоисточник – некоторые абзацы совпадают дословно. Однако, другие части речи Сталина здесь даются в пересказе, кроме того присутствует несколько отрывков, которых в Havas,F-39 нет. Ну и самое главное - статья не ссылается на «Гавас», ей предпослана врезка «От нашего специального корреспондента», и она подписана Полем дю Боше (Paul du Bochet). Поль дю Боше был женевским корреспондентом Le Petit Parisien, аккредитованным при Лиге Наций.
В сборнике «British documents on foreign affairs» можно прочитать его краткую биографию:
Дю Боше Поль (1887-1974) - иностранный редактор Tribune de Genève [на самом деле на протяжении своей длинной журналистской карьеры дю Боше работал и в Tribune de Genève, и в Journal de Genève, и в Le Petit Parisien - ИП]. Талантливый автор, чья деятельность во французском Сопротивлении во время войны принесла ему награды французского правительства. Его постоянная и мужественная поддержка Англии негативно отражалась на его положении в Швейцарии, но он остался одним из наших лучших друзей... Очень разумный, хорошо информированный и уважаемый журналист. Говорил по-русски[выделение мое - ИП] и на других славянских языках, но не говорил по-английски. Всегда был рад помочь нашей миссии.
Оливье Форсад в книге «La république secrète: histoire des services spéciaux français de 1918 à 1939» упоминает, что имя дю Боше уже в 1929 году появляется в составленном французской секретной службой списке женевских информаторов:
«журналисты, аккредитованные при Лиге Наций представляли особую ценность».
К дю Боше мы еще вернемся, а пока попытаемся разобраться, как соотносятся друг с другом имеющиеся в нашем распоряжении источники речи Сталина. Как мы уже знаем, Э.Йекель заметил, а С.Случ систематизировал дополнения к изначальному тексту сообщения «Гавас» (Havas,F-39), появившиеся в Ruffin-41 и Ruffin-42. Кроме того, Р.Раак указал на отличия Havas,F-39 от немецкого перевода Havas,G-39.
Обзор всех этих вставок приведен ниже:
Попробуем на основании таблицы проанализировать известные нам гипотезы.
Э.Йекель полагал, что речь редактировалась и дополнялась с течением времени, т.е. в 1941-1942 г.г. Такая версия никак не объясняет того, что две вставки, которые он считал «поздними», присутствуют уже в LPP-39, две других – в Havas,G-39 и, наконец, все – в Vichy-40.
Те же самые вставки, присутствующие уже в LPP-39 и в Havas,G-39, ставят под вопрос и версию С.Случа о том, что текст модифицировался секретной службой Петэна после 1939г.
Ну и, наконец, оказывается несостоятельной и версия Р.Раака о том, что наиболее полным и не тронутым цензурой текстом является Havas,G-39. Действительно, откуда тогда в подцензурной Le Petit Parisien (LPP-39) появились две вставки, в Havas,G-39 отсутствующие.
После сопоставления всех шести источников наиболее вероятным кажется вариант, что «полный» текст речи уже в 1939 г. находился в распоряжении Рюффена и дю Боше, но по разным причинам (в т.ч., возможно, и цензурным) не был использован полностью. Оригинал, однако, сохранился у Рюффена и в 1942-м году был опубликован в книге Ларонделля.
Тогда история изменений текста выглядит примерно так:
Возможной альтернативой является вариант, при котором некоторые вставки (к примеру, 41-2, 41-3, 42-1, 42-3) все же были внесены в текст в 1940 г., но не позднее (если доверять датировке на Vichy-40) 23.12.40.
№2.
4. «Вот тут я и дал ему оплеуху»
Вспомним приведенное Рааком письмо Анри Рюффена:
[Рюффен] был одним из трех женевских журналистов, которым 27 ноября 1939 г. были доверены копии текста речи Сталина. А передал их ему Харитон Чавишвили (Khariton Chavichvili), представитель Грузинского национального правительства в изгнании.
Отметим, что эта версия не противоречит объяснениям, данным Рюффеном в 1942-м и 1944-м:
(«...представилась возможность войти в контакт с высокопоставленным лицом, чья информированность не вызывала сомнений», «человек из мира дипломатии, чьи жизнь, разумность и характер вызывали уважение»).
Можно предположить, что вторым из упомянутых «трех женевских журналистов» был дю Боше. Но что он сам писал о своем источнике информации? В статье от 28.11.39:
Les récentes révélations du Petit Parisien concernant les origines du traité germano-sovietique et le rôle joué, dans cette affaire, par le maréchal Dzugatchsvili, révélations émanant directement des cercles dirigeants du Kremlin ont eu un grand retentissement a l’étranger.
De la même source et par les mêmes detours nous obtenons aujourd'hui des renseignements de toute première main sur la séance ultra confidentielle tenue par le Politbureau le 19 août soit le soir même de la signature de l’accord economique russo-allemand. (Недавние разоблачения Petit Parisien по поводу происхождения советско-германского пакта и роли в этом деле маршала Джугашвили, разоблачения, исходящие непосредственно из правящих кругов Кремля, произвели большое воздействие за рубежом.
Из того же источника и тем же путем мы получили сегодня информацию из первых рук о сверхсекретном заседании Политбюро, состоявшемся 19 августа, т.е. вечером того же дня, когда было подписано российско-германское экономическое соглашение.)
Итак, еще до 28.11.39 Le Petit Parisien публиковала какие-то разоблачения, полученные из тех же рук, что и информация о речи Сталина. Искомый материал обнаружился в номере за 06.11.39, где под заголовком: «Révélations sur le double jeu de Moscou flirtant avec la s.d.n. et négociant avec Berlin» («Разоблачения двойной игры Москвы, которая заигрывала с Лигой Наций, и вела переговоры с Берлином») опубликована статья того же Поля дю Боше. Вот как она начинается:
Par de mystérieux et longs détours une personnalité étrangère résidant en Suisse, vient de recevoir un rapport secret émanant des sources les plus sûres et qui éclaire d'un jour tout à fait nouveau qu'on pourrait appeler la préhistoire de l`accord germano-soviétique.
Ce document provient de Géorgie pays natal de Staline où l'on possède des informations de premiére main sur les faits et gestes du dictateur russe devenu le bourreau de ses propres compatriotes (Некий живущий в Швейцарии иностранец тайными и непростыми обходными путями только что получил из самых надежных источников секретную информацию, которая совершенно по-новому освещает то, что можно назвать предысторией советско-германского соглашения. Этот документ получен из Грузии, с родины Сталина, где можно найти информацию из первых рук о действиях русского диктатора, ставшего палачом своих собственных земляков.)[выделение мое - ИП]
Совпадение, которое никак не может быть случайным: Рюффен в 1956-м и дю Боше в 1939-м говорят об одном и том же человеке! Кто же такой Харитон Шавишвили? (русская транскрипция «Чавишвили» в статье Раака ошибочна)
Вот что сообщает швейцарская энциклопедия:
Шавишвили Харитон (1886, Кведа-Бахви – 27.1.1975, Женева), православный, жена: Изабель Ахрапп. С 1901 г. социал-демократ, в 1906 г. арестован и выслан в Сибирь. В 1908 г. бежал в Женеву, где постоянно жил с 1915 г. В 1918-1921 г.г. входил в дипмиссию, ставившую целью признание Швейцарией демократической Республики Грузия. Представитель эмигрантского грузинского правительства при Лиге Наций в Женеве. В Швейцарии Ш. заботился о грузинских эмигрантах и посвящал себя движению за солидарность с Грузией. Благодаря публикациям Ш. Грузия стала известна в Западной Швейцарии.
В 1970 году, собирая материал для очерка к столетию Ленина, в Женеву приехал советский публицист Эдуард Розенталь. Через тридцать лет он вспоминал:
Каждый день в начале первого часа дня в кафе "Ландольт" входил высокий худощавый старик. Белые волосы, тронутые желтизной, орлиный нос, опущенные к подбородку пушистые усы. Он оставлял у гардероба палку и садился за столик из моренного дуба, это был его столик, и в эти часы его никто не занимал. Заказывал недорогое plat du jour, дежурное блюдо, и стаканчик розового вина. Звали его Харитон Шавишвили, и был он когда-то активным членом партии меньшевиков, "товарищем Харитоном".... Увы, он оказался человеком очень замкнутым и на дух не переносил журналистов. Знакомство наше явно не клеилось, на слова он был скуп и, как правило, отделывался общими фразами. Потом вообще дал мне недвусмысленно понять, что я ему надоел, он очень занят, пишет книгу и ему недосуг отвлекаться на посторонние дела.
Но где-то месяца через три сам позвонил мне и весьма дружелюбно осведомился, не хочу ли я повидаться с ним. Мы встретились в "Ландольте", и это был совсем другой человек, он улыбался, жал мне руку и за что-то благодарил. Оказалось, что одна из моих статей для Агентства печати "Новости", в которой я очень коротко упомянул о нем, была перепечатана в грузинской газете "Заря Востока", и ее прочли его племянник и племянница. Они написали ему, и так он узнал, что не одинок на белом свете, что у него есть родные, позднее он встретился с ними.... Он отложил работу над книгой, и мы ежедневно встречались и подолгу беседовали...
Я слушал его и поражался: в восемьдесят три года - такие живые глаза и такая ясная память. Говорил он неторопливо, с едва заметным кавказским акцентом, не находя порой подходящего русского слова, переходил на французский. Я попросил его рассказать немного о себе, и он поведал вкратце свою одиссею. В 1906 году его арестовали прямо на улице, ему тогда только-только исполнилось двадцать лет... Весной 1908 года ему удалось бежать из ссылки и добраться до Москвы. А оттуда со многими приключениями - до Женевы...
Рассказал Розенталю Шавишвили и о своем знакомстве со Сталиным:
Дело это было в Батуми. Где-то сразу после Второго съезда, когда в партии произошел раскол. На первых порах до драки еще не доходило, каждый пытался доказывать свою правоту цивилизованно, теоретически, с аргументами в руках. И вот как-то мы порешили обменяться мнениями, выслушать их из уст противников. Договорились, что в Кутаиси, стане меньшевиков, выступит Иосиф Джугашвили, а наш лидер, Ной Жордания - в Батуми, перед большевиками. Заручились гарантиями, что обе дискуссии пройдут организованно, без эксцессов. Поначалу так и было, в Кутаиси все прошло гладко. Доклад Сталина выслушали, не перебивая, потом задали ему много вопросов, поспорили на высоких тонах, не без того, но все закончилось мирно.
Ну, а в Батуми все было иначе. Уже с первых слов нашего докладчика в аудитории поднялся гвалт, свист, улюлюканье. Он несколько раз пытался продолжать, но ему не дали этого сделать и вскоре согнали с трибуны, так и не выслушав аргументы нашей партии. Мне было особенно это обидно, ведь именно мне дали поручение договориться о гарантиях. На следующее утро я столкнулся со Сталиным на улице, он шел в окружении своих лейтенантов. Улыбнулся мне, а в глазах насмешка. Извини, говорит, Харитон, но у нас демократия, не мог же я им рот заткнуть, народ высказал свое мнение, не сердись, пожалуйста. И руку мне протягивает. Вот тут я и дал ему оплеуху, звонкая получилась, на всю улицу. Охранники его бросились было на меня, но он их остановил, велел не трогать... Но потом отомстил. Не сразу, много позже.
Как-то при встрече пригласил в ресторан, предложил посидеть, побеседовать и помириться, забыть прошлое. По-хорошему так сказал, и я согласился. Посидели, немного выпили, плотно перекусили, он много всего назаказывал. Славно поговорили. Потом он извинился, сказал, что отлучится на минутку в туалет. Встал и вышел. Проходит минут пять, восемь, десять, а он не возвращается. Заглянул я в туалет, а там никого. Подождал еще немного и подозвал официанта, прошу дать счет. А он мне в ответ: не надо, ваш друг за все уже расплатился. А какой он мне друг? Враг, а не друг. Это большим оскорблением у нас, грузин, считается, когда враг за тебя платит. Вот так он со мной за пощечину рассчитался.
В российских биографиях Сталина упоминается о конфликтах с меньшевиками в Батуми и Кутаиси в 1904-05г.г., фамилия Шавишвили в них, однако, не фигурирует. Кстати, эту историю старик рассказывал не только Розенталю:
GENEVA (UPI) The man who punched Stalin in the face and lived to tell the tale is rounding out his long life denouncing the the brutal terror of the communist system, whose founders he once plotted with. At 75, white-haired Khariton Chavichvili is a man who has known conspiracy, revolution and terror. In a Geneva café, just a stone's throw from his present dingy, second- floor lodging, he plotted during 1908 with Lenin for the overthrow of Russia's Romanov dynasty and the end of the reign of Nicholas II, czar of all Russia...(цит. по Nicholas Daniloff, «Of spies and spokesmen: my life as a Cold War correspondent»)
Как мы видим, недостатка в информации о революционной юности Шавишвили нет, нас, однако, больше интересует его жизнь после переезда в Женеву. Вот несколько дополнительных штрихов.
1918: Шавишвили пишет «Открытое письмо товарищу Жану Лонге» (редактору «Юманите», внуку Карла Маркса), рассказывающее о прегрешениях и преступлениях пришедших к власти большевиков. В 1919 г. его издает в Берне «Der Freie Verlag». Любопытно, что то же издательство параллельно выпустило в свет немецкий перевод известных «документов Сиссона».
1921: представитель дипломатической миссии Республики Грузия в Швейцарии, представитель грузинского Красного Креста.
с 1922-го Шавишвили именуют в газетах представителем (иногда делегатом) Республики Грузия при Лиге Наций. В 1920-м самостоятельную Грузию не приняли в Лигу Наций, но в 1922-м и в 1924-м Лига обсуждала «грузинский вопрос», ограничиваясь, впрочем, расплывчатыми резолюциями и не высказывая прямых претензий к действиям России. Шавишвили представлял при Лиге парижское правительство Жордании.
1924: в Женеве основан «Международный комитет поддержки Грузии», с его президентом Жаном Мартеном, редактором Journal de Genève, Шавишвили дружил долгие годы.
c 1924-го: в Journal de Genève регулярно публикуются статьи под характерными названиями «Большевистские интриги», «Московские интриги» etc. с комментариями Шавишвили по тем или иным вопросам советской политики.
1928-1933: прогремевший в свое время процесс: швейцарский социалист Леон Николь обвинил Шавишвили в предательстве интересов социализма, мол, тот является информатором Journal de Genève и защищает интересы нефтяных магнатов. Шавишвили подал в суд за диффамацию.
1934: вступление СССР в Лигу Наций (Шавишвили безуспешно протестует), деятельность Шавишвили в качестве делегата Грузии прекращается; однако он остается аккредитованным при Лиге Наций представителем «Бюро грузинской прессы».
12.07.1941: Шавишвили от имени «Бюро грузинской прессы» выступает в Journal de Genève с коммюнике, напоминающем об оккупации его страны Россией и стремлении Грузии к независимости (по удивительному совпадению в том же номере публикуется статья Анри Рюффена «Deux documents»).
После войны Шавишвили прекращает политическую деятельность и становится писателем. На французском языке выходит книга мемуаров «Родина, тюрьмы, эмиграция» (1946, интересно отметить, что партийные разногласия начала века в ней обсуждаются достаточно подробно, несколько глав посвящено Сталину, но история с оплеухой отсутствует). За ней следуют «От Моисея до Гитлера» (1948), «Шота Руставели» (1963), «Святая Нина» (1964), «Трагедия русских писателей: от Пушкина до Пастернака»(1965), «СССР: второе явление Монгольской Империи»(1965), «Философия социализма»(1968), «Тамара и золотой век Грузии»(1971), «Человек и общество»(1973), «Русские революционеры в Женеве в 1908 г.»(1974).
Вернемся к истории с речью Сталина. Рюффен в 1956-м говорит прямо, а дю Боше в 1939-м подтверждает косвенно, что речь попала к ним от Шавишвили. Но существует ли хотя бы минимальная вероятность, что речь подлинная и получена грузинским экс-дипломатом по каким-то тайным каналам? Или он сочинил ее сам? Или выступил в роли посредника? Этот вопрос требует дальнейшего изучения, но вот несколько предварительных соображений.
- Шавишвили был близко знаком с тогдашним послом в Лондоне Майским, не раз представлявшим СССР в Лиге Наций. Майский помогал Шавишвили, когда тот бежал из царской ссылки. Вполне вероятно и личное знакомство Шавишвили с Литвиновым. Таким образом, чисто теоретически у него была ниточка к высшим сферам советской дипломатии. В статье дю Боше, однако, указано, что информация получена «из первых рук», но «из Грузии».
- Шавишвили был хорошо знаком и с Анри Рюффеном, и с Полем дю Боше. Все трое значатся в списках журналистов, аккредитованных при Лиге Наций (1,2,3), все трое жили в Женеве с начала 20-х годов.
- Шавишвили владел и русским, и французским (как, кстати, и дю Боше), имел хорошее представление о скрытых механизмах советской политики и обладал писательским даром. Он охотно «влезал в шкуру» людей, о которых рассказывал и передавал их слова прямой речью. В мемуарах «Родина, тюрьмы, эмиграция» Сталин не раз разражается монологами о партийной борьбе, в другой книге в качестве реальной излагается скорее анекдотическая история о скандале между Сталиным и Троцким в период НЭПа.
- После раздела Польши и заключения договоров с балтийскими странами намерения Сталина не были тайной за семью печатями. Возможно, речь Сталина была точно такой же «fiction prophétique», как опубликованные чуть позже в L'Ordre national инструкции Коминтерна. В данном случае аналитик многое предугадал верно. Возьмем, однако, для сравнения уже известную нам статью «Révélations sur le double jeu de Moscou» из Le Petit Parisien от 06.11.39. Дю Боше указывает, что сведения в ней получены «из того же источника и тем же путем», что и речь Сталина. Вот краткое содержание статьи: Кремль вел двойную игру; пока Литвинов заигрывал с Лигой Наций, Сталин при поддержке Тухачевского искал союза с Германией. Но Гитлер решил перехитрить Сталина и предложил Тухачевскому и Гамарнику устранить диктатора. Тухачевский сначала отказался, но потом задумался и решил поговорить с Ворошиловым, как с авторитетным военным, способным возглавить переворот. Ворошилов доложил обо всем Сталину, дальнейшее известно.То есть в этом случае аналитик пытался, исходя из общеизвестных на тот момент фактов, объяснить репрессии против военачальников, но оказался менее догадлив, чем в случае с речью Сталина.
- мотивы для запуска фальшивки у Шавишвили несомненно были: и частные - очевидная личная неприязнь к Сталину; и общественные – последовательное неприятие октябрьской революции и большевистского государства; и даже политические – в случае признания СССР причастным к агрессии, его должны были бы исключить из Лиги Наций, и представитель республики Грузия мог надеяться на возвращение утраченного в 1934 г. статуса.
Собственно, когда через несколько дней СССР напал на Финляндию, Аргентина 4 декабря потребовала исключения агрессора, а Шавишвили в телеграмме на имя финского премьер-министра Рюти немедленно поддержал это требование.
Возможно, ясности в вопрос может добавить изучение архивов Шавишвили, после его смерти переданных в Архив Лиги Наций. Увы, задолго до того, в сентябре 1952-го, немалая часть документов (десять ящиков) была выкрадена неизвестными из женевского подвала, в котором они тогда хранились.
Прим. * - предатель после начала СВО. Проживает в Дойчланде, германский гражданин.

Комментарии
А насчёт фальшивки удивляться не приходится: не эта первая, не эта последняя. Вспомнилось развесистое клюквенное дерево Дюма.
Да, это был бы высокий уровень даже для профессионального историка.
Всё-таки несколько жаль, что он записался в предатели после начала СВО. :(
показательно, что т.н. "проф. историк" называет аннексией возвращение незаконно отторгнутого с почти полного согласия "возвращаемых в родную гавань"
я бы скорее назвал аннексией то, что тля кукурузная сотворила с Крымом в 1954, а украинские власть и военщина - в 1994.
и он всегда был антисталинистом, например, такой перл:
- Лабас явно не ровно дышит к отцу народов! и да - сравним с тем, что творили в своей зоне наглы и янки - да ровно тоже самое!
но вы не понимаете! это - другое!
поэтому Лабаса можно использовать ровно как и Википедию - как ссылочный источник, не более того
Никто и никогда не называл его профессиональным историком, вкл. его самогО.
Понимаете, что это называется передёргиванием на голубом глазу?
Цель какая преследуется?
Свой антисталинизм он никогда не скрывал, при этом проделал громадную работу по выведению на чистую воду личностей и деяний коллаборационистов ВОВ (власовцев, бандеровцев и пр.) и щеневмерлой пропаганды в общем.
Ваше решение об использовании Лабаса и Вики - ваше личное дело.
Тезисы с точки зрения СССР вполне рациональные. По факту, мы получили почти два года отсрочки от ВМВ и смогли создать на новой границе заслон. Но эти выгоды полностью реализовать не смогли. Если бы присоединили Финляндию, то Германия не смогла бы даже теоретически надеяться на Блицкриг.
С т.з. да, рациональные.
Если бы такие задачи были , то присоединили бы. А так на тонкого успели. СССР в марте закончил войну.
А Франция и Англия в марте планировали высадку корпуса около 50 тыс л/с и т.д.
Так что еще неизвестно как тогда могло повернуться.
Присоединить Финляндию не смогли. РККА оказалась небоеспособной.
Ваши выводы имеют значительное историческое значение. Пожалуйста сообщите ссылку на ваши труды в этой области.
Прекрасно боеспособной она оказалась. Просто финны тоже такими оказались, а местность давала им +1000 к обороне.
Ну где там +1000. От силы +50. Просто начали шапкозакидательски. "За два часа силами одного воздушно-десантного корпуса" (с). Без нормальной разведки, без нормальной концентрации войск, силами одного ЛенВО.
К концу года стало понятно, что фигня получается и надо повоевать всерьёз. Нарастили группировку, подтянули тяжёлую арту и за месяц взломали оборону по всей ширине и на всю глубину. К началу марта (спустя 4 недели войны "всерьёз") финны были полностью разгромлены, боеспособных войск не осталось, дорога на Хельсинки была полностью открыта. Никакая местность не помогла
В целом конечно вы правы - бог на стороне больших батальонов. Но мы изначально превосходили количеством и грамотно воевали, просто финны тоже. И местность была крайне неудобная для ведения зимней кампании.
Страну мы так и не захватили.
Вспомнился анекдот от Зиновьева о создании и тестировании в Пентагоне суперкомпьютера. Когда в него ввели параметры Зимней войны, он ответил что ведение боевых действий в этих условиях невозможно... Это всё что нужно знать о небоеспособности РККА.
В той рекламируемой "высадке" проявляли горячее желание исключительно лягушатники, которым и положено петушиться по определению. А мелкобриты по своему обыкновению, когда дело касалось непосредственно континента, всемерно её саботировали, на словах соглашаясь, но ничего конкретно не делая.
Чисто пропагандистский фантом, о котором всерьёз говорить - только людей веселить. :)
Да ,это верно. Они рассматривали это на своем "заседании"
Не согласен...
Тема про РДК ( сейчас признано террористами ) появилась от них , как думаю и Троцкий на председателя "новой России" , а у Керенского хватило ума " отказаться".
Просто СССР "выкатил" правительство " советской Финляндии" со всеми вытекающими...
На том и угомонили.
Где труды?!?
Тогда прошу перечислить, что было сделано конкретно: цифры, факты, документы.
если есть желание в личке вам отвечу.
кстати Сергеева прочли?
А почему в личку-то. Хотя не возражаю.
Насчёт Сергеева не понял.
Что бы не лезть глубоко .
Можно прочесть статью в печатном органе МИД РФ в части вопроса , о котором мы с вами сейчас говорим ....Англия Франция, Троцкий , экспедиционный корпус....
Кстати я ошибся , приношу извинения, так как писал по памяти. Речь не 50 тыс , а о 150 тыс л/с .
https://interaffairs.ru/news/show/32929
-----Нельзя не отметить, что мысль об использовании Троцкого в борьбе против СССР в этот период возникала не только у политиков Англии и Франции. В декабре 1939 года Государственный совет Финляндии, например, открыто обсуждал вопрос о формировании «русского альтернативного правительства» во главе с Троцким или А.Ф.Керенским21.----
Можете прочесть. Ну а глубже.. Думаю пока достаточно.
О, Вишлёв, давненько не встречал.
А об ИудушкеТр знаю, пожалуй, больше любого другого на ресурсе.
Потому что прочёл много чего в процессе создания четырёх статей о нём. К сожалению, потому что ничего интересного совершенно, одно сплошное бла-бал-бла. Политический лузер и трепливый идеологический банкрот, на которого никто внимания толком не обращал. Смехатура: угроза использования Идолища Поганого - додуматься же надо было до такого нонсенса и абсурда. Все эти кафки, сартры, камю, ионеску, беккеты, стоппарды, введенские, олейниковы, хармсы под плинтусом плачут от зависти.

А остальное - бог с ним, в сказанном мною совершенно уверен.
Ваше право иметь свое мнение гарантировано Конституцией.
Вот же подлец Вишлёв, осмелился опровергнуть самогО Ягуарьевича:
ДБь.

Вы ушли от темы использования в советско-финской Англией и Францией, и финнами.
Теперь про Германию....
Наша страна --со времен как Горчаков( конечно раньше это просто к слову) помог "организовать немцам Империю, о чем писал Татищев С С, --- в современном виде продолжает политику "влюбленности" в ФРГ и сейчас . Когда понятно, кто замутил все на Украине.
Поэтому лучше уж вспомнить " Вечный зов " с незабываемой сценой и монологом Лахновского из которого я позволю себе привести маленький кусочек:
--Мы? Кто мы? - переспросил Лахновский. - Мы - это мы. Вы называете нас до сих пор троцкистами.....
..Вы много болтаете о троцкизме, но не знаете, не представляете, какая это была сила... И какое возмездие ждало Россию!.......
Так что не вижу противоречий господа/товарищи
1. Очередное замечание на данную тему: я в своём блоге могу уходить в любую сторону, когда сочту нужным. Тем более, ни одного факта конкретной подготовки англо-французской интервенции вами так и не предоставлено. Идиотская говорильня Вишлёва без единого документа, подкрепляющего его тезисы (что он вообще делал в германских архивах?), гроша ломаного не стоит.
2. Про Лахновского уже объяснялся весьма подробно, повторяться не буду, т.к. ни одного возражения не услышал. Хорошее, жизненное произведение сам автор испоганил совершенно искусственными, гротескными и ходульными фигурами Л. и Полюдова.
3. Так, меня не устраивает обозначение моей речи, как болтовни.
Не импонирует - вон отсюда на хер, молодой человек. Будут тут мне троКцистолюбы хамить.
П.3 дезавуируется: недоразумение произошло из-за чудовищно небрежного, пофигистского оформления гражданином своего комментария.
Запрет отменяется.
Однако суммарно за прежние грехи общение с хозяином блога исключается.
Мысль то может и возникала. Но какого то корпуса источников, подтверждающего контакты с Троцким на эту тему, ещё года так четыре-три назад (когда Арбузов разозлился на разночтения "обзорщиков" и начал читать по теме сам) - не было такого корпуса. Что то появилось?
Был Троцкий , которого шпыняли из страны в страну, с постоянным объявлением нежелательности его пребывания, было трагикомичное основание IV Интернационала c литературной мистификацией значимости этого события (там , кажется, Меркадер и начал втираться в ближний круг через любовную линию с "серенькой секретаршей"), был Троцкий, годами безуспешно пытавшийся получить визу в США, обращавшийся за защитой к президенту Мексики, много всякого, включая "антипроцесс в Койоакане" ( "Комиссия по расследованию обвинений, предъявленных Льву Троцкому на московских процессах") - было такое, но вот какой то корпус, подтверждающий подобные контакты, Арбузову не знаком. Вот интимная переписка Льва Давидовича , скажем , с очень откровенными подробностями - и та стала достоянием исследователей, а вот такого корпуса нет. Что то изменилось?
Так в юмористическом сюжете ИА Панорама Трюдо предлагал вернуть Ельцина на пост президента. В каждой шутке есть доля шутки.
***
То , что Лев Давидович набрасывал в изгнании , то ли принимая за реальность, то ли желая , чтобы другие принимали это за реальность, не жалея своих родных и близких - отдельный и большой разговор.
Арбузов только повторит: без максимально непредвзятого исторического портрета Троцкого, невозможен непредвзятый портрет Сталина. Такие портреты России не нужны сегодня. Ни один, ни второй. Нужны символы для проклятий и панегириков скользких исторических "аналогий" , рекламы автокредитов и "гетто для серфингистов".
Да вы гляньте цитату из статьи О.Вишлёва «Лев революции» в контексте «Странной войны», рекомендованной Йоганом, а потом на его боевой путь из Вики:
И где эти конкретные факты по приведенным этим историком ссылкам в статье в части подлостей и гадостей ИудушкиТр???
Их нет, просто тупо отсутствуют, только чистое бла-бла.
Не, троКцистолюбие до добра никого не доводит, никого, вкл. профессионалов, что уж о любителях говорить. :)
Ну как же . Там Автор приводит выдержки из текстов секретных документов.
Мало? Ну так анализ политического завещания должен убедить самых упёртых . Для клинических - анализ личного завещания. Арбузов хуже клинического - маниакально уверен, что Автор скрывает ещё какие то документы.
Тут уж Автор кругом прав. В тот "момент, думается, уже ни у кого в мире не оставалось сомнений" ещё не в таких вопросах . Там всё было пропитано решительной ясностью "кто с кем и какую партию разыгрывает". Иначе бы и начинать не стоило. Оне всегда так делают. С решительной ясностью.
Угу, в "бой кровавый, святой и правый" (с)
"В начале войны мы с ним сидели в полиции в Праге за государственную измену. Потом его казнили за какую-то там прагматическую санкцию. Когда его на допросе спросили, нет ли у него возражений против протокола, он сказал:
Пусть было, как было,-- ведь как-нибудь да было!
Никогда так не было, чтобы никак не было.
За это его посадили в темную одиночку и не давали ему два дня ни есть, ни пить, а потом опять повели на допрос. Но он стоял на своем: "Пусть было, как было,-- ведь как-нибудь да было! Никогда так не было, чтобы никак не было". Его отправили в военный суд, и возможно, что и на виселицу он шел с теми же словами". (с)
Бессмертное. :)
Из вашего совместного диалога ( turan 01 и Арбузов ) можно сделать вывод , что Политический отдел ОГПУ и ВПР СССР , а также печатный орган МИД РФ использовали неправильную информацию . Так?
А у вас есть возможность это доказать. Я правильно понимаю?
Упаси Великое Безмолвие ... скажете ... "неправильную информацию". Такого не бывает. Но вот про Катынь, например, дополнили немного и оказалась совсем-совсем правильная. И до того была совсем правильная. Но, оказалось, что неполная.
Вот Арбузов и интересуется - приведённые в тексте статьи выдержки и есть совсем-совсем правильная информация или подождать? Арбузов предпочитает в таких случаях ждать , но к Арбузову ни Качинские , ни Талибан*(*всё ещё запрещённый?) не ездяют, имеет возможность подождать. Если это всё, то очень слабенько. Перефразируя - "полдела сделано - Сарочка согласная, осталось уговорить Рокфеллера".
Арбузов на таких "доках" начитался всякого в своё время про Сталина, позвольте повторить - слабенько до "ни о чём".
Вы , кстати, знаете, что Колина Пауэла с "пробиркой" "просто подставило ЦРУ"? Сергей Викторович недавно рассказал. Вот так оно "на самом деле" по совсем-совсем правильной информации.
Этот гражданин не ответит: больше он в моём блоге писать не будет.
Арбузов бы по такому поводу разродился публикацией "на бан Имярек"
Здесь произошло недоразумение из-за небрежного, наплевательского оформления гражданином своего комментария.
Поэтому писать ему разрешается, но без обращения ко мне (за остальные грехи).
Примерно того же уровня, продемонстрированного на процессе т.н. Промпартии (из моей статьи):
там есть ссылка на
Зимняя война 1939-1940. Кн. 1. Политическая история. М., 1998. С. 181-182.).,
----выдержки из двух документов, хранящихся в Политическом архиве Министерства иностранных дел ФРГ.
Германский консул в Женеве сообщал в отдел военной разведки внешнеполитического ведомства в Берлине:
«Германское консульство Женева, 8 января 1940 г.
К №62
…В связи с изложенными в предыдущих сообщениях сведениями о концентрации войск (англо-французских. – Авт.) в Сирии, вероятно, будут представлять интерес также следующие сообщения и слухи, которые переданы сюда агентами из Франции и Женевы. Согласно им Англия намерена нанести внезапный удар не только по русским нефтяным районам, но и попытается одновременно лишить Германию на Балканах румынских нефтяных источников.
... Агент во Франции сообщает, что англичане планируют через группу Троцкого во Франции установить связь с людьми Троцкого в самой России и попытаться организовать путч против Сталина. Эти попытки переворота должны рассматриваться как находящиеся в тесной связи с намерением англичан прибрать к рукам русские нефтяные источники.
Крауэль»
( PA AA Bonn: Pol. I M. Geheim. Agenten- und Spionagewesen: Nachrichten, Bd. 7 (R 102039), Bl. ohne Nummer (Deutsches Konsulat Genf an das AA, К Nr. 62 vom 8. Januar 1940).)
Про конфликт с меньшевиками известна фраза Сталина ( шутка) --Надо бы устроить погром.
Но работа у вас дотошная turan 01. хорошая.
Что впрочем выдает вас как пенсионера без садового участка
Обхожусь же как-то 16 лет без него. :)
Да и зима у нас сейчас пока ещё: снег лежит плюс гололёд.
Первые эшелоны с эвакуированным производством пришли в Казань 1 июля 41г из столиц и Воронежа.(Через десять дней после начала войны уже прибыли) Не было никаких иллюзий, были четкие планы на самый негативный сценарий.
Конечно, к войне готовились самым настоящим образом, коротиче-свИнидзевская брехня давным-давно полностью зашкварена.
Я не историк и не берусь судить как было на самом деле.
Но сами тезисы, приписываемые Сталину абсолютно логичны и рациональны. Именно такой логикой должна и даже обязана руководствоваться мировая держава.
Мне решительно непонятно, почему мы должны стесняться такой логики. Эта абберация сознания тянется уже сколько сотен лет. Давно пора откинуть эти самонадетые оковы, вспомнить кто мы есть и вести себя соответственно своим прямым интересам.
Да.
Ложный посыл с самого начала. На практике СССР всеми силами пытался войны избежать. И у этого было абсолютно рациональное объяснение: темпы развития СССР в 30-е годы были столь высоки, что были веские основания считать: каждый мирный год приближает момент, когда Европа просто проиграет вчистую экономическую гонку. Со всеми из этого следующими политическими последствиями. И даже если войны не удастся избежать, чем позже она начнётся, тем легче она дастся.
Это чисто европейская людоедская логика. Даже если не рассматривать её моральную сторону, на тот момент СССР был не настолько силён, чтобы обойтись без поддержки извне. А эту поддержку большей частью обеспечивало то, что СССР для значительной части простого народа в мире был альтернативой европейским грабителям. Если бы СССР начал проводить типично европейскую политику, он бы просто потерял эту поддержку. То есть, информация об атомном проекте США, скорее всего, была бы не получена. Кембриджская четвёрка не работала бы на СССР. И прочее, и прочее, и прочее... Не говоря уж о долгоиграющих последствиях (о них ниже).
Руководствуясь именно той логикой, которую Вы назывете оковами, мы разрослись от Московского княжества до крупнейшего государства мира. Судя по результатам, на длинной дистанции именно данная логика является выигрышной. А вот европейские государства быстро набирали мощь - и все до единого сдулись. США пошли по этому пути последними - и, судя по всему, тоже с тем же конечным результатом.
Я об этом и писал. Интересно, что вы тут же дали иллюстрацию той аберрации, про которую я упоминал.
То, что вы перечислили это придуманные ограничения большей частью из эмоциональной межличностной области, где они еще имеют право на жизнь. Но страны не личности и ну никак не могут руководствоваться межличностными категориями. Нам навязали какую то совершенно шизофреническую картину мира, где мы размениваем свои ресурсы и жизни своих людей на абсолютно пустые, ничего не значащие слова.
Что значит "людоедская"? Жители СССР или Англии что, занимались каннибализмом? нет. Логика, где защита собственного населения ставится ниже защиты населения враждебного государства вот истинная "людоедская" логика.
Критическая ошибка. Вернее не ошибка, а подлейшая, циничнейшая манипуляция. Разрослись мы во времена Ивана грозного, Екатерины второй и Суворова. Когда кованным сапогом давили любых несогласных со светлым русским будущим. И во времена генерала Ермолова, когда гордые горные бородачи срались и ссались от одного его имени. У шведов в языке есть старое слово обозначающие "страх перед русскими", Петр первый ввел его в лексикон. Вот именно в те времена мы разрослись. И чечены срались и шведы боялись не от высоких моральных принципов русских, а от жесткости в достижении национальных интересов. Если горный аул укрывал боевиков и отказывался их выдавать он стирался с лица земли вместе со всем населением. И вот эти 200-300 жертв сберегли многие тысячи жизней как чеченов, так и русских. Это именно что самая гуманная логика. Шведы настолько прониклись русскими национальными интересами, что даже спустя 200 лет сидят как мышь под веником. Профит.
А как только начали сюсюкать, общечеловекать и продавать интересы за эфемерную "мораль", страна началась стремительно сокращаться. При этом русских людей целенаправленно убивали десятками тысяч в нац республиках.
Поэтому принципиально, люто-бешено не согласен с вами.
Просто добавлю: а родилась единая Россия во времена Ивана III, когда кованым сапогом давили тех, кто противился логике "мы все (москвичи, рязанцы, псковитяне, ярославцы и т.п.) - русские. За попытки вести польско-европейскую политику (отказ от похода на Казань) князь Михаил Пермский был бит русскими войсками, отправлен на суд Ивана в Москву, покаялся, был прощен и погиб, защищая Чердынь от очередного набега.
абсолютно пустые, ничего не значащие слова.
У меня там были факты приведены (которые Вы обрезали):
По фактам возражения будут? Вот хотя бы по конкретным двум приведённым?
Ай, как некрасиво! Я, если прочитать мой комментарий целиком, обвинял в людоедской (или "людоедской", если угодно) логике европейцев. СССР, как видно из моих слов, ей не руководствовался, наоборот. Передёргивать изволите? Нехорошо...
Что до каннибализма, сообщу Вам удивительную для Вас новость: в русском языке слова могут употребляться не только в прямом, но и в переносном значении. Например, "людоедская логика" может означать не то, что некто рассматривает других людей исключительно в качестве пищи, а то, что другие люди для него - исключительно источник личного обогащения, хоть и не белками, жирами и углеводами (как для людоеда буквального), а деньгами, ресурсами... Уничтожение других людей для него - абсолютно оправдано и хорошо, если в результате уничтожения он получит хоть что-то для себя.
Суворов - не правитель, а полководец, так что не совсем в тему. Хотя можно вспомнить, что к сдавшимся он относился милостиво. Что же до остальных названных...
Иван IV, Грозный. "Казань брал, Астрахань брал". Плохо Вы знаете историю. Или как вариант, знаете хорошо, но сознательно пытаетесь исказить. Впрочем, предпочитаю считать, что плохо знаете. Та же Казань, после целой кучи подлостей, обманов и нарушений договоров в конечном итоге была присоединена на весьма щадящих условиях. Достаточно упомянуть то, что почти вся казанская элита стала элитой российской, сохранив титулы, земли и прочее. Народ тем более никто не трогал. А Грозным Иван был по отношению к своим - боярской сволочи, пытавшейся устроить в России "демократию" по подобию польской.
Екатерина II, Великая. Неоднозначная правительница, как на мой взгляд - именно она превратила дворянство из опоры государства в обузу. Но сейчас мы не об этом. Крым присоединили при ней. И как? Всех крымчаков выше тележного колеса - казнить приказала? Нет, как ни странно. Хотя из всех соседей России эти заслужили больше всех. Возможно даже, больше всех вместе взятых. Опять же, мягка она была с завоёванными.
Пётр I. Когда шведы разбили русские войска под Нарвой, они зверски казнили не только рядовых, но и офицеров, дворян. Не всех, конечно, но было, было. Да и с теми, кого не убили, обращались по-скотски. Что Пётр сделал после победы под Полтавой, когда к нему в плен попали, в том числе, и те шведы, что отдавали приказ казнить русских, и те, что этот приказ выполняли? На кол посадил, как нарушителей правил ведения войны? Нет (а жаль, эти конкретные - более чем заслужили). Пир в их честь закатил. И далее обращался со всем почтением. Так что шведы боялись Россию не из-за страха за свою шкуру. А потому что русские в их представлении стали необоримой силой, которой бесполезно сопротивляться, если восстановить её против себя.
Добавлю про чеченцев. В усмирении их большую роль сыграло обезглавливание Чечни. Тот же имам Шамиль, например. После его устранения накал борьбы со стороны чеченцев снизился заметно. А что с ним сделали, помните? Вывезли в Россию, дали имение и поселили там как дворянина. Под домашним арестом, фактически. И с другими лидерами по возможности поступали так же.
Иначе говоря, когда политику "каждый отвечает за содеянное по закону независимо ни от чего" заменили на "есть низшие и высшие, и высшим дозволено то, что низшим непозволительно". Частично такая политика проводилась в 20е годы (вынужденно, поскольку те же украинцы могли просто отколоться от СССР, и сил поставить их в стойло у СССР на тот момент не было), и начале 30х (по инерции). Потом стали исправлять. Не уверен, стоит ли относить сюда же депортации народов при Сталине. Те же крымчаки, суди их по закону, были бы казнены почти поголовно, депортация спасла их как народ. Почему было принято такое решение - не знаю. Вероятно, какие-то резоны были.
А вот амнистия всякой подгитлеровской мрази при Хрущёве - государственное преступление, на мой взгляд. С этого всё и началось. И расхлёбывать последствия нам ещё долго придётся.
А я, как ни забавно, отчасти с Вами согласен. Попробую изложить свои представления о том, какой должна быть, на мой взгляд, национальная политика.
1. Нелегалы.
2. Легальных мигрантов делить на группы:
3. Гражданство:
4. Диаспоры.
5. Национальный вопрос. Отчасти уже упоминал, но выскажусь отдельно:
битьсудить надо не по паспорту, и даже не по морде, а как сказано, "по плодам их узнаете их". В каждом конкретном случае.P. S. Фух. Ну и портянка получилась... А ведь собирался буквально пару фраз написать...
Собственно, а в чём проблема? Даже если Сталин такого не говорил, по факту это ведь вполне себе правда.
Англия и Франция накачивали Германию для нападения на СССР.
Сталин сумел с помощью обычной дипломатии перенаправить нападение Гитлера на Францию и Англию.
Да, можно обсуждать и предполагать, что "если бы при нападении на СССР у Гитлера не было экономики всей Европы" - ну так вот, экономика всей Европы у него для нападения на СССР была бы в любом случае.
Представьте себе, что бы было, если бы мы (в одиночку! без ленд-лиза! с крупными потерями и разрушениями) забороли Германию с примкнувшими идиотами типа Польши/Румынии/Болгарии - и при этом Франция и Англия были бы совершенно не тронутые войной?
Да они тут же напали бы на СССР сами, "спасли" бы Германию от "ужасов большевизма".
А дальше ещё США подвалили бы с ядерной бомбой.
Страницы