В этом исследовании мы продемонстрировали успешное применение UCNPs в качестве офтальмологических инъекционных датчиков NIR, которые расширяют зрение млекопитающих в область NIR. Эти имплантированные наноантенны были доказаны, что будут биосовместимы и не помешали с нормальным зрением видимого света. Важно отметить, что животные могли обнаруживать NIR и видимые световые изображения одновременно.
Расширение визуального спектра в диапазон NIR(инфракрасный)
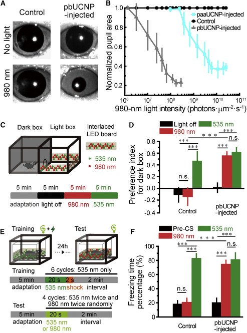
Одним из способов получения NIR Light vision является внедрение нового оборудования для NIR (инфракрасный) Photon transduction, такого как термическое обнаружение змей (Грачева и др., 2010). Однако, более правдоподобным методом для достижения такого обнаружения фотонов NIR (инфракрасный) является использование эндогенной зрительной системы. Метод, который мы разработали здесь, использовал самый первый шаг процесса зрительного восприятия изображения через фоторецептор внешней сегментной связи NIR nanoantennae. Световое изображение NIR (инфракрасный) проецировалось на сетчатку через оптическую часть глаз, роговицу и линзу, после чего pbUCNPs преобразовал свет NIR (инфракрасный) в видимый свет, а затем активировал связанные фоторецепторы. Впоследствии контур сетчатки и кортикальная зрительная система генерировали восприятие изображения NIR (инфракрасный). Важно заметить что эти впрыснутые nanoantennae не помешали с естественным зрением видимого света. Способность одновременно обнаруживать видимые и световые узоры NIR (инфракрасный) предполагает повышение визуальных характеристик млекопитающих за счет расширения родного зрительного спектра без генетической модификации и избежания необходимости в громоздких внешних устройствах. Этот подход имеет ряд преимуществ перед используемыми в настоящее время оптоэлектронными устройствами, таких как отсутствие необходимости в внешнем энергоснабжении, и совместим с другими видами деятельности человека.
Повышение эффективности за счет модификации Cona UCNPs
Что касается практического применения UCNPs, желательны более высокая визуальная чувствительность и разрешение. Мы модифицировали UCNPs и создали фоторецепторные наночастицы, чтобы увеличить близость между наночастицами и фоторецепторами. Таким образом, чувствительность к свету NIR относительно генерации светоиндуцированного поведения была улучшена на два порядка. Поэтому, теперь возможно использовать biocompatible малоэнергичное Сид Nir для того чтобы выпытать визуально поведение в животных, довольно Чем более инвазионные высокомощные лазеры NIR (инфракрасный)неизбежно используемые в обычных применениях ucnp биомедицинских (Chen et al., 2018,He et al., 2015). В эксперименте Y-образного водного лабиринта мы подсчитали, что 980-Нм светодиодный свет был преобразован в 535-Нм светом pbUCNPs при интенсивности 293 фотонов × μm -2× s -1 на сетчатке. Родовой и конусно-опосредованный пороги визуального поведения мышей-0,012 и 200 фотонов × мкм -2 × С -1 на роговице, соответственно (Sampath et al., 2005), равная 0,003 и 50 фотонов × мкм -2 × С -1 на сетчатке (Do et al., 2009). Таким образом, в нашей системе 293 фотона × μm -2 × s -1 на сетчатке было достаточно, чтобы активировать как стержневые, так и конусные фоторецепторы, и на практике эта визуальная система NIR смогла обнаружить свет NIR, который был на несколько величин ниже интенсивности, чем в настоящее время. По сравнению с стержнями, конусы кодируют несколько порядков более высокой интенсивности света и являются более важными для зрения человека высокой остроты зрения. Таким образом, pbucnp-связанные конусы могут посредничать High-resolution зрение картины изображения NIR. Ретины также обладают собственными фоточувствительными ганглионными клетками сетчатки (ipRGCs), которые опосредуют неидеообразующие зрительные функции, такие как фотоентраинмент циркадного ритма (Do and Yau, 2010). Под интенсивностью, используемой в нашем поведенческом эксперименте, NIR light не активировал ipRGCs (рисунок S5 F), что, вероятно, было связано с большим расстоянием ipRGCs до pbUCNPs и их низкой чувствительностью (Do et al., 2009). Что касается пространственного разрешения изображения NIR, мыши, вводимые pbUCNP, имели хороший зрение глаза NIR (0,14 ± 0,06 циклов/степень, половина разрешения видимого изображения), что позволяет им видеть сложные модели света NIR (инфракрасный).
Биосовместимые Нир (инфракрасный) наноантенны
Субретинальная инъекция у человека является распространенной практикой в офтальмологическом лечении (Hauswirth et al., 2008,Peng et al., 2017). Имплантация микроскейальных субретинальных устройств является потенциальным методом восстановления зрения после дегенерации фоторецепторов сетчатки, хотя текущие устройства могут привести к проблемам биосовместимости, таким как отслойка сетчатки, фиброз и воспаление (Зреннер, 2013). Однако этого не произошло в нашей системе, так как интимный контакт между пбукнпс и фоторецепторами не вызвал никакого разделения между фоторецепторами и пигментным эпителием сетчатки, последний из которых является поддерживающим слоем для фоторецепторов. В результате не произошло ни воспаления, ни апоптоза, что соответствует другому сообщенному применению наночастиц редкоземельных сетчатки (Chen et al., 2006). Стабильность и совместимость пбукнпс также были продемонстрированы успешным обнаружением изображений света НИР, даже после 10 недель без всех повторенных впрысок.
Дальнейшее развитие pbUCNPs
В настоящем исследовании мы создали NIR Light vision, преодолев при этом несколько ключевых недостатков, которые еще существуют в ныне используемых искусственных системах. Также можно проектировать цветовое зрение NIR через многоцветные светочувствительные UCNPs NIR, которые имеют несколько длин волн пика поглощения света NIR и соответствующие многоцветные выбросы видимого света. Дальнейшее использование нашей стратегии визуального ремонта и улучшения также может быть достигнуто с помощью аналогичных наночастиц с учетом поглощений света. Кроме того, в сочетании с системой доставки лекарств эти наночастицы, связывающие фоторецепторы, могут быть модифицированы, чтобы выделять небольшие молекулы локально при стимуляции света.
Таким образом, эти наночастицы не только обеспечивают возможность тесной интеграции в человеческом теле для расширения зрительного спектра, но и открывают новые возможности для изучения широкого спектра поведений, связанных со зрением животных. Кроме того, они демонстрируют значительный потенциал в отношении разработки био-интегрированных наноустройств в гражданском шифровании, безопасности, военных операциях и интерфейсах человека и машины, которые требуют обнаружения светового изображения NIR, которое выходит за рамки нормальных функций млекопитающих, включая людей. Кроме того, в дополнение к повышению зрительной способности, эта нанодевика может служить интегрированной и управляемой светом системой в медицине, которая может быть полезна в ремонте зрительной функции, а также в доставке лекарств от глазных заболеваний.
Комментарии
Странно, что военные сразу не наложили на это лапу.
Действительно, почему так? Может, в Китае законодательство в этом плане другое?
А нафига это им? Это бесперспективно для военных.
Наносить что-то на сетчатку это серьёзная операция и это портит зрение, так как возникают зрительные артефакты при дневном свете и в сумерках.
А вот для медиков это даёт весьма интересные возможности в перспективе.
Польза далеко не однозначна. Это не "способность видеть в темноте", это "способность видеть в ближнем ИК". То есть, откуда-то должен взяться интенсивный свет в диапазоне около микрона... и светоусилителя как в ПНВ не прилагается.
а хрусталик ИК фокусирует?
Этот - да. То, что называют "ИК" - огромный диапазон с заметно разными свойствами, от 0.7 до десятков мкм.
Да, но несколько в другую точку, слега за сетчатку, имхо.
А откаты с попилами?!
Одно дело пару капель чего-то в глаз, и сааавсем другое точная оптическая фигня с кучей дорогущей электроники.
Всё бы хорошо, но китайцы до этого уже попадались на нескольких фактах, мягко говоря, недостоверных научных "сенсаций". Подождём практического подтверждения открытия.
Огонь. Ждём-не дождёмся исследований на тему "Психические отклонения инфракрасных людей" или что-то в этом роде.
А серьёзно -- по идее, такое в первую очередь должны применить в вооружённых силах Китая или США, это ж как раз их супергеройский формат.
Зачем? Не проще ли, а так-же надёжнее и эффективнее, использовать обычный прибор ночного видения?
Причём не инфракрасный, а нормальный, который лучше показывает?
Колоть муть в студенистое тело - это не равносильно производству прибора ночного видения, т.к. это даст тупую засветку по всему полю зрения.
Абсолютно бесполезно в военном деле. Направляешь слабенький инфракрасный лазер - и конец вражескому зрению во всех диапазонах.
Но в самой статье сказано иное, сказано что частицы заставляли реагировать обычные рецепторы. Т.е. это конечно расширение спектра, но старыми рецепторами, которые теперь одинаково реагируют на разные участки спектра. Т.е. грубо говоря человек будет одинаково видеть и яркие и грячие объекты, а значит постоянно путать одно с другим.
Верю в китайскую науку.
Тоже мне новость! Им лишь глпза пощире раскрыть - и пожалуйста))))
И после этого будет трудно уснуть - даже ночью будешь видеть свет.
Так это же будет ровный фон от теплых век, да и от отключится при засыпании вместе со зрением.
Световой фон подсказывает организму, когда надо спать, а когда просыпаться. В данном случае дополнительный видимый свет помешает организму нормально засыпать и просыпаться.
Это дело привычки. Я, как человек пол жизни проживший в Мурманске, отлично к лету обучаюсь спать при свете, а к зиме, в темноте.
C фига ли? Это ближний ИК. Просто невидимый красный свет.
Тепловой - это по энергии раз в 5-10 ниже.
На 1000 нм приходится пик излучения достаточно сильно раскалённого тела. А излучения не на пике может оказаться не достаточно для модифицированного глаза.
NIR = ближний ИК = это не тепловизор. Это не классический ПНВ, где есть сильное усиление оптических фотонов. Для работы этого зрения в качестве ПНВ нужен фонарик для ближнего ИК. То же самое даёт обычная видео камера без ИК фильтра.
Имхо особых перспектив нет как в военщине (поэтому и опубликовано?), так и на гражданке. Последнее разве что возможно для дешёвого восстановления зрения после потери всех палочек\колбочек, но с живой нервной системой сетчатки, что имхо очень редко бывает (или никогда?).
Это как-то связано с прохождением пика топлива Китаем? Готовятся к темноте в мегаполисах?
А днём как быть? Это вещество должно легко удаляться.
Пишут, что не мешает восприятию дневного спектра, а расширяет его. На данном этапе вещество вымывается естествественным путём за две (?) недели ,
Перспективный чат детектед! Сим повелеваю - внести запись в реестр самых обсуждаемых за последние 4 часа.
Китайцы готовятся к грядущему дефициту энергоресурсов?
Выведя породу таких людей, можно не тратиться на уличное освещение. "До кучи" в человеческий организм можно встроить сонар (пригодится, когда встроенный тепловизор не поможет из-за отсутствия теплового контраста). Ещё можно сэкономить на одежде и обуви, введя в организм соответствующие изменения. Дальше моя фантазия иссякает ...