Поднятие ключевой ставки до 15% - то есть сразу на 2% – это сильный шок для любой экономики, и Россия тут не исключение.
Критики политики Центробанка и её главы Набиуллиной ликуют, указывая, что она окончательно сошла с ума и принялась лично добивать те остатки экономики России, которые ещё существуют.
Но резкое повышение ставки было ожидаемо. Более того, сама Набиуллина не раз предупреждала, что ЦБ повысит ставку, если ситуация со стабилизацией инфляции не улучшится.
А стабилизация инфляции – это, по сути, главная задача ЦБ.
Да, именно так, не развитие экономики путём выделения дешёвых кредитов, а таргетирование инфляции.
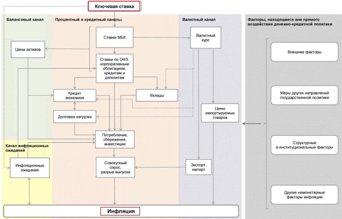
Вся суть денежно-кредитной политики ЦБ России направлена на достижение ранее обозначенного им же уровня инфляции. Набиуллина открыто говорила про это на пресс-конференции по итогам заседания Совета директоров 09 июня 2023 года.
Для экономики России, по мнению ЦБ, главное - это ключевая ставка и конечная инфляция. Все остальные параметры, в том числе депозитные и кредитные ставки, для ЦБ второстепенны.
В правительстве осознали, что "действия Набиуллиной" - это не про экономическое развитие России, а про обуздание инфляции с помощью стабилизации и последующего долгосрочного и стабильного экономического роста.
Вот только нам от этого не легче, ибо кредиты теперь станут ещё дороже, снизив тем самым потенциальный рост экономики России.
Но что всё-таки лучше: высокая инфляция или низкая ставка?
Ключевая ставка Банка России и инфляция.
Для экономики России эти параметры взаимосвязаны, и если растёт инфляция, то растёт и ключевая ставка. При стабилизации или уменьшении инфляции ключевая ставка тоже уменьшается. Инфляция всегда активно росла вслед за ослаблением рубля. Ключевая ставка ЦБ при росте инфляции устанавливается выше прогнозируемых инфляционных ожиданий.
А что у нас по инфляции на сегодня? А там печаль: в среднем, за третий квартал рост цен с поправкой на сезонность составил 12,1% в пересчёте на год. Чтобы хоть как-то парировать этот показатель, ключевая ставка должна быть заметно выше 12%. Вот она и стала 15%.
И знаете, а Набиуллина тут вообще ни при чём. Не она повышает или поднимает ключевые ставки, руководствуясь лишь своим желанием. Главный инструмент - это прогнозная модель ЦБ, опубликованная в свободном доступе. И вот, опираясь на показатели этой модели, Набиуллина решает, повышать или понижать ставку.
Главное - это удержание (таргетирование) инфляции в определённом ранее диапазоне. Все действия ЦБ исходят из показателя инфляции.
Но как мы докатились до такой жизни?
Да всё просто: в 2021 году российским компаниям было запрещено брать кредиты на Западе,. А сразу после этого западным инвесторам запретили покупать российские облигации, выпущенные ЦБ России, Минфином и ФНБ.
Да, именно так: против ЦБ России, США ввели блокирующие санкции.
Далее пошёл запрет на приток валюты в виде долларов и евро в экономику России.
А всё почему? 21 января 2023 года на Всемирном Экономическом Форуме в Давосе, где профессор экономики Гарвардского Университета Кеннет Рогофф, член Национальной Академии Наук США и бывший главный экономист МВФ, прямо в открытую заявил, что цель западных санкций - это достижение тотальной бедности и нищеты в России, и прямо сравнил будущее России с настоящим в Северной Корее, Иране и Венесуэле.
Да, вот именно так. Конкретно Вы - читающий эти строки, по мнению одного из самых влиятельных экономистов мира, должны обнищать до состояния 1994-1998 годов, а единственным вашим пропитанием должна быть картошка, выращенная на огороде.
Ну и кто истинный наш враг? А среди этих людей Набиуллину не вижу.
А зачем это им нужно? На том же Форуме в Давосе министр финансов Канады Христи Фриланд заявила, что главная цель коллективного Запада – это победа над Россией, которая требуется для экономического подъёма западного мира.
Классика: они должны обчищать других, чтобы жить лучше.
Но вернёмся к Набиуллиной. Она же вроде как главный разрушитель экономики России, согласно догмам некоторых так называемых "экспертов".
Что же творит эта женщина? Сегодня главный экономический враг России - это высокий курс рубля и высокая инфляция.
Экономика России, включая бизнес-процесс, по сути, восстановлена. И это признали даже в МВФ и Всемирном Банке, прогнозируя нам рост на 2,2% в этом году.
Санкции санкциями, а экономика растёт. А вот в Германии, например, падает.
Недавно для стабилизации и укрепления курса рубля правительство обязало компании-экспортёров продавать валютную выручку, а сегодня ЦБ повысил процентную ставку до 15% для "стабилизации инфляции".
При этом все склады забиты импортными товарами, которые поставщики не торопятся реализовывать, ожидая повышения курса доллара для более выгодной продажи. Ибо спекулянты всегда будут стремиться наживаться в любых условиях, даже несмотря на то, что начали действовать пошлины на широкий перечень товаров с привязкой к курсу рубля.
Доллар по 80 - пошлина 0%;
Доллар по 90 - 5,5%;
Выше 95 рублей - 7%;
Другими словами, правительство желает видеть курс в 80 рублей за доллар.
Под завязку
Но повышенная ставка вовсе не означает дорогое кредитование для бизнеса. Сейчас главное для России - это развитие промышленности и IT-сектора. Правительство, понимая, что кредиты дорогие, приняло решение субсидировать выдачу кредитов для бизнеса.
Предоставляться субсидии будут напрямую из федерального бюджета:
- российским кредитным организациям на возмещение недополученных ими доходов по кредитам;
- выданным российским организациям, в том числе индивидуальным предпринимателям на приобретение, строительство, модернизацию, реконструкцию объектов недвижимого имущества в целях осуществления деятельности в сфере промышленности".
После внесения поправок российские организации могут получать кредиты на срок до семи лет по льготной ставке 5% годовых. А для инновационных технологических компаний - ставка 3% годовых. Максимальная сумма кредита - 500 млн рублей.
Так что плакаться, что бизнесу в России будет ой как плохо, не стоит - правительство прокредитует под 3% и 5% годовых, компенсировав банкам разницу между льготной и рыночной ставками из федерального бюджета.
Конечно, за такой кредит нужно будет отчитаться, а то вдруг предприниматель взял кредит не на развитие своей компании, а на покупку очередной яхты.
Дороже станет ипотека от прямого кредитования в Банке. Да, это так. Но и тут правительство позаботилось, создав множество программ, по которым доступна субсидированная ипотека:
1. Льготная ипотека на новостройки. По ней любой гражданин России может получить деньги на покупку жилья под ставку не больше 8% годовых на весь срок кредита (действует до 1 июня 2024 года);
2. Семейная ипотека (если есть ребенок, родившийся с 1 января 2018 года, то ставка - 5,1%);
3. Дальневосточная ипотека - при покупке жилье в Дальневосточном Федеральном Округе - ставка 2,1% (заёмщику должно быть не более 35 лет);
4. Льготная ипотека для ИТ-специалистов - ставка 5%;
5. Сельская ипотека - для покупки квартиры, дома или участка в сельской местности, ставка до 3%;
6 Военная ипотека - это вообще отдельный "вид искусства", там ипотека может быть вообще под 0%;
И всё это вне зависимости от действий Набиуллиной. Даже если до 20% поднимет ставку ЦБ, государство компенсирует всё заемщику.
Но откуда столько денег возьмёт государство? А какая нам разница, если на эти деньги можно будет приобрести недвижимость или развивать бизнес?
Государство знает, где взять. Если что, деньги можно и напечатать в достаточном количестве.
А вот с чем государство совладать не может, так это с инфляцией. Конкретно в новом Федеральном Бюджете России прописан показатель инфляции на 2024 год в 4,5%, и 4% на 2025 и 2026 годы. И вот тут кроется вся разгадка столь ошеломительных действий Набиуллиной: если она не выполнит требования правительства о стабилизации инфляции на этом уровне, то Путин лично отправит её в отставку, это уже можно сказать решенное дело. Ибо кредит доверия подходит к концу.
Пришло время действовать по-жёсткому, ибо в отставку не хочется.
Она уже сказала, что ставка в 15% останется до конца года, и пересматривать её они будут только в случае улучшения ситуации с инфляцией в 2024 году. Реально рассердилась...
А теперь вопрос: Набиуллина уничтожит экономику России, или нет?
Скоро узнаем!
Комментарии
Нет не сможет
Она её добивала добивала, а экономика всё растёт и растёт, даже во время войны. Или с Эльвирой что-то не так, или с её ненавистниками.
Перепись нытиков, недовольных действиями ЦБ РФ и лично Э.С.Набиуллиной, объявляется открытой!
Вот сразу видно, что не читали. А написать пакость охота сразу.
Я все прочитал. И знаю, что напишут комментаторы ниже.
Вовочка надевает резиновые сапоги. Мама ему говорит:
— Вовочка, на улице сухо, грязи и луж нет.
— А я найду, — весело отвечает он.
А вы почитайте, что там ниже в комментах таки пишут.
Так я как индюк подумал, что вы про статью написали - что очередной нытик тут появился.
Ааа, понятно. Не, я про комментирующих. У части из них своего рода рефлекс на слова "ЦБ" и тем более "Набиуллина"
Точно знаете?
А можно вопрос: почему нужно добиваться заданной величины инфляции? Почему она вообще должна быть?
Вопрос про показатели инфляции - не ко мне, а ВПР. А что часть пейсателей АШ будет хаять любую работу ЦБ РФ - известно давно, и не является какой-то тайной.
Да и война с какой стати идет!?
Два месяца на срочном рынке шла спекульская атака на рубль и цб смотрел как рубль ушатали за 100 и только когда башня из кремля начала выражать волнения ей ответили, что рисков инфляции нет. Потом когда она началась , ваша Эльвира врубила ставку и если в первом полугодии был рост экономики на 5 % то во втором этот процесс встанет. Зачем им это надо? А зачем они изъяли валюту на депозитах у населения по 50 р введя отрицательные ставки в 12 % и разрешили на руки не более 10 тыс бакинских, остальное в пересчете на рубли. Владельцев валюты с двух ног давили и сверху еще молотом хреначели. Выкупили по 50, загнали курс, разогнали рост акций фонды на переоценке дивов благодаря росту бакса и сейчас разгружаются на хаях. Вы думаете откуда у банкиров такие рекордные прибыли за все года? Отсюда они их и имеют. И за 16 годков рубль более чем в три раза ушатали, о какой продажи и становлении за рубли если с ним как с гавном поступает свой цб и кому нужен будет этот рупь? Бабки они зарабатывают и возможности у них огромные для этого имеются. А ваша простыня из серии счетоводовских успехов.
Вот врун то какой, валюту банки продавали по курсу ЦБ, вне зависимости от того какой курс у самого банка. Думаете почему банки в 2022 году ушли в приличное пике?
В 2022 просели, в 2023 зарабатывают. А остальное комментировать не буду т.к. бабское нытьё в стиле всё пропало, гипс снимают.
Вот врун то какой, валюту банки продавали по курсу ЦБ
Дурашка, тебе про скупку говорят , а не про продажу ее населению. Населению нал с плюс 20% продавали от официального курса , а со вкладов вытягивали так же по курсу , но под ограничитель в 10 000 и минус 12% в год , да еще со всех сми кричали про бакс по 30, что бы народ не думал долго и сливал по 50 пока дают.
Иди счетоводу спинку потри он таких любит, балоболов с правильным мнением.
Вот урюк ааа... Я сам с валютного вклада бабки получил по курсу ЦБ, когда он у Совкомбанка был значительно ниже. И 10000 они выдали налом. А то что банки продают и покупают валюту по своим курсам это нормальное явление, для них это товар. Вот звиздит как Троцкий про бакс по 30 в СМИ . Дезинформатор уев. Потом ЦБ ввел комиссию для умников как ты решивших наварится на обмене. Бакс по 30 ски. Вот придумает же.
Вроцлав, тебе по русски пишут, что налом ты смог забрать 10 а не 100 которые могли быть, а разницы в эти 90 ты получил бы рублями по курсу 50 , когда получил бы и вдруг снова решил прикупить, но положить в стеклянный банк , который куда надежнее чем нынешние помойки , то прикупил бы ты его по 65 минимум с вилкой в 30% потому как сам тогда брал по самому низу и курс был по 65, что евро , что бакс. А что бы ты не подумал пересидеть падение валюты на вкладе и подождать роста, тебе минус 12% в хреначели годовых и по всем тв пели про нефть за рубли и курс по 30. Если ты олешка такого не видел, то это не удивительно, для олешек это норма. И судя по рекорду вывоза за бугор валюты , который состоялся чуть позже, это было прям жирная операция для местных вывозильшмков страны , которые охрененно нажились на ней. Но тебе массажисту счетовода, такие вещи вообще к пониманию не положено.
Ты в логику умеешь? Математику в школе учил? Ну тогда для тугодумов объясняю. Я принес в банк валюту по курсу 50-65 на валютный счет под 1,5% годовых, на приличную сумму, он разом стал 105-115 по ЦБ. Я иду закрывать вклад. Банк обязан мне закрыть его по курсу ЦБ. Дурилка разницу просчитать сумеешь? Управляющей банка смотрел на меня как кот из Шрека, лишь бы я не закрывал вклад и оставил его до лучших времен для банка.
Ты дурачек или прикидываешься? Тебе пишут про то, как изымали валюту год назад, ты какую то херню надрачиваешь. Работай двумя руками и на будущее проходи с мазолями мимо.
Звиздец ты скользкий, ксули выворачиваешься то? Я тебе описал как валюту изымали из валютных вкладов, в убыток банкам, а пишешь мне тут какую-то поеб...нь. Умник ски.
Валютный хомячок?
Антинабиуллинист!
Тебе про процессы говорят, как это делали и зачем, при чем тут хомячек. В валюте не держал, но с нашими гнидами, только в ней в будущем и стоит держать сбережения, особенно после марта, когда понадобится очередной успех и деньги на него и которые как показывает 16 последних лет, берут через падения курса рубля и переоценку экспортных доходов.
Военная ипотека почти как исламский банкинг.
Я вот тоже думаю о том, что потихоньку идем к исламскому банкингу вообще дабы избавиться от процентной кабалы.
У вас очень наивное представление об исламском банкинге. Сразу видно что в живую вы с ним не сталкивались.
Там снятие обременения с объекта очень интересно по срокам, особенно когда рубль и ставки летают не пойми куда.
Сначала уронила рубль, чтобы разогнать инфляцию. А теперь подняла ставку, чтобы инфляцию обуздать. Двухходовочка против действий правительства. Ну, и как ответит Мишустин?
Одна рука гадит другой. И голова тоже не в адеквате . Для чего было отменять указ о продаже валюты? А через полгода опять его вводить, когда рубль совсем как мусор стал. Такое впечатление, что это было сделано для вывода капиталов иностранных компаний продавших активы в РФ. Ну и под шумок уважаемые люди тоже повыводили. А на остальное насрать.
Капиталы должны иметь свободное хождение, иначе кто будет инвестировать в страну?
По вашему надо всё распродать за резаную бумагу?
Нет, председателю ЦБ поставили задачу сделать именно рубль инвестиционной валютой, но видимо идёт очень тяжело.
Как рубль может стать инвест валютой если он постоянно падает? Если курс на инвест цикл не предсказуем? Падение курса вырубает возможность внутреннего инвестирования
Казань не сразу строилась, главное стратегический план есть.
Где есть план? У кого? Одни намерения и дорожные карты реализующиеся со сдвигом вправо. И то после волшебного пенделя либо ВВП либо Мишустина.
План есть у ЦБ. Ну это как бы вам не того, не титьки мять. Иногда и пендель нужен.
Не знаю какой план у ЦБ, но он явно в том что бы никакого заметного роста экономики не было, чуть рост давай душить.
Вот план ЦБ: 30-60-90-100-...
Хороший план: 90-60-90.
Реальность: 60-90-80.
Надо рацион менять, если уж персонал нельзя и кровати привинчены.
Ага девочки уже не те.. там ближе к стоянке
Где искать талию хз
А кто должен инвестировать в страну извне?
И как это возможно в принципе, с учётом санкций?
Инвесторы. Для этого и создавалась НСПК и национальную систему передачи финансовой информации.
А инвесторы иностранные, конечно? Настоящие, не с выведенными капиталами?
А вот это совсем другая тема. Если решение о ставке скорее соответствует текущей ситуации,
то именно предыдущие непоследовательные (или наоборот - смотря с какой стороны смотреть) действия
к текущей ситуации и привели.
Все верно.
А кто же это у нас топил за отмену обязательной продажи? Кто эта героиня?
Глава Банка России Эльвира Набиуллина заявила, что возвращение к обязательной продаже валютной выручки экспортерами не даст ожидаемого эффекта в стабилизации курса рубля. Для этого, по ее мнению, нужно постепенно повышать ключевую ставку.
https://www.kommersant.ru/doc/6196202
Тут как раз, все просто. Указ ввели, когда доллар выпрыгнул до 120 руб. Но потом нефть была по 100 за баррель, рубль укрепился вдвое, потому указ и отменили. Потом опять нефть пошла на 62, доллар - на 80 и даже 100 руб, обязательную продажу выручки опять ввели, но уже в меньшем размере...
Короче все идет по плану.
По плану уважаемых людей.
Если параметры выходят за рамки математической модели идет корректирующее воздействие.
Все по науке.
И на самом деле в данный момент пока грех жаловаться.
Все могло быть намного хуже.
Думаю эту ставку экономика переживет.
К нас средняя наблюдаемая инфляция многие годы была выше 10 процентов.
И к ней привыкли. Исключения скорее подтверждают правило.
Мадам для вывода капиталов из России надо рубль конвертировать в доллар, что по нынешнему курсу весьма затратно.
Все норм.
2010 г овердрафт на "кассовый разрыв" был 9% у ВТБ24
сейчас до ставки ЦБ в 15% ----овердрафт был 16% с отсечкой по минимуму оборота в месяц 10лямов
Если МСПредприятия на полной налоговой базе и работают с отсрочкой оплаты 30-45 дней, наценка будет какой?
А если оплата после поставки в 30дней , но надо еще производить, то есть закупить "части"/сырье и сделать.
Страницы