Группа исследователей из Германии, Испании и Франции в своей статье в журнале Nature Neuroscience рассказала, как обнаружила свидетельство того, что SARS-CoV-2 атакует эндотелиоциты — выстилающие сосуды клетки — гематоэнцефалического барьера (ГЭБ) головного мозга человека, разделяющего кровеносную и центральную нервную системы. Коронавирус удаляет в них белок NEMO, что ведет к некроптозу — смерти клетки и разрушению сосуда. Как результат, блокируется приток крови в мозг и возникают так называемые «сосуды-призраки» — капилляры, через которые не может течь кровь, что приводит к нарушениям в работе мозга из-за кислородного и глюкозного голодания. В то же время исследователи обнаружили, что клеточную смерть у зараженных коронавирусом модельных животных можно предотвратить — что внушает надежду на подобный результат и для людей.
Как задокументированные клинические случаи, так и работы ученых, исследующих эффект COVID-19 на человека, показывают, что инфекция зачастую приводит к неврологическим проблемам — их выявляют у почти 84 процентов пациентов. Заболевшие часто сообщают о потере вкуса и обоняния, у некоторых из них затуманено сознание. Также отмечены случаи инсультов, припадков и даже психических расстройств. Снижение когнитивных способностей и психические расстройства — одни из наиболее распространенных симптомов постковидного синдрома. Однако до сих пор не было найдено доказательств атаки вирусом клеток в мозге — несмотря на то что геном SARS-CoV-2 был обнаружен в мозге и спинномозговой жидкости некоторых пациентов. Наиболее распространена гипотеза, что основная причина этого — повреждение самих нервов. Однако новая работа европейских ученых показывает, что это не так.
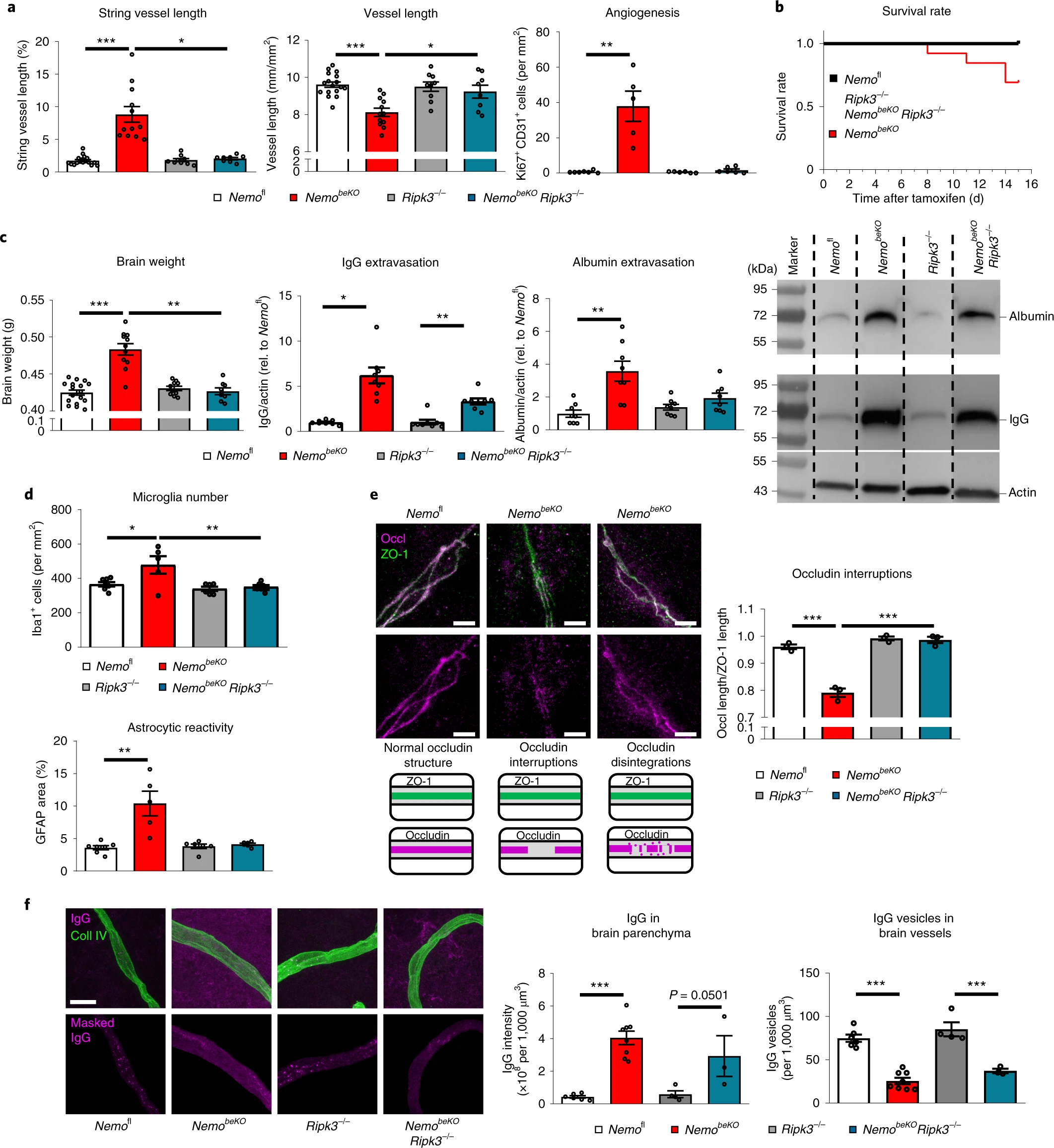
Ученые из Лилльского, Любекского, Геттингенского и Франкфуртского университетов, Института Пастера, Национального института здравоохранения и медицинских исследований Франции и Университета Сантьяго-де-Компостела изучили образцы мозга 40 умерших пациентов, 17 из которых умерли от COVID-19. Проведенная ранее магнитно-резонансная томография мозга показала, что у больных повреждены капилляры мозга, находящиеся в ГЭБ. Поэтому исследователи обратили внимание именно на них.
Окрасив образцы фронтальной коры, ученые выявили у заболевших коронавирусной инфекцией значительный рост числа нитевидных структур диаметром от 0,5 до одного микрометра, в которых не было найдено следов эндотелиальных клеток. На число этих структур не влияло ни то, находился ли пациент на искусственной вентиляции легких, ни то, был ли он в реанимации, — что исключало версию их образования из-за гипоксии. Все свидетельства говорили в пользу того, что причиной образования этих структур является отмирание эндотелиальных клеток. Исследователям удалось воспроизвести результаты на модельных животных — хомяках и мышах. У первых длина нитевидных структур увеличивалась на четвертый день после заражения.
Для того чтобы установить, действительно ли SARS-CoV-2 заражает эндотелиальные клетки, исследователи проанализировали экспрессию генов в полученных у мышей образцах. Выяснилось, что эндотелиоциты действительно экспрессируют ряд рецепторов, связывающихся с вирусом, — в частности, NRP1, играющего важную роль в образовании новых сосудов. При этом экспрессия ACE2 — наиболее известных «ворот» для коронавируса в клетке — не была такой уж значительной.
Дальнейшие эксперименты показали, что основная протеаза — «молекулярные ножницы» — коронавируса Mpro (Main Protease) удаляет из эндотелиальных клеток как мышей, так и людей белок NEMO, жизненно необходимый последним для выживания: он активирует сигнальные пути, которые в итоге приводят к иммунному и воспалительному ответу организма. Введение мышам аденоассоциированных вирусных векторов с Мpro увеличило у них число нитевидных структур. У мышей, у которых подавляли экспрессию NEMO, их число также резко увеличивалось — что приводило к смерти эндотелиальных клеток. Эта потеря также влияла и на другие клетки мозга.
Смерть эндотелиоцитов, по словам исследователей, имеет два важных последствия. Во-первых, разрывы в ГЭБ приводят к микрокровотечениям в областях мозга, где крови не должно быть. Кроме того, возникает гипоперфузия некоторых областей мозга — скудное их кровоснабжение, — которая в наиболее тяжелых случаях может иметь фатальные последствия.
Исследователи перепробовали несколько методов, которые позволили бы подавить производство Мpro. Удаление микроглии — макрофагов центральной нервной системы, ответственных за нейровоспалительный ответ, — не смогло остановить образование нитевидных сосудов. Инактивация участвующего в апоптозе Fas-ассоциированного белка с доменом смерти лишь усугубила последствия.
Желаемого эффекта ученым позволила достичь инактивация RIPK3 — фермента, участвующего в процессе апоптоза (клеточной смерти). Пониженное его содержание хоть прямо и не повлияло на капилляры ГЭБ, но тем не менее предотвратило формирование нитевидных структур. Удаление кодирующего фермент гена нормализовало вес и продлило срок жизни у мышей с пониженным содержанием NEMO. Исследователи выяснили, что недостаток фермента повысил плотность ГЭБ у мышей, предотвращая смерть эндотелиальных клеток.
Однако применение ингибиторов RIPK3 неэффективно — так как оно может привести к апоптозу. Ученым удалось найти способ обойти это препятствие — они ингибировали фермент RIPK1, который активировал RIPK3. У мышей, над которыми провели такой эксперимент, не образовывались нитевидные структуры, и нормализовался вес. Клинические испытания ингибиторов RIPK1 уже ведутся, подчеркивают исследователи. Также ученые возлагают надежды на разработку ингибиторов Mpro.

Комментарии
неплохо бы небольшой обзор состряпать о всех ослажнения после ковид с процентами
пф .. тут бы статистику по кодам U11.9 и U12.9 получить ... дык нету походу нигде в открытом доступе.
... а так-то да ... пугать можно чем угодно.
Т.е. по вашему осложнения от вакцины или смерть в результате вакцины нужно вносить в общую смертность от ковид? Для чего?
Её неплохо бы публиковать вместе с ковидными сводками. Или не согласны?
Там ничего о публикациях не сказано, только о том как учитывать смертность ковид.
Ну именно на базе этой информации нас пугают умершими С диагнозом ковид каждый день.
Было бы неплохо тогда и побочку за день публиковать ... а почему нет? Откуда такая таинственность?
Было несколько уже. Но, во-первых, времени для статистики мало, во-вторых, вирус мутирует. До дельты, например, желудочных симптомов не было.
А вот про механизм самого пугающего последствия, долгосрочного снижения интеллекта я тут в первый раз прочитал. Думал, это про химию, и всё не так плохо, а тут уже про органические повреждения сосудов, как-то антипозитивно совсем.
https://www.youtube.com/watch?v=XRPAF8rKxAY&list=TLPQMjIxMDIwMjE0qn6-oWo...
Только тут врачи на семинаре обсуждают между собой, поэтому терминология не для широкой публики, но кое-то понятно.
Ну вот, теперь и можно будет говорить о настоящей вакцине
тот факт, что вирус приводит к голоданию клетки и ее гибели, я обозначил наверное еще год назад, ну может полгода, правда все списал лишь на тромбы
осталось подтвердить следующее: наиболее скоро гибнут образования с наиболее молодыми клетками как в плане жизни индивида, так и в плане эволюции. Например в первую очередь в массе людей должны страдать отделы мозга, ответственные за логику, социализацию, речь. Нюх страдает вроде бы оттого, что отделы мозга с ним связанные, очень часто обновляются, если не изменяет память - раз в несколько месяцев. А происходит это из-за того, что они являются входом для вирусов и ядов в мозг наименее опосредованно.
Ну и понятно - ИВЛ это чушь, как и вся метода лечения
Какую вакцину вы считаете не настоящей?
Пока все, имею для этого основания
Чтобы изрекать такое в публичную плоскость нужны не только основания, но и обоснования.
я сделал выводы, они подтверждаются
Вижу только набросы и кучу спеси.
Прошу прощения, за то, что произвел нежелательное впечатление.
Кем подтверждаются? Сможете назвать Законы и другие НПА РФ, которые были нарушены при выдаче Спутнику V регистрационного удостоверения лекарственного средства и запуске его в гражданский оборот? Или только языком трепать умеете, слушая подтверждающие голоса в голове?
Вы ну очень насмешили человека со стопроцентным ковидным поражением легких выжившего благодаря ИВЛ и методе лечения.
Может поделитесь, с нами, смертными откуда на вас такое "откровение" снизошло?
Наковырял в носу. Его бы санитаром в ковидарий, дабы дурь выбить.
У меня есть друг санитар из ковидария и родственница главврач, я с ними общался и общаюсь периодически по животрепещущей теме, без масок и септиков
Вот и попроситесь поработать. Поможет.
был бы "медбратом" может и устроился бы, нашел бы как, очень хорошо зарабатывают и очень довольны
О! А Вы даже и не медбрат! А умом любого академика за пояс затыкаете.
Вы попроситесь, там такие умные нужны. Возьмут.
Будете рассказывать пациентам, которые даже не в реанимации, а просто дышат кислородом через масочку,
И что они, сняв маску, чтоб поссать в туалете по-человечески, а не под себя в утку, через 2 минуты начинают синеть и задыхаться и быстрей назад к кислороду, - это всё происки Путина, Гейтса и рептилоидов.
То же самое лежащим на ИВЛ будете объяснять. А что врачи вокруг суетятся, пытаясь подобрать поток кислорода (чуть меньше - пациент начинает умирать, чуть больше - тоже, но теперь от того, что начинают рваться пораженные ковидом легкие), так это они бурную деятельность изображают, чтоб поменьше говорили, что они хорошо зарабатывают.
А тут другие суетятся, дозу антикоагулянтов каждому индивидуально пытаются подобрать. Видите ли, если чуть меньше вколешь - тромбы, а чуть больше - кровотечения начинаются везде где можно и где нельзя. И крутятся, придурки, ждут Вас, всего в белом. Вы ж придете и расскажете, как Ксарелто с гепарином работают.
А если усилиями вашей братии больницы переполнятся? Вы ж первый начнете орать, что врачи - убийцы. А это вашими усилиями не хватит врачей, кислорода, лекарств, коек, аппаратов ИВЛ на всех тяжелых. И придется врачам вспоминать заветы Пирогова.
Это все врачи проходили.
Кстати, если что, Вы в курсе, что не привитые чаще болеют тяжело?
Знаете у некоторых есть воображаемые друзья под столом или на планете Нибиру, а у кого-то даже целый главрач.
Судя по тому, что он совсем не в теме "Казак из Андрюковской" именно из тех.
Он просто дебил. Коих большинство в антиваксерах.
Боюсь затронуть Ваши чувства, но правоту обычно определяют практикой, и судя по тому факту, что мне не довелось побывать на Вашем месте, скорее всего прав все же я)) Здоровья Вам, не хворайте. А мне пора в командировку.
Отделы мозга связанные с обонянием, древнейшие из сенситивных, если там пойдет поражение, оно статистически докатится до двигательной части ЦНС. Скорее всего, все на уровне разрушения и регенерации слизистой. А ИВЛ - это не чушь, а универсальное средство поддержки - без воздуха, оно как-то не комильфо..
В смысле том, что насыщать кислородом кровь, которая не доставляет кислород глиальным клеткам - довольно глупо.
Вопрос в процентах. Так-то мозг снабжается через кровь, насыщенную нормальным образом. При ИВЛ насыщение крови кислородом повышенное, как раз и компенсирует нарушенную проходимость сосудов и стенок.
Да, вопрос в процентах, именно поэтому и назвал чушью - вместо более эффективного лечения происходит преимущественно поддержание, а время идет
// Нюх страдает вроде бы оттого, что отделы мозга с ним связанные
Не отделы мозга, а сами нюх-клетки.
Казаку, «ИВЛ это чушь, как и вся метода лечения» - ну, наконец-то есть в медицине один корифей, которого ждал весь мир!
Способна Андрюковская Парацельсов рожать!
У меня нет своего способа лечения, и более того, я всего скорее ошибался в том, какой именно считал верным. А написал лишь то, что хотел написать - пока то, что называется лечением - такое себе лечение мягко говоря да еще и с высоким риском выцепить бактериальную пневмонию
Как же быстро вы переобулись...
Год назад, когда были первые сигналы о поражении когнитивных способностей детей, переболевших легко ковидом, точнее, это было даже более года назад, вы вовсю заявляли, что вся эта ковидная возня - чушь и посягательства на свободу граждан.
У вас никогда не было ни опыта работы, ни образования, но сейчас выясняется, что вы ещё год назад что-то там мудро говорили..
Вся надежда на иммунитет и регенерацию. А, в целом, похоже кто-то решил закрыть "проект человечество".
Наслушаются ВладиславаЛ... (
Хрен, там во введении написана забавная вещь "pharmacological inhibitor of RIPK signaling prevented the Mpro-induced microvascular pathology" - всем бояться превращения мозгов в кашу и затариваться этим ингибитором.
"Закрыть проект" стопудово решили англосаксы. Началось с визита англосаксов(амерские военные) в Ухань, потом (1) британский штамм, (2) юарский штамм(а как у них в ЮАР со связями с Британией?), (3) индийский штамм (колония Британии, хотя и бывшая, (4) теперь снова британская разновидность дельты. Походу лаборатория по совершенствованию короны находится в Англии.
рептилоиды фуле...)))
Давно надо этот остров толстым слоем стекла покрыть. И сразу у человечества станет намного меньше проблем...
"инактивация RIPK3"
а это не вызовет продолжение жизни того что должно умереть?
Многие жалуются на ухудшение кратковременной памяти после ковида. Я за собой такого не замечал.
Коэффициент IQ не снизился. Я проверил. Но я, когда болел, старался чтобы оксигенация/сатурация не падала ниже 90%.
Та же байда, коллега. Болел с часами хуявей, они непрерывно SpO2 замеряли, ниже 91% не опускалось. Параллельно жрал мельдоний 500 мг/день. Кратковременная не ухудшилась - айпишники и имена хостов влёт запоминаю. Продолжаю наблюдение :)
А я сегодня в аптеке удивился возросшему спросу на мельдоний. Похоже он хорош и для послековидной реабилитации, видимо народ распробовал.
Препарат изначально призван бороться с гипоксией тканей. Широко применяется в условиях высокогорья ( лично применял, равно как и Инозин.) Так же применял во время тяжёлых тренировок при высокой температуре окружающей среды - дышится легче, прекращаются приступы зевоты - первого признака гипоксии.
Ну для восстановления ухудшившихся когнитивных функций есть один препарат- копеечный но вполне себе.Всеми забытая глютаминовая кислота. Ни в одной из методичек не видела , чтобы ее рекомендовали, а тем не менее- вполне эффективная. Я ее раньше собачкам после нервной чумы всегда назначала. Теперь вот людям, которые меня спрашивают , когда уже не знают что делать... после прохождения всего рекомендованного лечения.
Или глицин?
https://glicin.ru/articles/kak-primenyat-glicin/
Правильный подход, одобряю.
https://www.anekdot.ru/id/-9953907/
Топикстартер взял вполне себе неплохую статью, анонсировал ее и потом просто вставил переведенный абстракт, так и не поведав главную суть статьи.
Ну и как обычно - Великие предсказатели следом начали нести чушь про голодание клеток из-за вируса и тому подобную ахинею, все опять возбодрились и встали в позу причитания с тезисом - Доколе...
На самом деле это весьма полезная статья из которой можно сделать несколько выводов, которые, к слову, уже давно публикуются в научной печати по теме.
Итак
1. Первое и главное - речь идет о так называемом ко-рецепторе NRP1 (нейропилин). В рамках изученных данных этот трансмембранный рецептор (пронизает мембрану - одна часть над ней, другая внутри клетки) напрямую никогда не влиял на что-то, но был промежуточным или как бы рецептором хелпером для факторов роста - в основном дело касается клеток эндотелия - то есть выстилающих сосудики и не только . Этот рецептор состоит из нескольких доменов и субдоменов (частей рецептора). Надмембранные части этого рецептора разделены на домены (части) и субдомены. Каждая из частей комплиментарна какому-то белковому соединению (в основном - как я говорил выше - это факторы роста - типа сигнальчики для роста и развития клеток эпителия). Ну вот - дошли до главного. Предполагается (пока ТОЛЬКО предполагается - несмотря на то, что исследования идут еще с 2020 года) два варианта участия NRP1 в проникновении в клетку того самого вируса. Первый - неропилин1 выступает в своей привычной роли как хелпер, но помогает он более эффективно отрабатывать тому самому рецептору ACE2, да так помогает, что даже несмотря на
низкий уровень мембранной экспресиина малое количество его на мембране он гораздо более радушен к связыванию с теми самыми S белками ножки того самого вируса. Второй - предполагается (пока еще НЕ ДОКАЗАНО и НЕ ПОКАЗАНО И НЕТ НИКАКИХ 100% данных), что может быть субдомен B2 этого самого нейропилина может выступать аналогом ACE2. То есть, не больше не меньше, может быть открыты новые ворота входа для того самого вируса. ВОТ И ВСЕ.Ну а далее по списку - так как эпителий есть везде - то и вирус может быть может проникать везде, а не только там где есть высокая экспрессия ACE2... и бла бла бла
2. Ничего такого ужасного с клетками короновирус не делает, просто его вспомогательные протеазы - которые используются для отработки самого вируса внутри клетки могут не намеренно что-то не то "подрезать" в клетке, но это редко - ведь большинство вирусов и короновирус тоже - очень слабо повреждает клетку, они "тихие", они просто напрягают здорово клетку - заставляя ее работать не по теме. НО - ВНИМАНИЕ!!! Это, на самом деле, не очень то и важно ИБО если сработал внутриклеточный иммунитет, то даже неповрежденная клетка вывесит так называемый TLR флаг (это тоже рецептор - который служит "мигалкой" типа --- "во мне антиген"), к которому свои же иммунные клетки придут и убьют свою же здоровую клетку (например - как вариант - закидают ее теми самыми цитокинами)
3. Главное - для всех всепропальщиков - даже если допустить, что открыт новый домен входа для вируса, ЭТО НИКАК не меняет сути антительного ответа. ТО есть вакцины от этого не перестанут быть эффективными и свой иммунитет тоже - ведь гирлянды антител висят на ножках вируса и войти он не сможет ни через ACE2, ни через NRP1
У меня все. Спасибо за внимание!
Закидывание цитокинами клеток капиляров чревато аутоиммунной сенсибилизацией через пробоины.
Страницы